Plato (429?-347 BC) in Book 4 of the Republic presents a theory, which states that the human soul has three main parts: reason, spirit, and appetite.
In Book 5 he maps the objects of the Intelligible and Visible realms known from the Two World Theory to different subordinated faculties of the soul, faculties, which are aimed to handle these objects.
| Faculty | Realm | Object |
| REASON (logos) | Intelligible (high) | Knowledge, forms – grasped with the help of recollection and the lower-level faculties |
| THINKING (dianoia) | Intelligible (low) | Hypothesis, scientific knowledge |
| BELIEF (pistis) | Visible (high) | Ordinary physical objects |
| IMAGINATION (phantasia) | Visible (low) | Images, shadows of ordinary physical objects |
The following UML Use Case diagram shows the main concepts in Plato’s philosophy of mind – as presented in different works:

Use cases:
| Faculty | Use Case | Relations |
|---|---|---|
| SENSE PERCEPTION | SENSE PERCEPTION gets information about ordinary objects (particulars) (UC1): “Perception, unlike discursive thought or belief, is aligned not with the so-called rational part of the soul, but with the desiderative part…, the senses are disparaged as a source of confusion and falsehood. The senses mislead us.” The cause of this misleading is the fact that we perceive particulars, ordinary material objects, not Forms.” | |
| APPETITE | APPETITE (epithumêtikon) gives rise to desire for instant gratification through food, drink, sex…(UC2): “Appetite is primarily concerned with food, drink and sex (439d, 580e). It gives rise to desires for these and other such things which in each case are based, simply and immediately, on the thought that obtaining the relevant object of desire is, or would be, pleasant. Socrates also calls appetite the money-loving part, because, in the case of mature human beings at least, appetite also tends to be strongly attached to money, given that it is most of all by means of money that its primary desires are fulfilled.” | includes UC1 |
| SPIRIT | SPIRIT aiming/motivating for esteem by others (UC3): “The natural attachment of spirit [thumoeides] is to honor and, more generally, to recognition and esteem by others. As a motivating force it generally accounts for self-assertion and ambition.” | |
| REASON | Use REASON (logos) to generate Knowledge (nous) (UC4): “Reason is the part of the soul that is, of its own nature, attached to knowledge and truth. It is also, however, concerned to guide and regulate the life that it is, or anyhow should be, in charge of, ideally in a way that is informed by wisdom and that takes into consideration the concerns both of each of the three parts separately and of the soul as a whole.” | includes UC2, UC3, UC5, UC6, UC7, UC8 |
| IMAGINATION | Use IMAGINATION (eikasia) to grasp images (UC5): “there is the intelligible realm and the visible realm… At the bottom of the visible one finds images, shadows and such. Set over the images is the faculty of eikasia, imagination.” | |
| BELIEF | Use BELIEF (pistis) to grasp properties of ordinary objects (UC6): “there is the intelligible realm and the visible realm… The ordinary physical objects of which the images are images occupy the upper portion. Set over the physical world is the faculty of pistis, literally faith or conviction, but generally regarded as belief.“ | |
| THINKING | Generate hypothesis through THINKING (dianoia) (UC7): “A critical question then is how one obtains the appropriate kind of justification to tie down or convert a belief into knowledge. Plato offers little in the way of detail on this score, but twice he alludes to a method of hypothesis, suggesting both in the Phaedo and Republic that hypotheses and their ultimately being rendered ‘non-hypothetical’ is part of the process by which one comes to know a Form.” | |
| RECOLLECTION | RECOLLECTION of what it once grasped of the forms (UC8): “recollection… our disembodied, immortal souls have seen the Forms prior to their incarceration in the body. If Forms are the (basic) objects of knowledge, and Forms are not in the physical world, then we must have acquired that knowledge at some point prior to our commerce with that world.” |
Actors:
| ACTOR | DESCRIPTION | RELATIONS |
|---|---|---|
| Object in External World. | A material object in the external world. | in relation with UC1 |
| Form(Platonic) | Platonic form (see [1.2.1]) | in relation with UC7 |
| User of the soul | A human person. | uses UC4 |
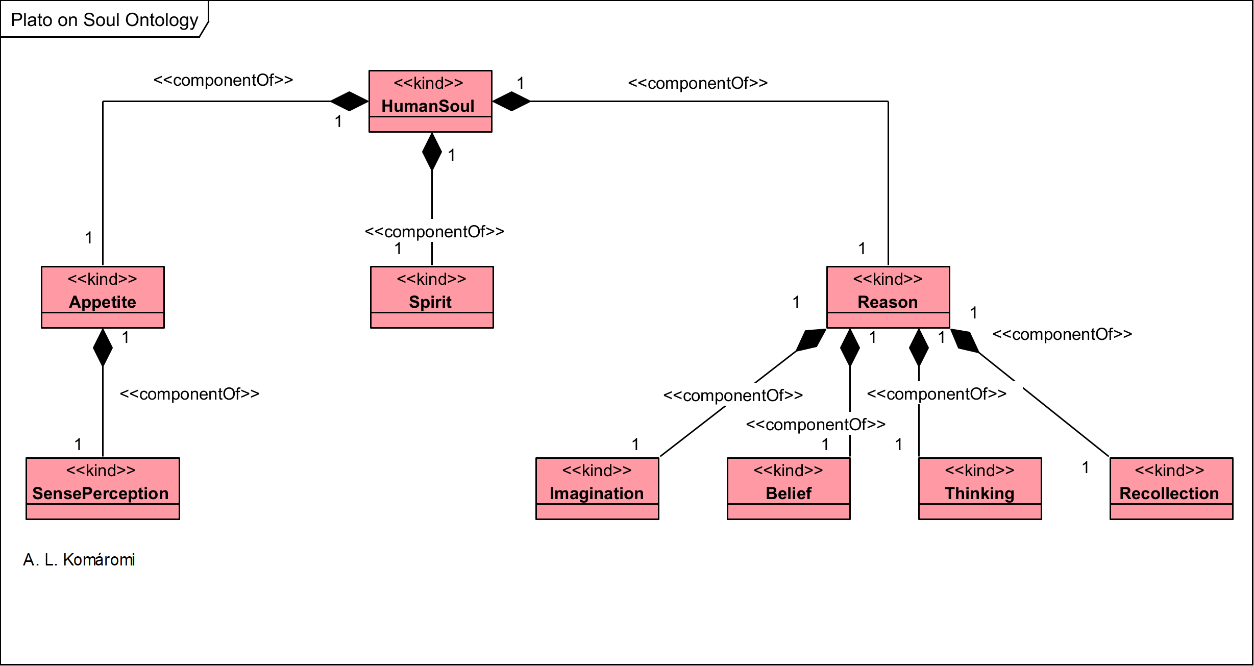
The following OntoUML diagram presents the main classes in Plato’s theory of soul:

Sources:
- All citations from: Lorenz, Hendrik, “Ancient Theories of Soul“, The Stanford Encyclopedia of Philosophy (Summer 2009 Edition), Edward N. Zalta (ed.)
- Silverman, Allan, “Plato’s Middle Period Metaphysics and Epistemology“, The Stanford Encyclopedia of Philosophy (Fall 2014 Edition), Edward N. Zalta (ed.)
First published: 10/1/2019
Updated: 13/6/2021
Updated: 6/11/2021 – added OntoUML diagram

4 thoughts on “[1.2.2] Plato on the Soul”