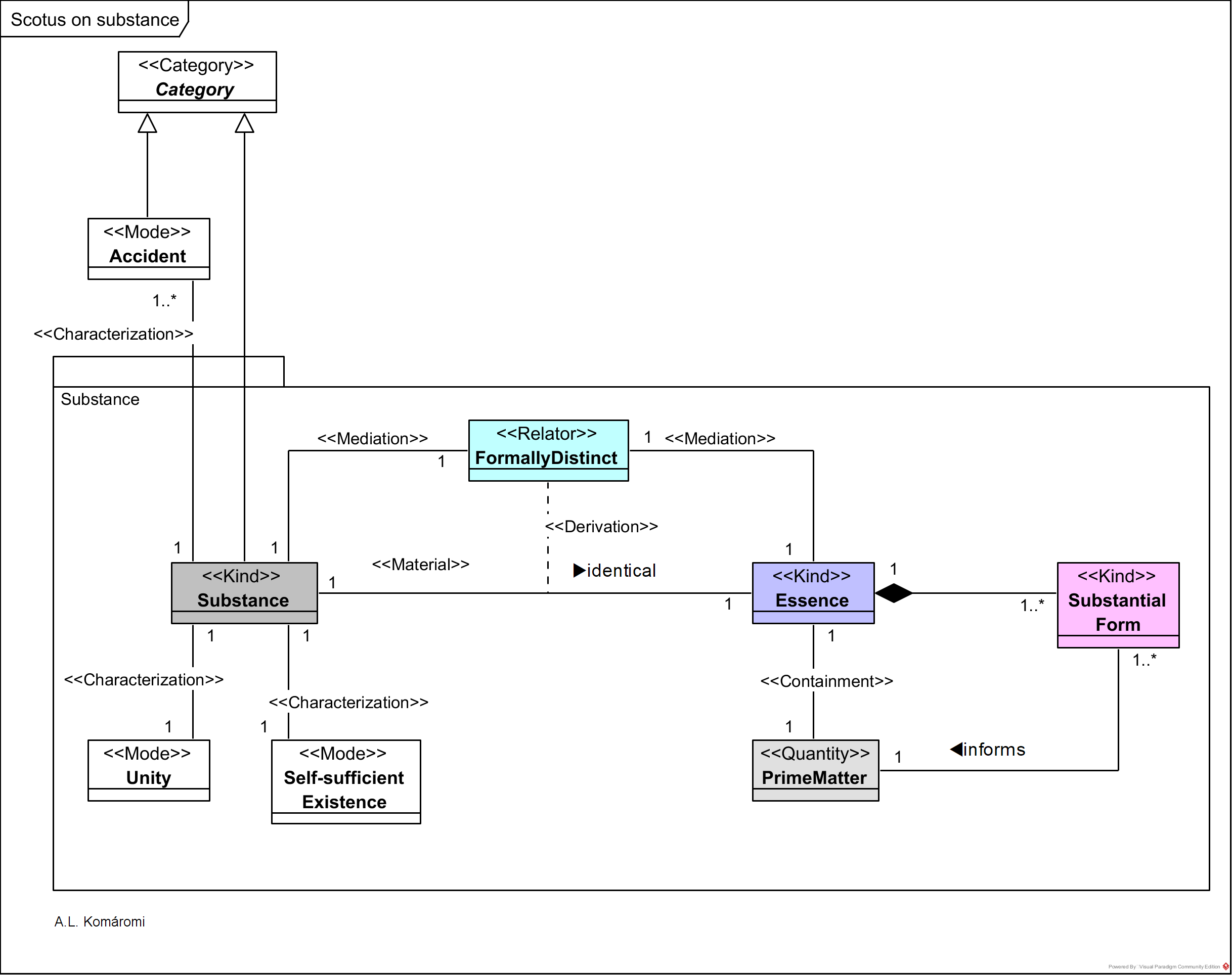
John Duns Scotus (the “Subtle Doctor”, 1265/66–1308 AD), in his works “Quaestiones super Praedicamenta Aristotelis”, “Quaestiones super libros Metaphysicorum Aristotelis”, “Quaestiones Quodlibetales”, “Ordinatio” writes about the structure of being, categories, substance, essence, form, and matter:
- Scotus agrees with Aristotle on the division of finite being into ten categories (see also [1.3.2])
- Substance is the most important category since it is the only characterized by self-sufficient existence, while accidental categories not.
- Substance and essence are really identical but formally distinct (see [4.15.2]).
- Essence is a combination of prime matter and substantial forms (see also [4.9.1], [4.9.2]). Scotus sustains that complex substances could have more substantial forms.
- The role of forms is twofold: they inform matter, and they are essential parts of the substance.
The following OntoUML diagram presents Duns Scotus’s model of categories and individual substance:

| Class | Description | Relations |
|---|---|---|
| Category | “Scotus holds that the division of finite being into the ten [Aristotelian] categories is immediate and sufficient: that there must be precisely these ten categories and no others.” The ten categories are: (1) substance; accidental categories: (2) quantity; (3) quality; (4) relatives; (5) somewhere; (6) sometime; (7) being in a position; (8) having; (9) acting; and (10) being acted upon, see also [1.3.2]. | Aggregates Substance and Accident |
| Accident | “from a metaphysical point of view, there seems to be a fundamental distinction between the category of Substance, on the one hand, and the nine accidental categories, on the other hand: the former includes items that are capable of self-sufficient existence, whereas none of the latter do. | charaterizes Substance |
| Substance | “There must be objects capable of independent existence, Scotus reasons in In Metaph. 7, q. 2, n. 24, since otherwise there would be an infinite regress of purely dependent beings. These self-sufficient objects, the underlying subjects of predication, are substances. Now substances are beings primarily and per se (Quodl. q. 3,n. 13). They are also unities, […] and hence per se one. More exactly, Scotus holds that a substance is really identical with its essence though formally distinct from it” | identical with Essence |
| Essence | “The essential parts that make up a primary substance, namely, matter and form, combine to produce a unified whole. Other features of substance, such as its ability to remain numerically one while receptive of contraries, flow from its existential independence and unity.” | contains PrimeMatter; in material relation with Substance |
| FormallyDistinct | “Scotus holds that a substance is really identical with its essence though formally distinct from it”. (see also [4.15.2]). | mediates Substance and Essence |
| Unity | “Now substances are beings primarily and per se (Quodl. q. 3,n. 13). They are also unities, […] and hence per se one.” | characterizes Substance |
| Self-sufficientExistence | Substances are objects capable of independent, self-sufficient existence. | characterizes Substance |
| SubstantiaForm | “The substantial form of something makes it what it is, locating it in the category of Substance. […] Forms play two distinct roles in the constitution of material particulars: on the one hand, they inform matter; on the other hand, they are essential parts of the whole composite. But these are not intrinsic Scotus on Metaphysics. […] But these are not intrinsic features of form, Scotus holds, since we can see that form lacks these “imperfections” in the case of the divine (Ord. 1, d. 8, pars 1, q. 4, n. 213). Form can therefore be self-sustaining: it is prior to matter, and prior to the composite as well, since each is in act through the form and not conversely (In Metaph. 7, q. 6, n. 9), and thus has some being of its own (n. 12). None of these properties of substantial forms, however, settle the question of how many substantial forms a given concrete object may have. (The same thing may be located more exactly in the category of Substance by its different substantial forms.) The answer will vary depending on the kind of object in question, of course, but Scotus clearly argues that in the most complex case – living beings – more than one substantial form must be present. Apart from theological motives, he has two philosophical arguments based on the nature of substantial change for this conclusion” | exclusive part of Essence; informs PrimeMatter |
| PrimeMatter | “Scotus, notoriously, argues for the existence of prime matter. […] Scotus concludes, prime matter is a being. Hence, there is a real distinction between matter and form in a composite, and any given composite of matter and form will be a composite of two really distinct items.” |
Sources
- All citations from: King, Peter, “Scotus on Metaphysics”, The Cambridge Companion to Duns Scotus, Cambridge University Press 2003, ed. Thomas Williams
- Williams, Thomas, “John Duns Scotus“, The Stanford Encyclopedia of Philosophy (Winter 2019 Edition), Edward N. Zalta (ed.)
First published: 15/4/2021

2 thoughts on “[4.15.3] John Duns Scotus on Substance and Categories”