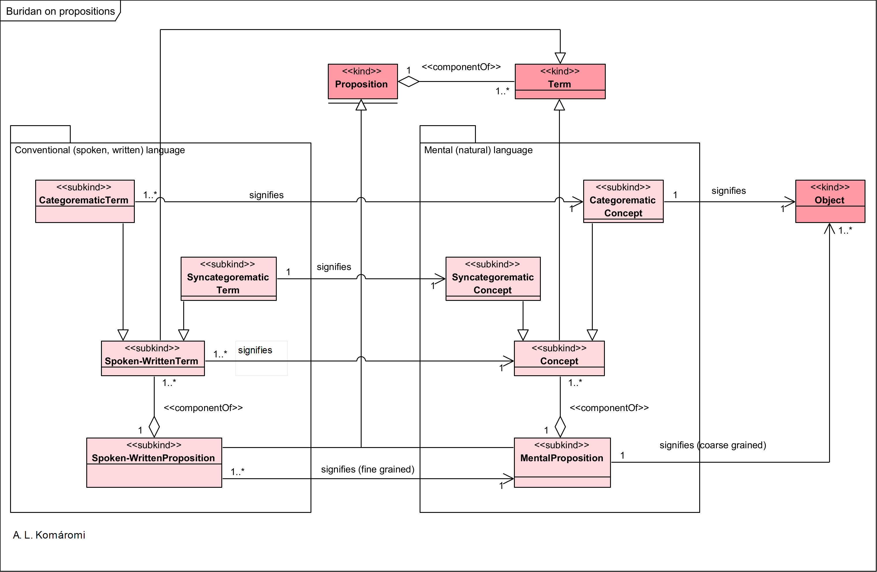
John Buridan (Jean Buridan 1301-1358) in Summulae de Dialectica writes about the signification of propositions:
- Propositions are made up of terms.
- Terms can be spoken utterances, written inscriptions, and concepts in mind.
- Spoken and written terms are parts of Spoken and written propositions.
- Spoken and written terms and concepts can be categorematic and syncategorematic. The former represents something in themselves (e.g., man, Aristotle, number), the latter represents something connected with other concepts (e.g., non in nonhuman).
- Syncategorematic terms signify syncategorematic concepts, while categorematic terms signify categorematic concepts, which signify objects.
- Spoken and written propositions signify mental propositions in a ‘fine grained’ manner, meaning, that categorematic and syncategorematic terms are mapped to categorematic and syncategorematic concepts.
- “when the mental propositions concern things other than items in a language [extramental objects], they cannot further be mapped onto some sort of propositional entities, given the demands of Buridan’s nominalist ontology. So, because syncategorematic concepts do not represent anything in extramental reality, but only modify the representative function of categorematic concepts, the second mapping definitely has to be ‘coarser’: a mental proposition concerning things in the world can only signify things [objects] that are signified by its categorematic terms (the terms flanking its copula), whence even nonsynonymous propositions that share the same terms will end up signifying the same things.“
The following OntoUML diagram pictures the main classes in Buridan’s theory of propositions:

| Class | Description | Relations |
|---|---|---|
| Term | A mental, spoken, or written term. “It should, therefore, be realized that three kinds of expressions and three kinds of terms can be distinguished, as is touched upon at the beginning of On Interpretation: namely, mental, spoken, and written” (Buridan). | component Of Proposition |
| Proposition | Propositions are meaningful compounds of syncategorematic and categorematic terms. | |
| Spoken-WrittenTerm | Spoken or written terms are utterances or inscriptions. “What a [spoken or written] term immediately signifies is the mental act [concept] on account of which we recognize the term as a significative utterance or inscription, as opposed to some articulate sound or discernible scribble that makes no sense to us at all. Thus, those utterances that do have signifi cation are meaningful precisely because they are associated with some act of understanding, or, in late scholastic terminology, because they are subordinated to some concept of the human mind, whatever such a concept is, namely, whether it is some spiritual modification of an immaterial mind or just a firing pattern of neurons in the brain.” (Klima) | subkind of Term; componentOf Spoken-Written Proposition |
| SyncategorematicTerm | Syncategorematic terms may signify only the syncategorematic concept to which they are subordinated. Because the function of such a concept (for example, the concept of negation, conjunction, and similar logical connectives) is not to conceive of anything, but merely to modify the representative function of other concepts, the purely syncategorematic term subordinated to it will not signify anything else. […] For example, the term-negation ‘non’ in the term ‘nonhuman’ does not signify anything in extramental reality, for there is no such a thing as a negation in re existing on a par with humans, beasts, plants, and rocks. However, this does not mean that this word does not signify at all. For even if it does not signify something, it does signify somehow: even if it does not signify a negation in re, it does signify negatively, namely, by negating the significata of the categorematic term with which it is construed, so that the resulting complex term supposits in a proposition for what is not signified by the negated categorematic term. […] syncategorematic terms can have material supposition (thus the term ‘non’ in ‘Non est negatio’ can be taken to stand materiallyfor its immediate signifi cata, the token concepts of negation in individual human minds or itself and other tokens of the same type).” (Klima) | subkind of Spoken-WrittenTerm; signifies SyncategorematicConcept |
| CategorematicTerm | “A categorematic term, therefore, is said to signify the concept to which it is subordinated immediately, but it is imposed to signify ultimately the object (or objects) conceived by this concept, in the manner that it is (or they are) conceived by means of this concept […] (Klima) | subkind of Spoken-WrittenTerm; signifies CategorematicConcept |
| Spoken-Written Proposition | “Spoken and written propositions have a ‘fine-grained’ semantics, insofar as they are mapped onto mental propositions.” | subkind of Proposition; signifies (fine grained) MentalProposition |
| Concept | A concept is a term in mental language an act of understanding. “Buridan makes it quite clear that in his view a concept cannot vary its semantic features, which means that there is no ambiguity in mental language. The same concept always represents the same things in the same way, so there is not even a variation of supposition in mental language in the way there is in spoken or written languages” (Klima) | subkind of Term; memberOf of MentalProposition |
| SyncategorematicConcept | “Concepts, being representative acts of the mind, are naturally classified in terms of their representative function, which in turn is specified in terms of what and how these concepts represent or naturally signify. However, some concepts represent something only in connection with other concepts, whereas others represent something in themselves. The former are called syncategorematic, whereas the latter are called categorematic concepts.” (Klima) | subkind of Concept |
| CategorematicConcept | “Concepts, being representative acts of the mind, are naturally classified in terms of their representative function, which in turn is specifi ed in terms of what and how these concepts represent or naturally signify. However, some concepts represent something only in connection with other concepts, whereas others represent something in themselves. The former are called syncategorematic, whereas the latter are called categorematic concepts.” (Klima) | subkind of Concept; signifies Object |
| MentalProposition | Mental propositions are compounds of concepts. “when the mental propositions concern things other than items in a language [extramental objects], they cannot further be mapped onto some sort of propositional entities, given the demands of Buridan’s nominalist ontology. So, because syncategorematic concepts do not represent anything in extramental reality, but only modify the representative function of categorematic concepts, the second mapping definitely has to be “coarser”: a mental proposition concerning things in the world can only signify things [objects] that are signified by its categorematic terms (the terms flanking its copula), whence even nonsynonymous propositions that share the same terms will end up signifying the same things. | subkind of Proposition; signifies (coarse grained) Object(s) |
| Object | An object, a thing or state of affairs in the external (or internal) world. |
Sources:
- All citations from: Klima, Gyula, “John Buridan”, Oxford University Press, 2009
- Spade, Vincent, “Thoughts, Words and Things: An Introduction to Late Mediaeval Logic and Semantic Theory”, Version 1.2: December 27, 2007
- Zupko, Jack, “John Buridan“, The Stanford Encyclopedia of Philosophy (Fall 2018 Edition), Edward N. Zalta (ed.)
First published: 19/10/2021
