“In philosophy of language, their (stoics) most noted innovation was their theory of ‘sayables’ or lekta. The Stoics distinguish between the signification, the signifier and the name-bearer. Two of these are bodies: the signifier which is the utterance and the name-bearer which is what gets signified. The signification, however, is an incorporeal thing called a lekton, or ‘sayable,’ and it, and neither of the other two, is what is true or false (Sextus Empiricus 160-210 AD). They define a sayable as “that which subsists in accordance with a rational impression.” Rational impressions are those alterations of the commanding faculty or rational mind whose content can be exhibited in language. Presumably ‘graphei Sôkratês’ and ‘Socrates writes’ exhibit the contents of one and the same rational impression in different languages.”
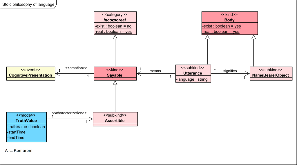
In this diagram I used OntoUML notation to present the main concepts of Stoic philosophy of language:

| Class | Description | Relations |
|---|---|---|
| Body | “Only bodies (σώματα, sômata) have being, or exist. Slogan: to exist is to have causal powers. Plato in the Sophist: ‘Now, I say that what has some power to make something else into something, or to suffer the slightest, even once, this has real being. For I define being as nothing but power (δύναμις).’ The Stoic conception of existence is thus dynamic. Matter as such is passive, but bodies are not, since they are also infused by logos, which is active… only bodies can act or be acted upon” (Baltzly) | |
| NameBearerObject | “the name-bearer which is what gets signified” – the object (to tychanon). (Baltzly) E.g: the black cat. | role of Body |
| Utterance | “the signifier … is the utterance” – the sound what is said in a given language. (Baltzly) E.g: the sounds when we say: “The cat is black”. | subkind of Body; signifies NameBearerObject; means Sayable |
| Incorporeal | Incorporeals are: “These do not exist, but subsist (ὑφεστάναι, hyphestanai); yet they are real (ὑπάρχειν, hyparchein). We can think of them as conditions ‘without which the interaction of bodies in the world would neither be analysable nor intelligible” (Baltzly) | |
| Sayable | They define a sayable as “that which subsists in accordance with a cognitive (rational) impression.” “The signification.. is an incorporeal thing called a lekton, or ‘sayable,’ and it, and neither of the other two, is what is true or false” (Baltzly)- the meaning. E.g: the claim regarding the color of a specific animal | is Incorporeal; creates CognitivePresentation |
| CognitivePresentation | “Cognitive (rational) impressions [cognitive presentations] are those alterations of the commanding faculty or rational mind whose content can be exhibited in language.” (Baltzly) | |
| Assertible | Assertibles (axiômata) are sayables having a truth value: at any one time they are either true or false. So truth is temporal and assertibles may change their truth-value. They can never be true and false at the same time (law of non-contradiction) and they must be at least true or false (law of excluded middle). (Bobzien) | subkind of Sayable |
| TruthValue | Truth value of an Assertible might change over time, so each value is valid from the start time to end time. | characterizes Assertible |
NOTE: in this diagram I used OntoUML notation.
For better understanding please check also the post about the [2.2.1] Stoic Sage’s Mind and [2.2.5] Stoic Ontology, Genus, Categories.
Sources
- Baltzly, Dirk, “Stoicism“, The Stanford Encyclopedia of Philosophy (Spring 2019 Edition), Edward N. Zalta (ed.)
- Bobzien, Susanne, “Ancient Logic“, The Stanford Encyclopedia of Philosophy (Winter 2016 Edition), Edward N. Zalta (ed.)
First published: 9/3/2019
Updated: 15/1/2022 addedAssertible, TruthValue
