St Thomas Aquinas ( “Doctor Angelicus”, 1225 – 1274 AD), in different works ([ST] Summa Theologiae and Quaestiones Disputatae de Veritate) lays out his theory of virtues. Based on that:
- A human’s practical reason (see [1.3.6], [4.9.9]) is responsible for deliberating and freely choosing choices for the human good (or bad).
- Practical reason uses first principles (e.g., “Good is to be done and pursued, and bad avoided”) aimed at the human good in the deliberation over the acts.
- A virtue is an element in a person’s (good) character.
- Virtue means a stable willingness to make good choices.
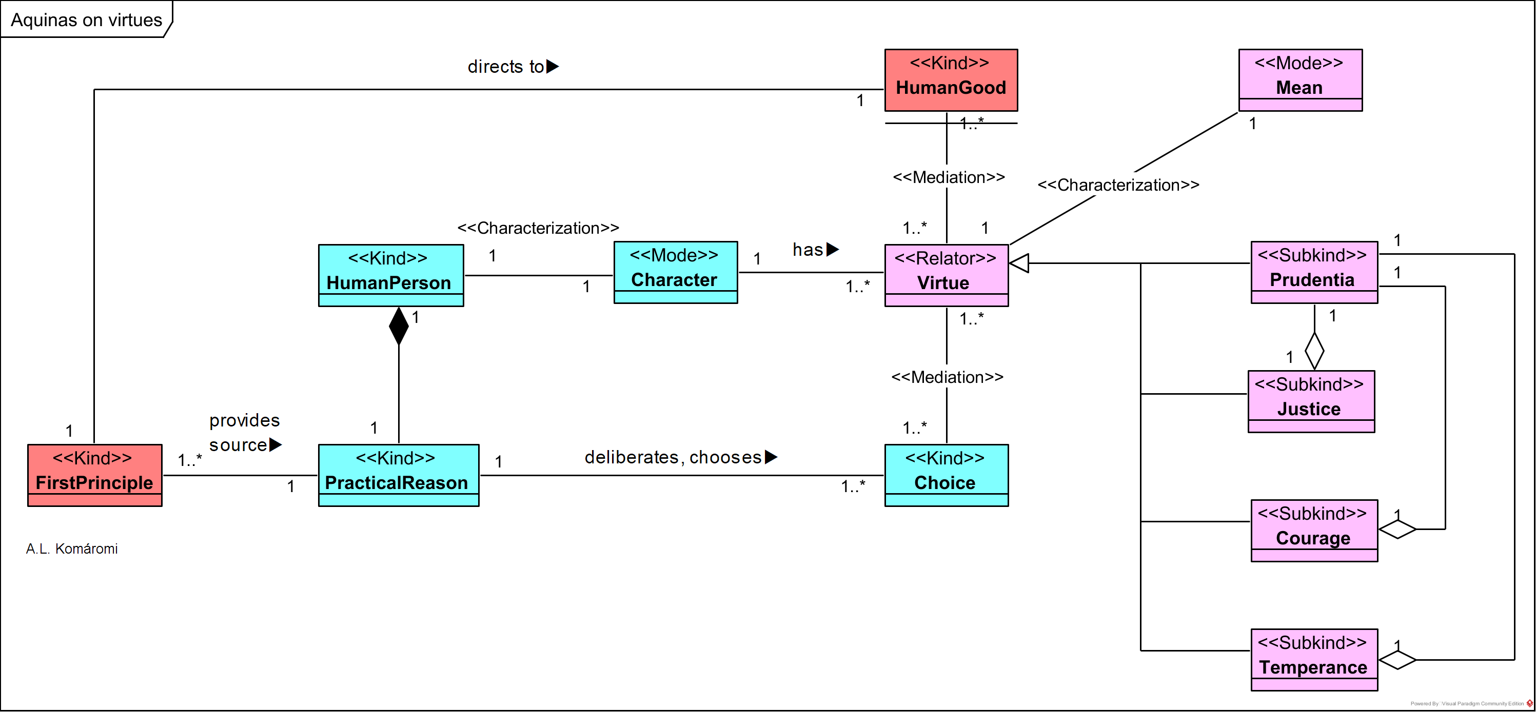
Aquinas’s main model of virtues is pictured in the following OntoUML diagram:

| CLASS | DESCRIPTION | RELATIONS |
|---|---|---|
| HumanPerson | a human person | |
| Character | “A virtue is an aspect of, or constitutive element in, being a person of good character.” | characterizes HumanPerson |
| PracticalReason | “Practical reason’s central activity is deliberation about what to do. One would have no need to deliberate unless one were confronted by alternative attractive possibilities for action (kinds of opportunity) between which one must choose (in the sense that one cannot do both at the same time, if at all) and can choose. It is that one can be and often is in such a position that, confronted by two or more attractive possibilities (including perhaps the option of ‘doing nothing’), there is nothing either within or outside one’s personal constitution that determines (settles) one’s choice, other than the choosing: Mal. q. 6. This conception of free choice (liberum arbitrium or libera electio) is much stronger than Aristotle’s, on whose conception free choices are free only from external determining factors.” | exclusive part of HumanPerson; deliberates, chooses Choice |
| Choice | The practical reason’s free choice of something. | |
| Virtue | “To have the virtues is to have a stable and ready willingness to make choices that are morally good because in line with the bonum rationis, the basic good of practical reasonableness. […] Aquinas firmly holds the Platonic-Aristotelian theses (i) of the connexio virtutum: that to have any of the virtues in its full and proper form one must have all of them, and (ii) of the governing and shaping role of (the good of) practical reasonableness (bonum rationis), that is, of the intellectual and moral virtue of prudentia.” | relates Choice with Good |
| Prudentia | “the master virtue of bringing practical reasonableness into all one’s deliberations, choices, and carrying out of choices – the virtue of prudentia, a virtue both intellectual (of one’s intelligence) and moral (of one’s whole will and character) – is part of the definition, content, and influence of every other moral virtu | subkind of Virtue; shared part of ustice, Courage, and Temperance |
| Justice, Courage, Temperance | “Aquinas accepts the Platonic-Aristotelian thesis that there are four virtues which are cardinal, that is on which the moral life and all other virtues hinge or depend: prudentia, justice, courage, and temperantia. Each is a strategic element in one’s integrating of the good of practical reasonableness into one’s deliberations, choices and execution of choices (prudentia), in one’s dealings with others justice), and in integrating and governing one’s desires by genuine reasons (temperantia) and enabling one to face down intimidating obstacles (courage, fortitudo).” | subkind of Virtue |
| Mean | “Aquinas accepts Aristotle’s notion that every virtue is a mean between too much and too little, and he constantly stresses that it is reason – with the principles and rules (regulae) it understands – that settles the mean and thus determines what is too much or too little.” | characterizes HumanAct |
| FirstPrinciple | “practical reasons (i.e. reasons for action) are propositional: they can be stated as principles and other standards, more or less specific. So principles, ultimately the first principles of practical reason (that is, of natural law), are more fundamental to ethics than virtues are. […] Ethical standards, for which practical reason’s first principles provide the foundations or sources, concern actions as choosable and self-determining. […] Practical reason, in Aquinas’ view, has both one absolutely first principle and many truly first principles: ST I-II q. 94 a. 2. […] Aquinas articulates it as ‘Good is to be done and pursued, and bad avoided’ (ibid.). This has often been truncated to (i) ‘Good is to be done, and evil avoided’ or even, more drastically, (iia) ‘Do good and avoid evil’ or yet more drastically (iib) ‘Avoid evil and seek the good‘” | provides source to PracticalReason; directs to HumanGood |
| HumanGood | “The basic human goods which first practical principles identify and direct us to are identified by Aquinas as (i) life, (ii) “marriage between man and woman and bringing up of children [coniunctio maris et feminae et educatio liberorum]” (not at all reducible to “procreation”), (iii) knowledge, (iv) living in fellowship (societas and amicitia) with others, (v) practical reasonableness (bonum rationis) itself, and (vi) knowing and relating appropriately to the transcendent cause of all being, value, normativity and efficacious action (ST I-II q. 94 aa. 2 & 3). His lists are always explicitly open-ended.” | characterizes and directs FirstPrinciple |
Sources
- All citations from: Finnis, John, “Aquinas’ Moral, Political, and Legal Philosophy“, The Stanford Encyclopedia of Philosophy (Summer 2020 Edition), Edward N. Zalta (ed.)
- The Cambridge Companion to Aquinas, CAMBRIDGE UNIVERSITY PRESS, Edited by Norman Kretzmann and Eleonore Stump, 2010
- McInerny, Ralph and John O’Callaghan, “Saint Thomas Aquinas”, The Stanford Encyclopedia of Philosophy (Summer 2018 Edition), Edward N. Zalta (ed.)
First published: 3/12/2020

