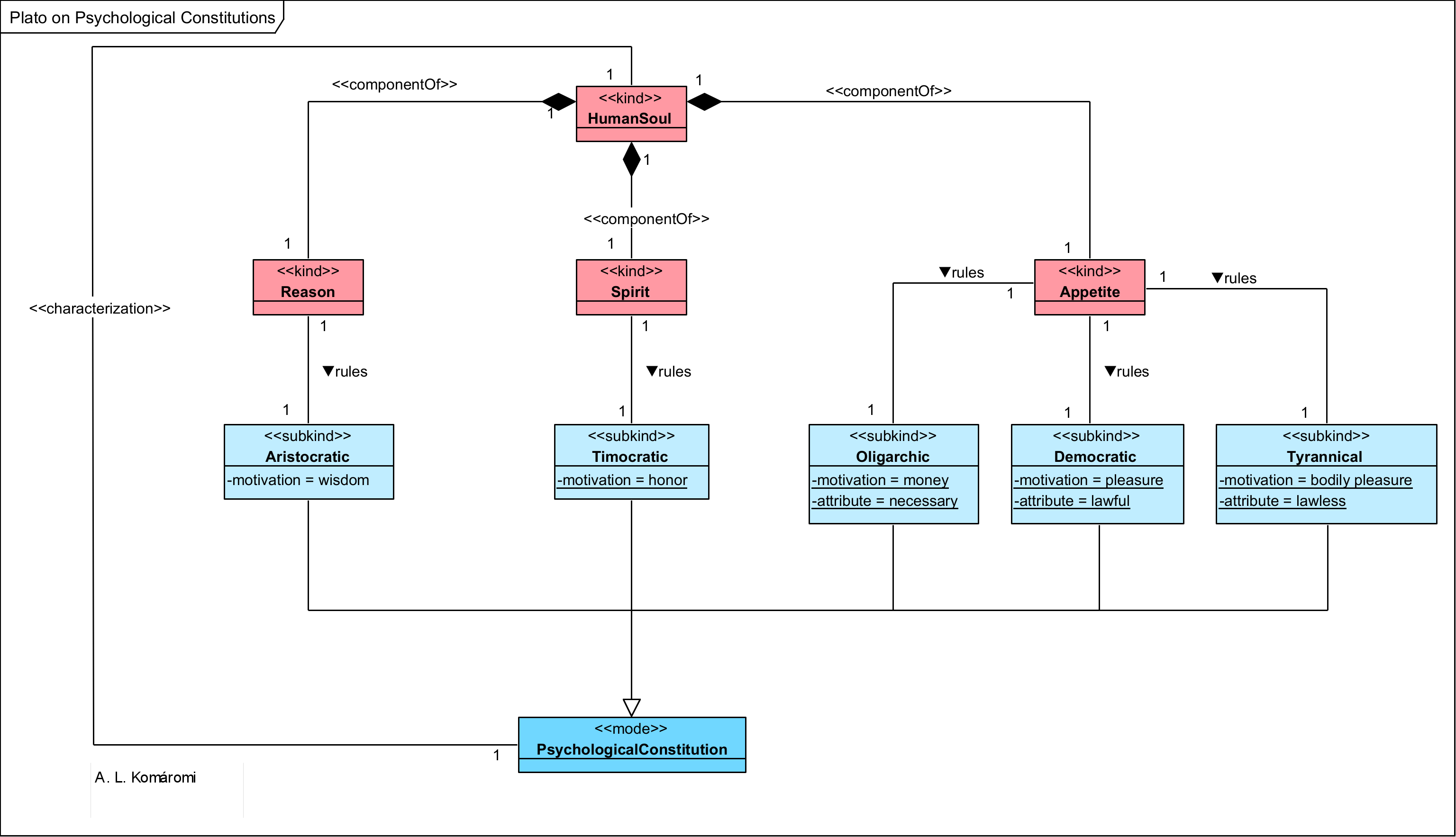
Plato (429?-347 BC) (through Socrates) in Book 4 of the Republic presents a theory, which states that the human soul has three main faculties: reason, spirit, and appetite (see also [1.2.2]). Based on this, he works out a typology of five pure types of humans souls, depending on two factors: the faculty which rules the soul, and in the case of the rule of the appetite, the necessary, lawful, or lawless character of the motivation.
The OntoUML diagram below shows this typology:

| Class | Description | Relations |
| HumanSoul | “But the arguments from conflict treat reason, spirit, and appetite as distinct subjects of psychological states and events, and it seems best to take Socrates’ descriptions at face value unless there is compelling reason not to. At face value, Socrates offers a more robust conception of parts, wherein each part is like an independent agent. Indeed, this notion of parts is robust enough to make one wonder why reason, spirit, and appetite are parts at all, as opposed to three independent subjects. But the Republic proceeds as though every embodied human being has just one soul that comprises three parts. No embodied soul is perfectly unified: even the virtuous person, who makes her soul into a unity as much as she can, has three parts in her soul. (She must, as we shall see, in order to be just.) But every embodied soul enjoys an unearned unity: every human’s reason, spirit, and appetite constitute a single [human] soul that is the unified source of that human’s life and is a unified locus of responsibility for that human’s thoughts and actions.” | |
| Reason | “Reason is the part of the soul that is, of its own nature, attached to knowledge and truth. It is also, however, concerned to guide and regulate the life that it is, or anyhow should be, in charge of, ideally in a way that is informed by wisdom and that takes into consideration the concerns both of each of the three parts separately and of the soul as a whole.” (Lorenz) | is exclusive part of HumanSoul; rules Aristocratic |
| Spirit | “The natural attachment of spirit is to honor and, more generally, to recognition and esteem by others.” (Lorenz) | is exclusive part of HumanSoul; rules Timocratic |
| Appetite | Appetite gives rise to desire for instant gratification through food, drink, sex… | is exclusive part of HumanSoul; rules Oligharic, Democratic, Tyrannical |
| Psychological Constitution | “there are in fact five kinds of pure psychological constitutions: aristocratically […], timocratically […], oligarchically […], democratically […], and tyrannically constituted persons… The first three of these constitutions are characteristically ordered toward simple aims (wisdom, honor, and money, respectively), but the last two are not so ordered, because there is no simple aim of the unnecessary appetites, be they lawful or lawless.” | characterizes HumanSoul |
| Aristocratic | Aristocratically constituted persons are ruled by their reason, and are motivated by the attendance of wisdom. | is Psychological Constitution |
| Timocratic | Timocratically constituted persons are ruled by their spirited attitudes, and motivated mainly by honor. | is Psychological Constitution |
| Oligarchic | Oligharically constituted persons are ruled by their apetite in a necessary way, and motivated mainly by honor. | is Psychological Constitution |
| Democratic | “the democratic… souls treat desire-satisfaction itself and the pleasure associated with it as their end. The democrat treats all desires and pleasures as equally valuable and restricts herself to lawful desires” | is Psychological Constitution |
| Tyrannical | “tyrannical souls treat desire-satisfaction itself and the pleasure associated with it as their end…the tyrant embraces disordered, lawless desires and has a special passion for the apparently most intense, bodily pleasures” | is Psychological Constitution |
Sources
- All citations without explicit reference from: Brown, Eric, “Plato’s Ethics and Politics in The Republic“, The Stanford Encyclopedia of Philosophy (Fall 2017 Edition), Edward N. Zalta (ed.)
- Lorenz, Hendrik, “Ancient Theories of Soul“, The Stanford Encyclopedia of Philosophy (Summer 2009 Edition), Edward N. Zalta (ed.)
- Silverman, Allan, “Plato’s Middle Period Metaphysics and Epistemology“, The Stanford Encyclopedia of Philosophy (Fall 2014 Edition), Edward N. Zalta (ed.)
First published: 31/10/2019

One thought on “[1.2.5] Plato on Psychological Constitutions in the Republic”