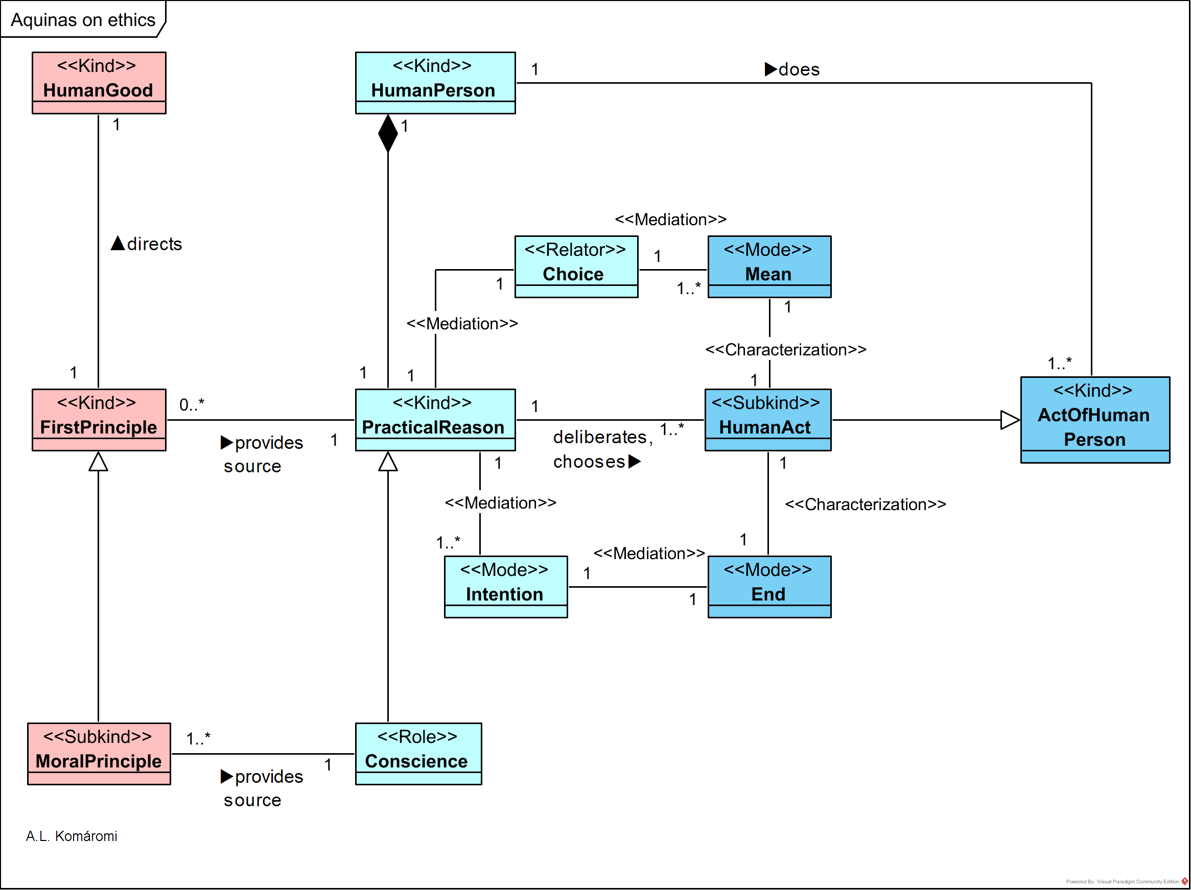
St Thomas Aquinas ( “Doctor Angelicus”, 1225 – 1274 AD), in different works ([ST] Summa Theologiae and Quaestiones Disputatae de Veritate) lays out his ethical theory, according to which:
- A human’s practical reason (see [1.3.6], [4.9.9]) is responsible for deliberating and freely choosing the acts, actions the person performs.
- Practical reason uses first principles (e.g. “Good is to be done and pursued, and bad avoided”) aimed at the good in the deliberation over the acts.
- Intention has a central role in the assessment of human acts.
- Ethical thinking is done in the conscience with the help of moral principles (e.g. “love one’s neighbor as oneself”).
Aquinas’s main concepts of ethics is pictured in the following OntoUML diagram:

| CLASS | DESCRIPTION | RELATIONS |
|---|---|---|
| HumanPerson | a human person | does ActOfHuman Person |
| PracticalReason | “Practical reason’s central activity is deliberation about what to do. One would have no need to deliberate unless one were confronted by alternative attractive possibilities for action (kinds of opportunity) between which one must choose (in the sense that one cannot do both at the same time, if at all) and can choose. It is that one can be and often is in such a position that, confronted by two or more attractive possibilities (including perhaps the option of ‘doing nothing’), there is nothing either within or outside one’s personal constitution that determines (settles) one’s choice, other than the choosing: Mal. q. 6. This conception of free choice (liberum arbitrium or libera electio) is much stronger than Aristotle’s, on whose conception free choices are free only from external determining factors.” | exclusive part of HumanPerson; deliberates, chooses HumanAct |
| ActOfHuman Person | “Aquinas’s position is not that all our activities are freely chosen: there are indeed ‘acts of the human person‘, perhaps quite frequent, which are not ‘human acts’ in the central sense (freely chosen) but rather spontaneous and undeliberated. Nor is it that chosen acts must be immediately preceded by choice: many of one’s acts are the carrying out of choices which were made in the past and need not be now renewed or repeated since no alternative option appears attractive.” | |
| HumanAct | A human act is a freely chosen, deliberated act. | |
| Mean | A mean, a method or technique to use to execute the action. | characterizes HumanAct |
| End | “An act(ion) is paradigmatically what it is intended to be; that is, its morally primary description – prior to any moral evaluation or predicate – is the description it had in the deliberation by which one shaped the proposal to act thus. Aquinas’ way of saying this is: acts are specified by – have their specific character from – their objects, where “objects” has the focal meaning of proximate end as envisaged by the deliberating and acting person.” | characterizes HumanAct |
| Choice | The practical reason’s choice of means. | relates PracticalReason with Mean |
| Intention | “The analysis shows the centrality of intention in the assessment of options and actions. In a narrow sense of the word, intention is always of ends and choice is of means; but since every means (save the means most proximate to sheer trying or exertion) is also an end relative to a more proximate means, what is chosen when one adopts one of two or more proposals (for one’s action) that one has shaped in one’s deliberation is rightly, though more broadly, said to be what one intends, what one does intentionally or with intent(ion), and so forth.” | relates PracticalReason with End |
| Conscience | “Conscience in Aquinas’ view is not a special power or presence within us, but is our practical intelligence at work, primarily in the form of a stock of judgments about the reasonableness (rightness) or unreasonableness (wrongness) of kinds of action (kinds of option). Since each such judgment is of the form ‘[It is true that] action of the kind phi is always [or generally] wrong [or: is generally to be done, etc.]’ or ‘phi is [always] [or: generally] required [or forbidden] by reason’, it must be the case – as Aquinas stresses very forcefully – that one’s conscience is binding upon oneself even when it is utterly mistaken and directs or licenses awful misdeeds. For since it is logically impossible that one could be aware that one’s present judgment of conscience is mistaken, setting oneself against one’s own firm judgment of conscience is setting oneself against the goods of truth and reasonableness, and that cannot fail to be wrong: ST I-II q. 19 a. 5; Ver. q. 17 a. 4. The fact that, if one has formed one’s judgment corruptly, one will also be acting wrongly if one follows it (ST I-II q. 19 a. 6) does not affect the obligatoriness (for oneself) of one’s conscience. This teaching about conscience was rather novel in his day and to this day is often misrepresented or misapplied as a kind of relativism or subjectivism. But it is actually an implication of Aquinas’ clarity about the implications of regarding moral judgments as true (or false) and of thus rejecting subjectivism and relativism.” | role of PracticalReason |
| FirstPrinciple | “Ethical standards, for which practical reason’s first principles provide the foundations or sources, concern actions as choosable and self-determining. […] Practical reason, in Aquinas’ view, has both one absolutely first principle and many truly first principles: ST I-II q. 94 a. 2. The absolutely first principle is formal and in a sense contentless. Like the logical principle of non-contradiction which controls all rational thought, it expresses, one might say, the pressure of reason and is so far from being empty of significance and force that its form may be regarded as the frame, and its normativity the source, for all the normativity of the substantive first principles and of the moral principles which are inferable from them. Aquinas articulates it as ‘Good is to be done and pursued, and bad avoided’ (ibid.). This has often been truncated to (i) ‘Good is to be done, and evil avoided’ or even, more drastically, (iia) ‘Do good and avoid evil’ or yet more drastically (iib) ‘Avoid evil and seek the good‘” | provides source to PracticalReason; directs to HumanGood |
| HumanGood | “The basic human goods which first practical principles identify and direct us to are identified by Aquinas as (i) life, (ii) “marriage between man and woman and bringing up of children [coniunctio maris et feminae et educatio liberorum]” (not at all reducible to “procreation”), (iii) knowledge, (iv) living in fellowship (societas and amicitia) with others, (v) practical reasonableness (bonum rationis) itself, and (vi) knowing and relating appropriately to the transcendent cause of all being, value, normativity and efficacious action (ST I-II q. 94 aa. 2 & 3). His lists are always explicitly open-ended. They sketch the outlines and elements of the flourishing of the human persons in whom they can be actualized. Even complete fulfillment – the beatitudo perfecta that Aquinas places firmly outside our natural capacities and this mortal life – could not be regarded as a further good, but rather as a synthesis and heightened actualization of these basic goods in the manner appropriate to a form of life free from both immaturity (and other incidents of procreation) and decay.” | characterizes and directs FirstPrinciple |
| MoralPrinciple | “Aquinas is regrettably inexplicit about how the first practical principles yield moral principles, precepts or rules that have the combined generality and specificity of the precepts found in the portion of the biblical Decalogue (Exod. 20.1–17; Deut. 5.6–21) traditionally called moral (the last seven precepts, e.g. parents should be reverenced, murder is wrong, adultery is wrong, etc.). But a reconstruction of his scattered statements makes it clear enough that in his view a first implication of the array of first principles, each directing us to goods actualisable as much in others as in oneself, is this: that one should love one’s neighbor as oneself.” | provides source to Conscience |
Sources
- All citations from: Finnis, John, “Aquinas’ Moral, Political, and Legal Philosophy“, The Stanford Encyclopedia of Philosophy (Summer 2020 Edition), Edward N. Zalta (ed.)
- The Cambridge Companion to Aquinas, CAMBRIDGE UNIVERSITY PRESS, Edited by Norman Kretzmann and Eleonore Stump, 2010
- McInerny, Ralph and John O’Callaghan, “Saint Thomas Aquinas”, The Stanford Encyclopedia of Philosophy (Summer 2018 Edition), Edward N. Zalta (ed.)
First published: 4/11/2020

3 thoughts on “[4.9.9] St Thomas Aquinas on Practical Reson, Conscience and Human Acts”