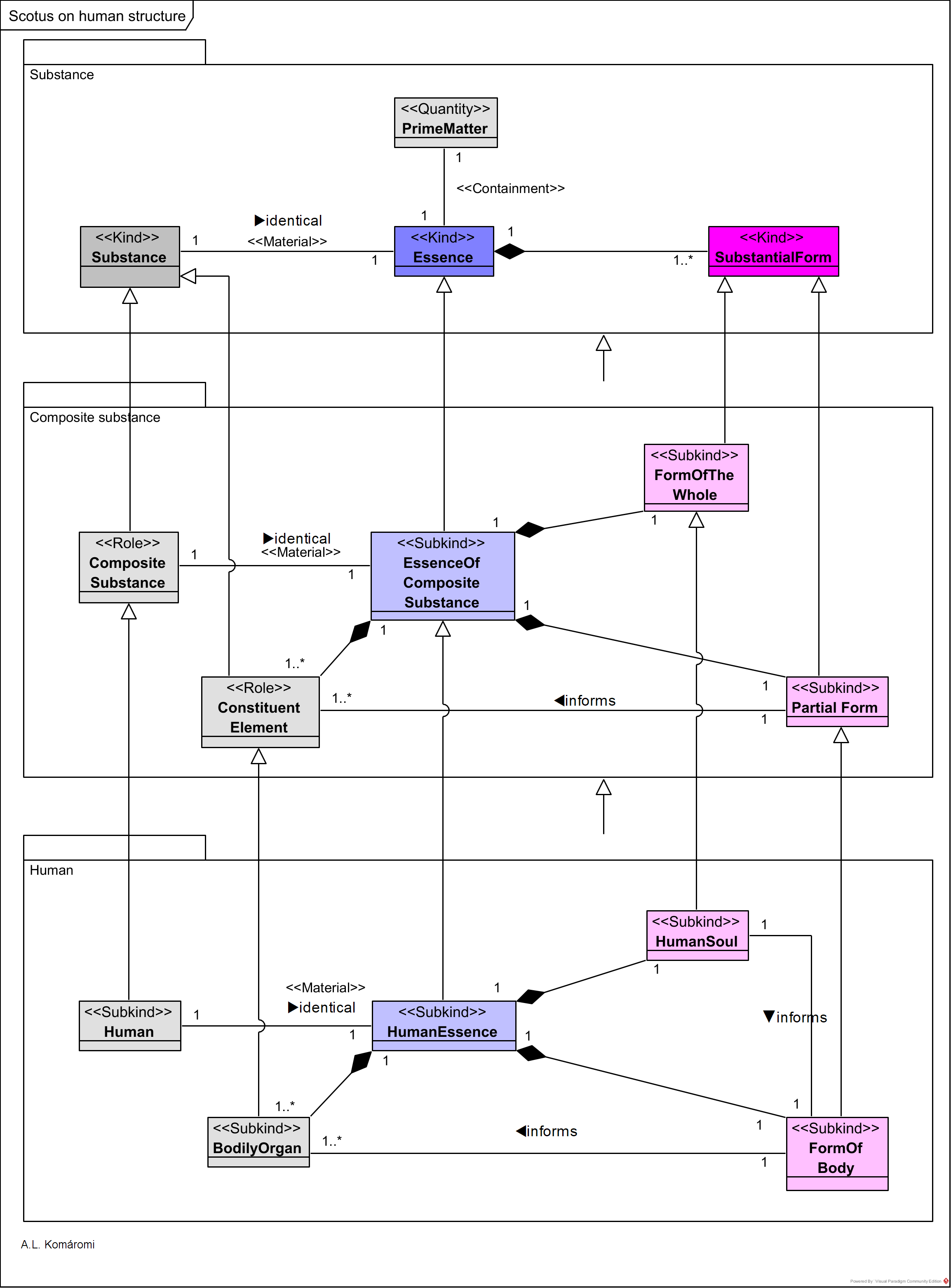
John Duns Scotus (the “Subtle Doctor,” 1265/66–1308 AD), in his works “Quaestiones super libros Metaphysicorum Aristotelis,” “Quaestiones Quodlibetales,” and “Ordinatio” discusses the structure of being, categories, substance, essence, form, and matter:
- Substance and essence are really identical but formally distinct (see [4.15.2]).
- Essence is a combination of prime matter and substantial form (see also [4.9.1], [4.9.2]).
- Composite substances (like living beings) have other substances as constituent elements (e.g., organs, soul). Each of those has a separate existence. However, the whole composite substance has only one existence. The existence of the constituent elements depends on the existence of the whole.
- Composite structures have distinct essences from the constituent elements.
- The partial form orders the constituent elements, while the form of the whole provides its quiddity.
- Humans are composite substances.
- Humans include bodily organs as constituent elements and two substantial forms: the human soul and the form of the body.
- The form of the body is contributed by the parents, while the soul by God. “The form of the body isn’t quite ‘strong’ enough to organize the organic body on its own, but needs the concurrent causality of the soul to do so”.
- The human soul is immortal, unified, not split up into further vegetative, sensitive, intellective souls (see Robert Killwardby [4.12.1] and Peter Olivi [4.13.1]).
The following OntoUML diagram presents Duns Scotus’s model of human structure:

| Class | Description | Relations |
|---|---|---|
| Substance; Essence; PrimeMatter | Main classes in Scotus’s model of substance, see [4.15.3]. | |
| SubstantialForm | Scotus upholds, that for the clearly argues that in the most complex composite substances, humans “more than one substantial form must be present.” | Main classes in Scotus’s model of substance, |
| CompositeSubstance; ConstituentElement; EssenceOfCompositeSubstance; PartialForm; FormOfTheWhole | Main classes in Scotus’s model of composite substance, see [4.15.4]. | |
| Human | A human being. | subkind of CompositeStructure; identical with HumanEssence |
| HumanEssence | The human essence is identical, but formally distinct (see [4.15.2]) from the human. | subkind of EssenceOfCompositeStructure |
| BodlyOrgan | “But there are other substantial forms at work besides the form of the body. For Scotus also finds it plausible that different bodily organs are different in kind through the presence of distinct substantial forms (n. 46). Otherwise, he reasons, we could not explain the different local unities found in different organs: the physical structures of the heart, the lungs, the kidneys, and so on (In Metaph. 7, q. 20, n. 38). […] The forms of bodily organs are actual with regard to the underlying prime matter and potential with regard to the form of the body, which, it will be remembered, is the form of the body as a whole.” | subkind of ConstituentElement; Exclusive part of HumanEssence |
| HumanSoul | “The second argument Scotus offers is based on substantial generation, and in particular human generation: if God – and not the parents – provides the soul in generation, the parents seem left with contributing only the matter to their progeny, which seems to underestimate their role. Scotus’s solution is to propose that human parents contribute a substantial form, namely, the form of the body, which is further informed by the human soul (Op. Ox. 3, d. 2, q. 3, n. 5) contributed by God. However, the matter is not first organized by the formof the body and then by the human soul at different times, but both inform the matter at once (Ibid.). This claim suggests that the form of the body isn’t quite ‘strong’ enough to organize the organic body on its own, but needs the concurrent causality of the soul to do so. There is some evidence that this is Scotus’s view, for he explains that human corpses decompose because of the weakness of the form of the body (Op. Ox. 4, d. 11, q. 3, n. 55).102 These arguments furnish grounds for distinguishing the soul from the form of the body in living beings. Scotus rejects any attempt to further split up souls into separate forms (vegetative, sensitive, intellective): the soul and its clusters of powers are not really but only formally distinct from each other, whether in plants, brute animals, or humans, so that one soul is the substantial form of a living being.” | subkind of PartialForm; exclusive part of HumanEssence; informs BodilyOrgan |
| FormOfBody | The form of the body infoms the bodily organs about the structure of the body, so it functions as a partial form: “there is a distinction between the animating soul and the ‘form of the body‘ (forma corporeitatis), where the latter is, roughly, the form that structures the organic body as a whole. He reasons as follows: When a living being dies, its body remains, in the absence of its vivifying soul; hence, the form by which its body is the body it is must differ from its soul.” | subkind of FormOfTheWhole; exclusive part of HumanEssence; informs FormOfBody |
Sources
- All citations from: King, Peter, “Scotus on Metaphysics”, The Cambridge Companion to Duns Scotus, Cambridge University Press 2003, ed. Thomas Williams
- Williams, Thomas, “John Duns Scotus“, The Stanford Encyclopedia of Philosophy (Winter 2019 Edition), Edward N. Zalta (ed.)
First published: 29/4/2021
