[2.2.9] Some Aspects of the Stoic Philosophy Presented in OWL/BFO model

The OWL/BFO model is below:

Ontology Source (OWL)https://github.com/AndrasKomaromi/bfo/blob/main/stoic-bfo.owl contains the Classes and ObjectProperites from the following posts:

[2.2.1] The Stoic Sage’s Mind
[2.2.2] Stoic Philosophy of Language
[2.2.4] Ontological Structure of Stoic Logic
[2.2.5] Stoic Ontology, Genus, Categories
[2.2.6] Stoic Cosmology
[2.2.7] Virtue, Vice and Indifferent in Stoic Ethics

After downloading, you can open the model with Protégé.

The following diagram presents the entity view of the model distributed here:

Rights: This work is distributed under Creative Commons Attribution License CC BY 4.0

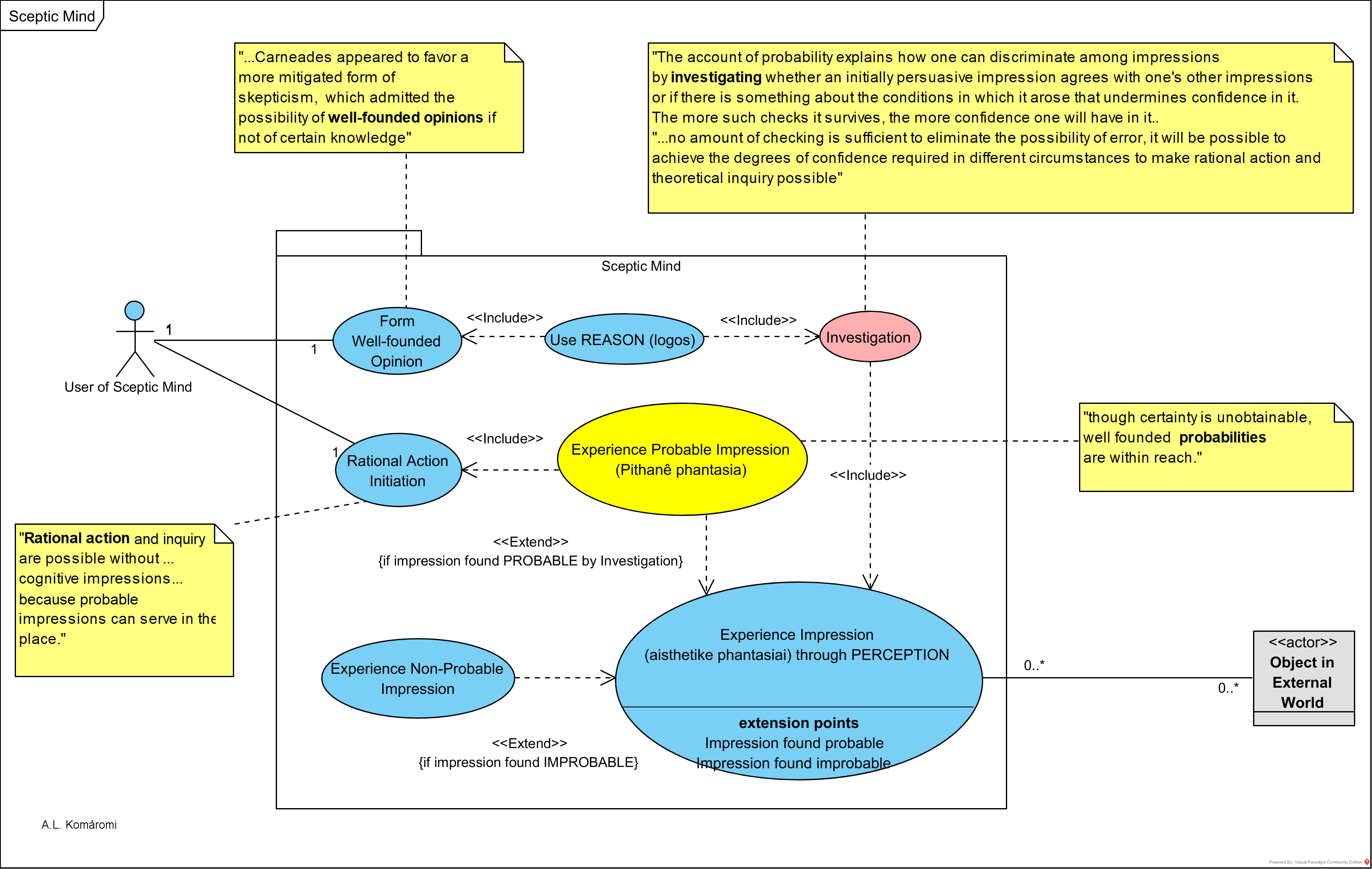
[2.3] The Sceptic Mind according to Carneades

“The contribution for which Carneades (214-129/8 BC) is best known, however, came in response to the Stoics’ counter-argument in defense of the cognitive impression [2.2.1]. They contended that, without cognitive impressions, human beings would be deprived of any basis for action or inquiry. In reply Carneades argued that such a basis could be found in so-called probable impressions (from “probabilis,” that which lends itself to or invites approval, Cicero’s Latin for the Greek “pithanos,” persuasive).”

The following UML Use Case diagram shows the main concepts in the Sceptic epistemology:

The sceptic mind according to Carneades
FacultyRelated Use Case
PERCEPTIONExperience Impression (aisthetike phantasiai) through PERCEPTION
PERCEPTIONExperience Probable Impression (Pithanê phantasia): “though certainty is unobtainable, well founded  probabilities are within reach.” – Experience Non-Probable Impression
PERCEPTIONExperience Non-Probable Impression – if impression found IMPROBABLE
PERCEPTIONRational Action Initiation: “Rational action and inquiry are possible without… cognitive impressions… because probable impressions can serve in their place.”
REASONUse REASON (logos)
REASON Investigation: “The account of probability explains how one can discriminate among impressions by investigating whether an initially persuasive impression agrees with one’s other impressions or if there is something about the conditions in which it arose that undermines confidence in it. The more such checks it survives, the more confidence one will have in it..
“…no amount of checking is sufficient to eliminate the possibility of error, it will be possible to achieve the degrees of confidence required in different circumstances to make rational action and theoretical inquiry possible”
REASON Form Well-founded Opinion: “…Carneades appeared to favor a more mitigated form of skepticism,  which admitted the possibility of well-founded opinions if not of certain knowledge”

The source of all citations and more about the topic in: Allen, James, “Carneades“, The Stanford Encyclopedia of Philosophy (Winter 2012 Edition), Edward N. Zalta (ed.)

First published: 02/02/2019

Updated:

  • 06/02/2019: changed relationships of Investigation and Use Case names
  • 20/03/2019: changes relation of Rational Action Initiation