St Thomas Aquinas ( “Doctor Angelicus”, 1225 – 1274 AD), in his works Summa Theologiae, Summa Contra Gentiles, and Disputed Questions on the Soul, elaborates on the faculties and processes working in the human soul:
- The distinctively human vital activity (see [4.9.6]) is cognition, “and thus spiritual rather than corporeal since intellect neither is nor directly uses a corporeal organ.”
- The objects of cognition are quiddities (essences), universals.
- Cognition involves and depends on sense perception, which has corporeal organs as substrate. So, the proper objects of cognition come to the intellect only through bodily organs.
- Some aspects of the external sensation are beyond reason’s control since reason itself has no control over the presence or absence of external things. Appetite, the natural inclination to certain external things (e.g., food, sex, etc.) depends on the presence of these external things.
- However, internal senses (common sense, estimation, imagination, sense memory see [3.3.3]) are not directly dependent on external things, because with the help of the will “passions can be stirred up or calmed down by applying certain intellectively cognized universal considerations to the particular occasions or objects of the passions, and reason exercises just that sort of control.” The medium of control is phantasms, which manipulates the imaginative power.
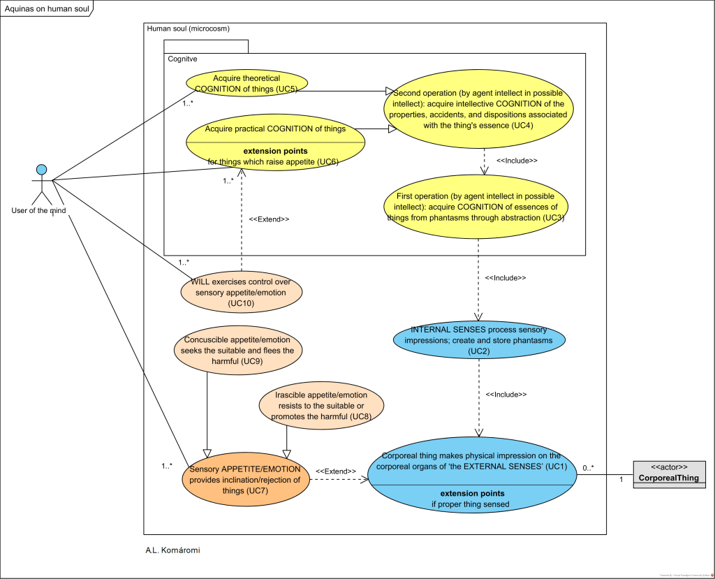
The following UML Use Case diagram presents Aquinas’s model of the human soul:

Use cases:
| Faculty | Related use case | Relations |
|---|---|---|
| EXTERNAL SENSES | “Corporeal things make physical impressions on the corporeal organs of ‘the EXTERNAL SENSES’ (UC1): which have both ‘proper objects’ (colors for sight, sounds for hearing, and so on) and ‘common objects’ (shapes for sight and touch, and so forth). […] A sense organ is affected by a sense-perceptible thing, because to sense is to undergo something. For that reason the sense-perceptible thing, which is the agent [in sensation], makes the organ be actually as the sense-perceptible thing is, since the organ is in a state of potentiality to this [result]” External senses are: touch, sight, hearing, smell and taste. | relates to CorporealThing |
| INTERNAL SENSES [common sense, estimation, imagination, sense memory] | INTERNAL SENSES process sensory impressions; create and store phantasms (UC2): “Internalized sensory impressions, the ‘sensory species,’ are transmitted to ‘internal senses’ which store the sensory species and process them in various ways. Our principal concern with the internal senses now is with one of the roles of the one Aquinas calls ‘phantasia’: producing and preserving the sensory data that are indispensable for intellect’s use, the ‘phantasms’ […] The likenesses that are identified as sensory species and phantasms may be literally “likenesses”: images – realizations of the material forms (colors, sounds, textures, etc.) of external objects in different matter, the matter of the external/internal sensory apparatus of the human body. And, in keeping with the formal-identity theory, the sensory species, at least, are likenesses that lose none of the detail present in the external senses themselves (which, of course, vary in sensitivity among individuals and from one time to another in the same individual […] Phantasms are likenesses of particular material things re-realized in physical configurations of the organ of phantasia, which Aquinas located in the brain. Although the forms presented in the phantasms have been stripped of their original matter, the phantasm likeness is particularized by its details, the external object’s original individuating matter being ‘represented’ by features of the phantasm. Phantasms themselves, then, are not proper objects of intellective cognition, although they are indispensable to it.” | includes UC1 |
| COGNITIVE | First operation (by agent intellect in possible intellect): acquire COGNITION of essences of things from phantasms through abstraction (UC3): “intellect’s ‘first operation’ consists in the formation (by agent intellect in possible intellect) of concepts of external objects […]. But since the proper objects of the first operation are identified as the quiddities, the essential natures [essences], of things […] His account of intellect’s first operation depends on our recognizing that a child’s first acquisition of the concept of a star differs only in degree from the most recondite advance in astronomy’s understanding of the nature of a star. Quiddities, the proper objects of intellect’s first operation and, in just the same respect, the objects of the culminating cognition of nature may helpfully bethought of, then, as proper objects of both inchoate and culminating (alpha and omega) intellective cognition.” thought of, then, as proper objects of both inchoate and culminating (alpha and omega) intellective cognition.” | includes UC2 |
| COGNITIVE (REASON) | Second operation (by agent intellect in possible intellect): acquire intellective COGNITION of the properties, accidents, and dispositions associated with the thing’s essence (UC4): “the cognition of quiddities [essences] will partially depend on this second operation, and on reasoning as well: ‘the human intellect does not immediately, in its first apprehension, acquire a complete cognition of the thing. Instead, it first apprehends something about it – viz., its quiddity, which is a first and proper object of intellect; and then it acquires intellective cognition of the properties, accidents, and dispositions associated with the thing’s essence. In doing so it has to compound one apprehended aspect with, or divide one from, another and proceed from one composition or division to another, which is reasoning’. The resultant full-blown intellective cognition may be either theoretical or applied.” | includes UC3 |
| COGNITIVE/ (THEORETICAL REASON) | Acquire theoretical COGNITION of things (UC5): “The resultant full-blown intellective cognition may be either theoretical or applied [practical].” | inherits from UC4 |
| COGNITIVE/ (PRACTICAL REASON) | Acquire practical COGNITION of things (UC6): “The resultant full-blown intellective cognition may be either theoretical or applied [practical].” | inherits from UC4 |
| WILL | WILL exercices control over appetite/emotion (UC10): “We can see that will exercises some control of the relevant sort, because a human being, as long as he or she is not aberrantly behaving like a nonrational animal, ‘is not immediately moved in accordance with the irascible and concupiscible appetite but waits for the command of will, which is the higher appetite’. […] “intellectively cognized good moves will […] The kind of control exercised by a cognitive rational faculty (standardly identified in this role as practical reason, strictly speaking, rather than intellect).” | extends UC10 |
| APPETITE/EMOTION | Sensory APPETITE/EMOTION provides inclination/rejection of things (UC7): “The human soul of course involves natural appetites [emotions, passiona] (for instance, for food of some sort), […] The appetitive power associated with sensory cognition is one we share with nonhuman animals – a cluster of inclinations (passions) to which we are subject (passive) by nature.” | extends UC1 |
| APPETITE/EMOTION | Irascible appetite/emotion resists to the suitable or promotes the harmful (UC8): “Aquinas, following an Aristotelian line, thinks of sensuality as sorted into two complementary appetites or powers: […] the irascible – the inclination to resist and overcome whatever deters one’s access to the suitable or promotes the harmful (competition/aggression/defense instincts). Distinct sets of passions (or emotions) are associated with each of these powers: […] irascible: daring and fear, hope and despair, anger” | inherits from UC7 |
| APPETITE/EMOTION | Concuscible appetite/emotion seeks the suitable and flees the harmful (UC9): “Aquinas, following an Aristotelian line, thinks of sensuality as sorted into two complementary appetites or powers: the concupiscible the inclination to seek the suitable and flee the harmful (pursuit/avoidance instincts). […] Distinct sets of passions (or emotions) are associated with each of these powers: with concupiscible: joy and sadness, love and hate, desire and repugnance.” | inherits from UC7 |
Actors:
| Actor | Description | Relations |
|---|---|---|
| CorporealThing | A corporeal, material object in the external world. | relation with UC1 |
| User of the mind | A hunan person. | uses UC5, UC6, UC7, UC10 |
Sources
- All citations from: The Cambridge Companion to Aquinas, CAMBRIDGE UNIVERSITY PRESS, Edited by Norman Kretzmann and Eleonore Stump, 2010
- McInerny, Ralph and John O’Callaghan, “Saint Thomas Aquinas”, The Stanford Encyclopedia of Philosophy (Summer 2018 Edition), Edward N. Zalta (ed.)
First published: 22/10/2020
Updated: 18/11/2020 added concuscible and irascible appetites and emotions
Updated: 30/5/2021 added actors
