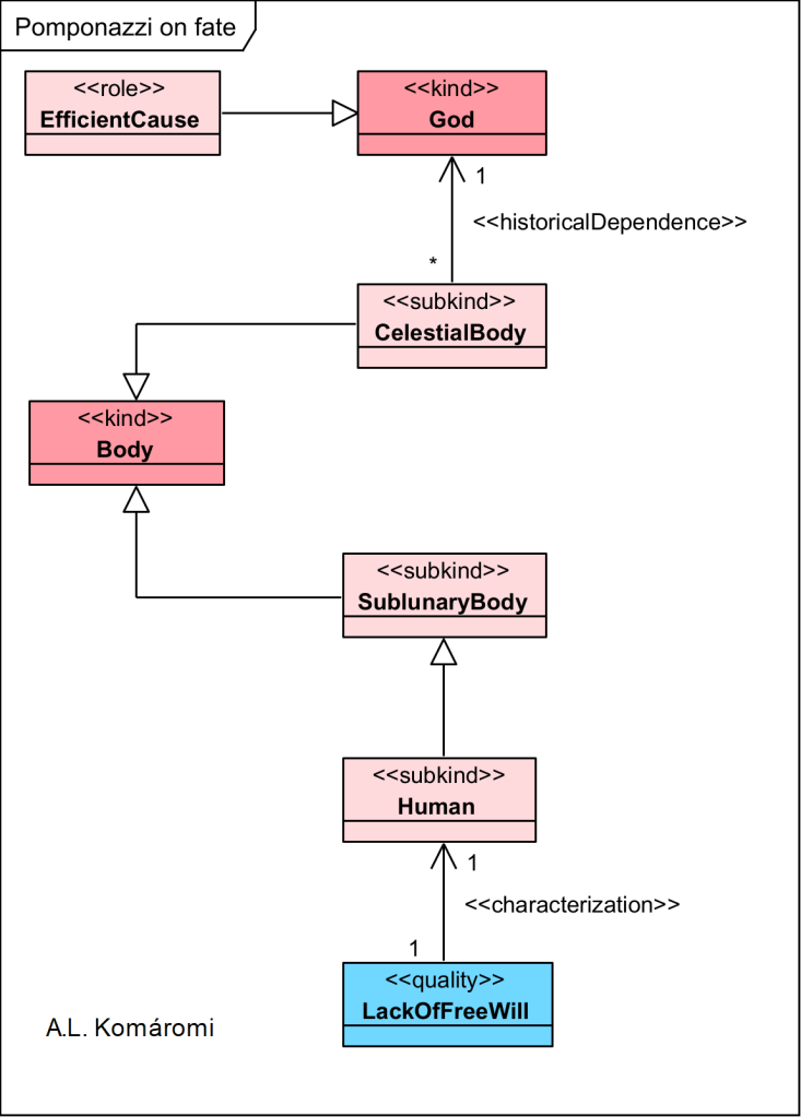
Pietro Pomponazzi (1462–1525) in 1520, completed De fato, de libero arbitrio, et de praedestinatione (On Fate, Free Will, and Predestination), where he stated, that:
- God is the efficient cause of the world
- Celestial and sublunary bodies depend on God
- Humans are sublunary bodies and are characterized by a lack of free will.
The following OntoUML diagram shows Pomponazzi’s model on the absence of free will:

| CLASS | DESCRIPTION | DESCRIPTION |
|---|---|---|
| God | God is the efficient cause of the world | |
| EfficientCause | God is the efficient cause of the world | role of God |
| CelestialBody | “On Fate, Pomponazzi argued that God, as the efficient cause of the world, acts on the sublunary world using the celestial bodies.“ | subkind of Body |
| SublunaryBody | “On Fate, Pomponazzi argued that God, as the efficient cause of the world, acts on the sublunary [bodies] world using the celestial bodies. God is the principal cause, and the celestial bodies are the instrumental cause of accidental effects in the celestial bodies. world, which Alexander and Thomas Aquinas viewed as contingent and without a cause (1.7.II/15). The celestial bodies’ motion, contiguous to the lower world, drives and determines alterations on earth. Therefore, accidental effects, ultimately resulting from God acting as an efficient cause, occur by necessity (1.7.II/16). Pomponazzi maintained that they are mistakenly called contingent as a result of human ignorance of causes and future events but not from any irregularity in matter, natural powers, or celestial influences. Rather, all accidental effects and what appears to result from luck or chance can be traced back to fixed causes (1.7.II/23–26).” | subkind of Body |
| Body | A sublunary or celestial body. | subkind of Human |
| Human | A human person | |
| LackOfFreeWill | Lack of free will: “Pomponazzi maintained that human will functions just like the rest of nature. It depends on an eternal, external mover, namely God’s will and the celestial motions (1.9.2.10). Just as for other natural beings, if there is a potentiality and no impediment, by necessity the potentiality will be realized. Thus, the human will reacts to external factors according to its powers and the absence of impediments (1.9.2.12). Consequently, the human will depends on higher, universal causes. The apparent ability of humans to deliberate between choices using reason, however, is an illusion because every actor is in fact directed toward one of the choices by external causes (1.9.3.2–4). The rejection of the existence of free will presented difficult ramifications for Christian ethics and theology, which depend on the freedom to choose a virtuous life. In resolving these difficulties, Pomponazzi chose fate over freedom because he thought that it better preserved God’s complete power and providence. If God had granted freedom to humans, the lack, or extreme rarity, of truly virtuous humans on earth demonstrates the absence of a truly providential plan in which humans’ freedom to choose a completely moral good life is realized. Similarly, if humans have the ability of free choice, God must not know these future decisions and humans are thereby limited with respect to his knowledge and power. As a consequence, Pomponazzi opted for fate and determinism, rejecting what he considered to be a denial of God’s providence, omnipotence, and omniscience. The world’s order and the cosmic laws that govern the eternal motions of the universe include the existence of good and evil as part of the necessary cycles of change.” | characterizes human |
Sources
- Martin, Craig, “Pietro Pomponazzi“, The Stanford Encyclopedia of Philosophy (Winter 2021 Edition), Edward N. Zalta (ed.).
First published: 05/11/2022
