“Sense-perception, as Plotinus (204-270 AD) conceives it, may be described as the production and cultivation of images (of the forms residing in the Intelligence, and contemplated by the Soul). These images aid the soul in its act of governing the passive, and for that reason disorderly, realm of matter. The soul’s experience of bodily sensation (pathos) is an experience of something alien to it, for the soul remains always what it is: an intellectual being. However, as has already been stated, in order for the soul to govern matter, it must take on certain of matter’s characteristics.”
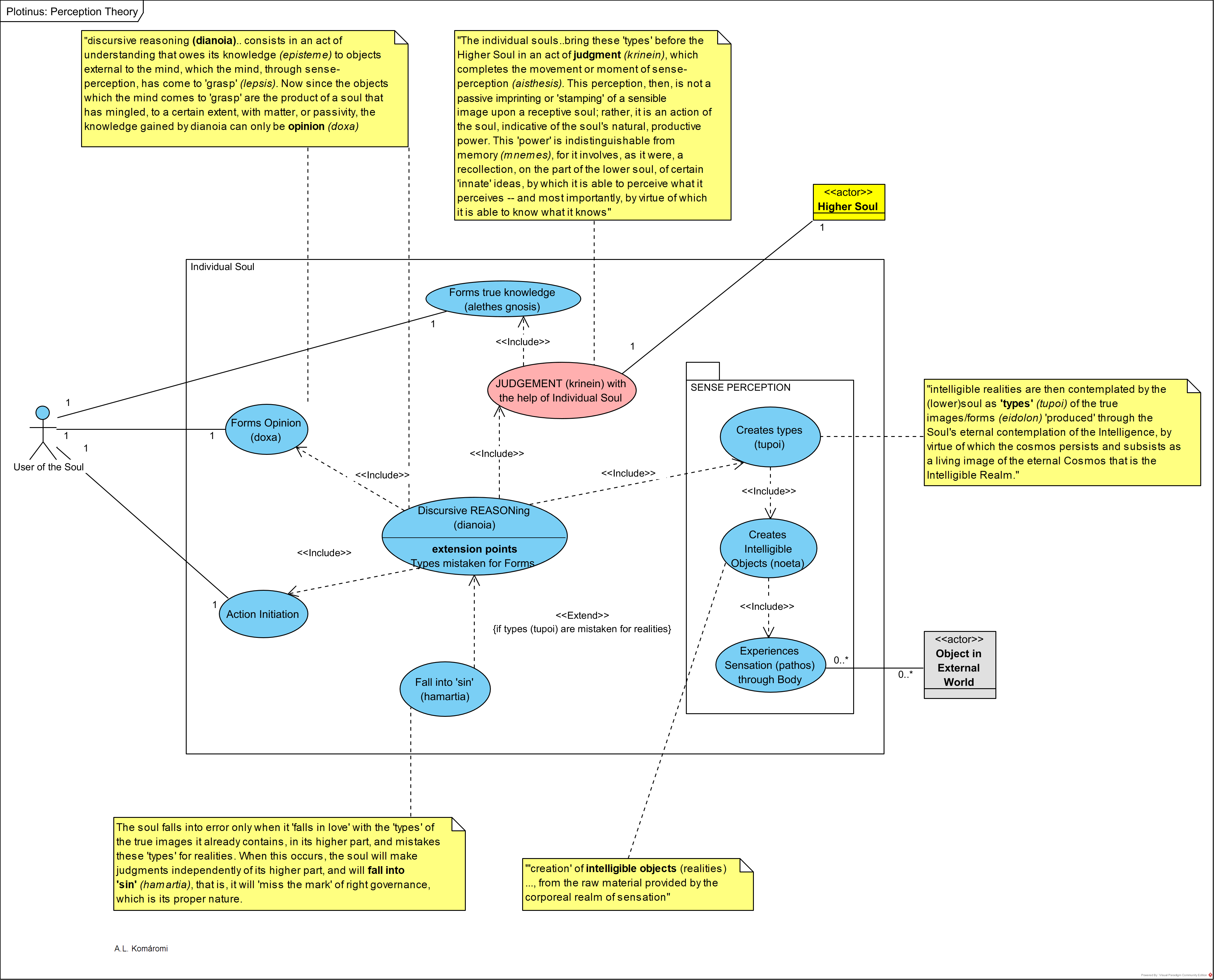
The following UML Use Case diagram shows the main concepts in the theory of sense perception and judgement of Plotionus:

| Faculty (power) | Related Use Case |
| SENSE PERCEPTION | Experiences Sensation (pathos) through Body: “the immediate disturbance undergone by the soul through the vicissitudes of its union with matter” |
| SENSE PERCEPTION | Creates Intelligible Objects (noeta): “the moment at which the disturbance becomes an object of intelligible apprehension” |
| SENSE PERCEPTION | Creates types (tupoi): “intelligible realities are then contemplated by the (lower)soul as ‘types’ (tupoi) of the true images/forms (eidolon) ‘produced’ through the Soul’s eternal contemplation of the Intelligence, by virtue of which the cosmos persists and subsists as a living image of the eternal Cosmos that is the Intelligible Realm.” |
| REASON | Discursive REASONing (dianoia): “discursive reasoning (dianoia).. consists in an act of understanding that owes its knowledge (episteme) to objects external to the mind, which the mind, through sense-perception, has come to ‘grasp’ (lepsis).” |
| REASON | Forms Opinion (doxa): ” since the objects which the mind comes to ‘grasp’ are the product of a soul that has mingled, to a certain extent, with matter, or passivity, the knowledge gained by dianoia can only be opinion (doxa).” |
| REASON | Action Initiation |
| REASON | Fall into ‘sin’ (hamartia): “The soul falls into error only when it ‘falls in love’ with the ‘types’ of the true images it already contains, in its higher part, and mistakes these ‘types’ for realities. When this occurs, the soul will make judgments independently of its higher part, and will fall into ‘sin’ (hamartia), that is, it will ‘miss the mark’ of right governance, which is its proper nature.” |
| JUDGEMENT | JUDGEMENT (krinein) with the help of Individual Soul: “The individual souls.. bring these ‘types’ before the Higher Soul in an act of judgment (krinein), which completes the movement or moment of sense-perception (aisthesis). This perception, then, is not a passive imprinting or ‘stamping’ of a sensible image upon a receptive soul; rather, it is an action of the soul, indicative of the soul’s natural, productive power. This ‘power’ is indistinguishable from memory (mnemes), for it involves, as it were, a recollection, on the part of the lower soul, of certain ‘innate’ ideas, by which it is able to perceive what it perceives — and most importantly, by virtue of which it is able to know what it knows” |
| JUDGEMENT | Forms true knowledge (alethes gnosis) – with the help of judgement and the Higher Soul. |
The source of all citations and more about the topic in: Edward Moore, Plotinus, Internet Encyclopedia of Philosophy
First published: 01/03/2019
Updated: 16/04/2019: some use case relations changed
