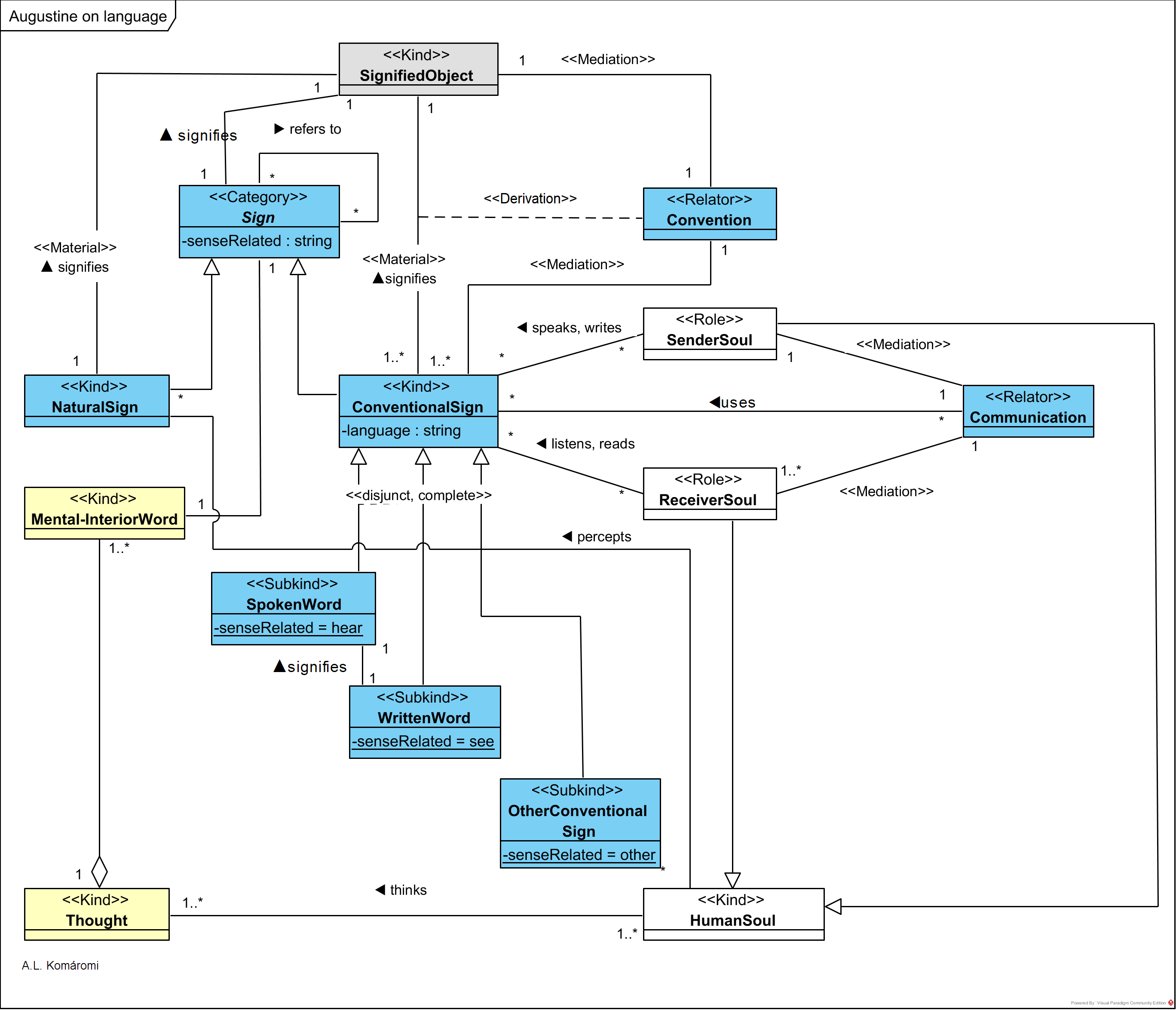
Augustine’s (354-430 AD) semiotics, – as presented in De dialectica, De magistro, De doctrina christiana, De trinitate – axed on the general concept of the sign (be it natural, or conventional linguistic) emphasizes the practical usage of signs: human communication. The main concepts of his model:
- Signs signify signified objects. They can be natural and conventional signs.
- Conventional signs can be written, spoken words and other conventional signs.
- Signs on the other hand relate to mental worlds and thoughts existing in the human soul.
- Conventianal signs are used as means for communication by the sender and reciever souls.
The following OntoUML diagram presents Augtine’s model of language and signification:

| Class | Desciption | Relations |
|---|---|---|
| Sign | A Sign (signum) is: “something that shows itself to the senses and something other than itself to the mind”. An essential attribute of Signs is the sense (see [2.6.1]) with which a human can percept them. | generalizes NaturalSign and ConventionalSign; signify SignifiedObjectsand other Signs |
| SignifiedObject | The Object, Thing signified by the Sign. | |
| NaturalSign | “Natural signs are those which, apart from any intention or desire of using them as signs, do yet lead to the knowledge of something else – as, for example, smoke when it indicates fire, the footprint of an animal passing by.” | subkind of Sign |
| Conventional Sign | “Conventional signs, …, are those which living beings mutually exchange in order to show, as well as they can, the feelings of their minds, or their perceptions, or their thoughts.” Augustine sustains, that information transmitted with signs by a trustworthy Teacher (like textual information) is not enough for a true understanding (see also [2.6.1]). | subkind of Sign |
| SpokenWord | Spoken word: “sign of something, which can be understood by the hearer when pronounced by the speaker.” | subkind of ConvetionalSign |
| WrittenWord | “Writing (litterae) [written word], introduced by man in order to impart permanency to spoken language, is just a secondary system of signs, consisting of ‘signs of words’ (signa verborum) rather than of words itself.” | subkind of ConvetionalSign; signifies SpokenWord |
| Other Conventional Sign | Some signs “relate to the sense of sight, some to that of hearing, a very few to the other [conventional signs to other] senses” | subkind of ConvetionalSign |
| Convention | Convention – in a given language – makes the relation between the Conventional Sign and the Signified Object. | relates ConventionalSign and SignifiedObject |
| Mental-InteriorWord | “It is … the mental (verbum mentis) or interior word (verbum interius), i.e., the mental concept, that is considered as word in its most proper sense, whereas the spoken word appears as a mere sign or voice of the word.” | understands Sign; shared part of Thought |
| Thought | “Thoughts (cogitationes) are performed in mental words” | |
| Communication | “spoken word signifies a concept that we have formed within our mind and communicates it to others” | relates SenderSoul with RecieverSoul; uses Conventional Sign |
| HumanSoul | Human soul | thinks Thought; percepts NaturalSign |
| SenderSoul | Sender soul is the person who speaks, writes, sends other sign. The term Sender was not used by Augustine, he used the more particular speaker, writer. | role of HumanSoul; listens, reads ConventionalSign |
| ReceiverSoul | Receiver soul is the person who listens, reads, receives other sign. The term Receiver was not used by Augustine, he used the more particular listener, reader. | role of HumanSoul; speaks, writes ConventionalSign |
Sources
- All citations from: Meier-Oeser, Stephan, “Medieval Semiotics“, The Stanford Encyclopedia of Philosophy (Summer 2011 Edition), Edward N. Zalta (ed.)
- Mendelson, Michael, “Saint Augustine“, The Stanford Encyclopedia of Philosophy (Winter 2018 Edition), Edward N. Zalta (ed.)
First published: 30/5/2019
Updated: 13/6/2021
Updated: 14/9/2021, added communication

One thought on “[2.6.2] St Augustine on Sign and Language”