In The Political Regime and The Virtuous City, al-Fārābī (872-950 AD) provides a metaphysical and ontological model of the universe, combining:
- Neoplatonic emanationism (see [2.4.2])
- Aristotelian views on the celestial spheres
- and hylomorphism (see [1.3.5], [1.3.7])
as can be observed in the following OntoUML diagram:

| Class | Description | Relations |
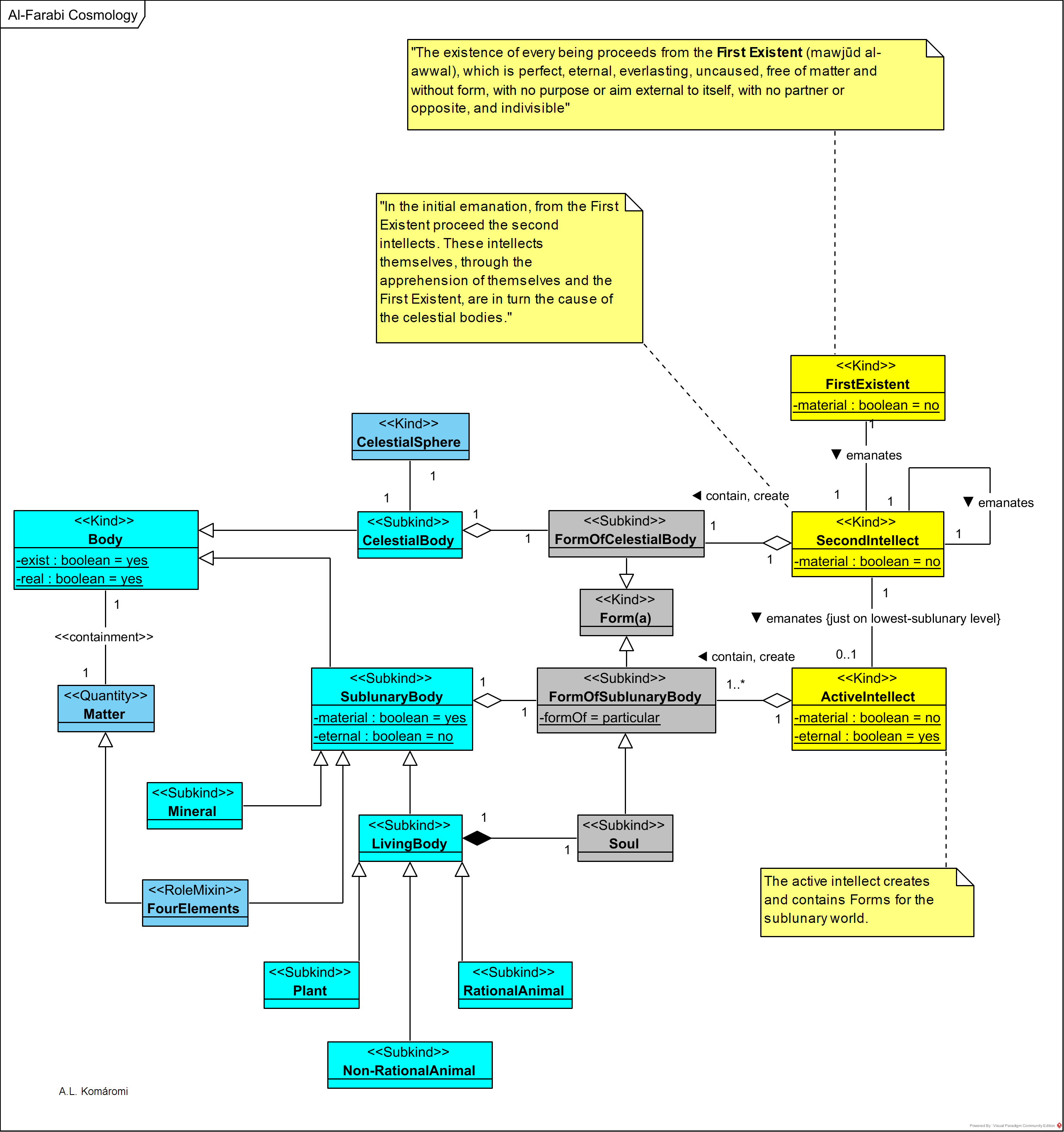
| FirstExistent | Al- Fārābī identifies the First Existent with God, who is the source of revelation for Rational Animals (Man) through the Active Intellect. “According to the emanation (fayḍ) process described by al-Fārābī, the existence of every being proceeds from the First Existent (mawjūd al-awwal), which is perfect, eternal, everlasting, uncaused, free of matter and without form, with no purpose or aim external to itself, with no partner or opposite, and indivisible. The First Existent is distinguished from all other beings due to its oneness, which is its essence. This description seems very close to the Neoplatonic conception of the One, but it is not exactly the same. Al-Fārābī instead argues that, given that this First Existent is not in matter and has no matter, it should be an actual intellect (‘aql bi’l fi‘l). The First Existent is also intelligible (ma‘qūl) through its substance, and its identity consists in simultaneously being the act, the subject, and the object of its own intellection.” | emanates highest SecondIntellect |
| SecondIntellect | Each Second Intellect creates and contains a Form for a CelestialBody (e.g. the form of Saturn), and emanates a next level of Intellect. “Every existent comes to be, according to al-Fārābī, by the First Existent. This takes place through a sort of expansion or emanation through which the First Existent necessarily gives existence to every being in the universe. Yet this does not imply any addition to its own perfection. In the initial emanation, from the First Existent proceed the second intellects. These intellects themselves, through the apprehension of themselves and the First Existent, are in turn the cause of the celestial bodies.” | contains FormOfCelestialBody; emanates next level of SecondIntellect |
| ActiveIntellect | The active intellect creates and contains particular Forms for the particular Bodies in the sublunary world. E.g. creates the form of the Mont Blanc. “There is a tenth intellect, namely, the active intellect (‘aql al-fa ‘‘āl), whose activity is very relevant mainly for two reasons: (1) this intellect governs together with the celestial spheres the sublunary world, and is even involved in the processes of generation and corruption (al-Fārābī LI: 29–30; OI: 75); (2) furthermore… this intellect also provides the first principles of understanding through which human beings can attain happiness (al-Fārābī VC: 204–205)” | contains FormsOfSublunaryBody; is emanated by the lowest SecondIntellectIntellect (Moon) |
| FormOf Celestial Body | The Form of Celestial Body is created by the corresponding Second Intellect. | contained by a SecondIntelect; part of a CelestialBody |
| CelestialBody | “..fixed stars, Saturn, Jupiter, Mars, the sun, Venus, Mercury, and the Moon.” | is subkind of Body; Composed of FormOfCelestialBody and Matter |
| Celestial Sphere | “In The Virtuous City he explicitly enumerates nine spheres starting with the first heaven, and then the fixed stars, Saturn, Jupiter, Mars, the sun, Venus, Mercury, and the Moon.” | associated with 1 CelestialBody |
| FormOf Sublunary Body | A multidude of Forms of particular sublunary bodies are created by the ActiveIntellect. E.g. form of the Mont Blanc. | contained by a ActiveIntelect; part of a SublunaryBody |
| Soul | The soul is the Form of particular a Living Body. “Al-Fārābī describes the soul as Aristotle did in On the Soul 2.1, 412a19, that is, as the form or actualization (ἐντελέχεια / antalāshiyā or at-tamām) of a natural organic body that potentially has life. Living beings have different faculties: the nutritive, sensitive, appetitive, and rational faculties.” E.g. the soul of Aristotle, created and contained by the Active Intellect. | |
| Form | Forms can be of Celestial and Sublunary Bodies. “there are also different kinds of forms, some of them of lower perfection, as the form of minerals or plants, and others more perfect, as the form of rational animals. This perfection is given by the faculties that each body has according to its natural disposition: while plants have basic faculties such as nutrition or reproduction, rational animals have a higher faculty, the intellect, which enables human beings to attain intelligibles in act.Forms can be of Celestial and Sublunary Bodies.” | |
| Body | “Al-Fārābī explains that the universe contains six kinds of body. In decreasing order of perfection, there are: (1) celestial bodies, (2) rational animals, (3) non-rational animals, (4) plants, (5) minerals, and (6) the four elements (al-Fārābī KS: 31; PR: 29).” | contains Matter |
| SublunaryBody | Sublunary Bodies can be: – Living Bodies: rational animals, non-rational animals, plants, – minerals, and the four elements E.g. Mont Blanc | contains FormOfSublunaryBody |
| LivingBody | Living Bodies: rational animals, non-rational animals, plants E.g. Aristotle as a human being, with Soul created by the Active Intellect and body created from matter. | contains Soul |
| RationalAnimal | “rational animals have a higher faculty, the intellect, which enables human beings to attain intelligibles in act.” | is LivingBody |
| Non-Rational Animal | Non-Rational Animal is Living Body. | is LivingBody |
| Plant | Plant is Living Body. | is LivingBody |
| Mineral | Minaral is Sublunary Body. | is SublunaryBody |
| FourElements | The FourElements are Sublunary Body and Matter at the same time. “The four elements proceed from prime matter and, when these elements combine and mix in different ways and undergo the influence of the heavenly bodies, they generate numerous kinds of bodies: minerals, plants, non-rational animals, and rational animals (al-Fārābī VC: 112–115).” | is Sublunary Body and Matter |
| Matter | “Concerning the origin and composition of matter, al-Fārābī explains that the circular motion of the celestial spheres generates prime matter (al-madda al-ūlā), which is common to all bodies in the sublunary world… Given that matter is the substratum of form, the different forms appear when the combination of the elements takes place, giving rise to different kinds of bodies.” |
Hylomorphism (see [1.3.5], [1.3.7]) can be observed in the following relations:
- Matter – CelestialBody – FormOfCelestialBody
- Matter – SublunaryBody – FormOfSublunaryBody
- Matter – LivingBody – Soul
Sources
- All citations from: López-Farjeat, Luis Xavier, “Al-Farabi’s Psychology and Epistemology”, The Stanford Encyclopedia of Philosophy (Summer 2018 Edition), Edward N. Zalta (ed.)
- Herbert A. Davidson, “Alfarabi, Avicenna, and Averroes, on Intellect”, Oxford University Press 1992
- Amelia Carolina Sparavigna, “The Ten Spheres of Al-Farabi: A Medieval Cosmology“, Article in International Journal of Sciences January 2014
First published: 11/07/2019

9 thoughts on “[3.2.1] Al-Farabi’s Cosmology”