Ibn Sina (Avicenna, 980-1037 AD) elaborates on the Soul in the book De anima of the Shifā or Healing, according to which:
- The Soul is immaterial, separated from the body, however, linked to it.
- Exterior and interior senses serve the Intellect as a source of knowledge, through a process of abstraction from sense perception.
- Knowledge – Forms – is also received from the Active Intellect
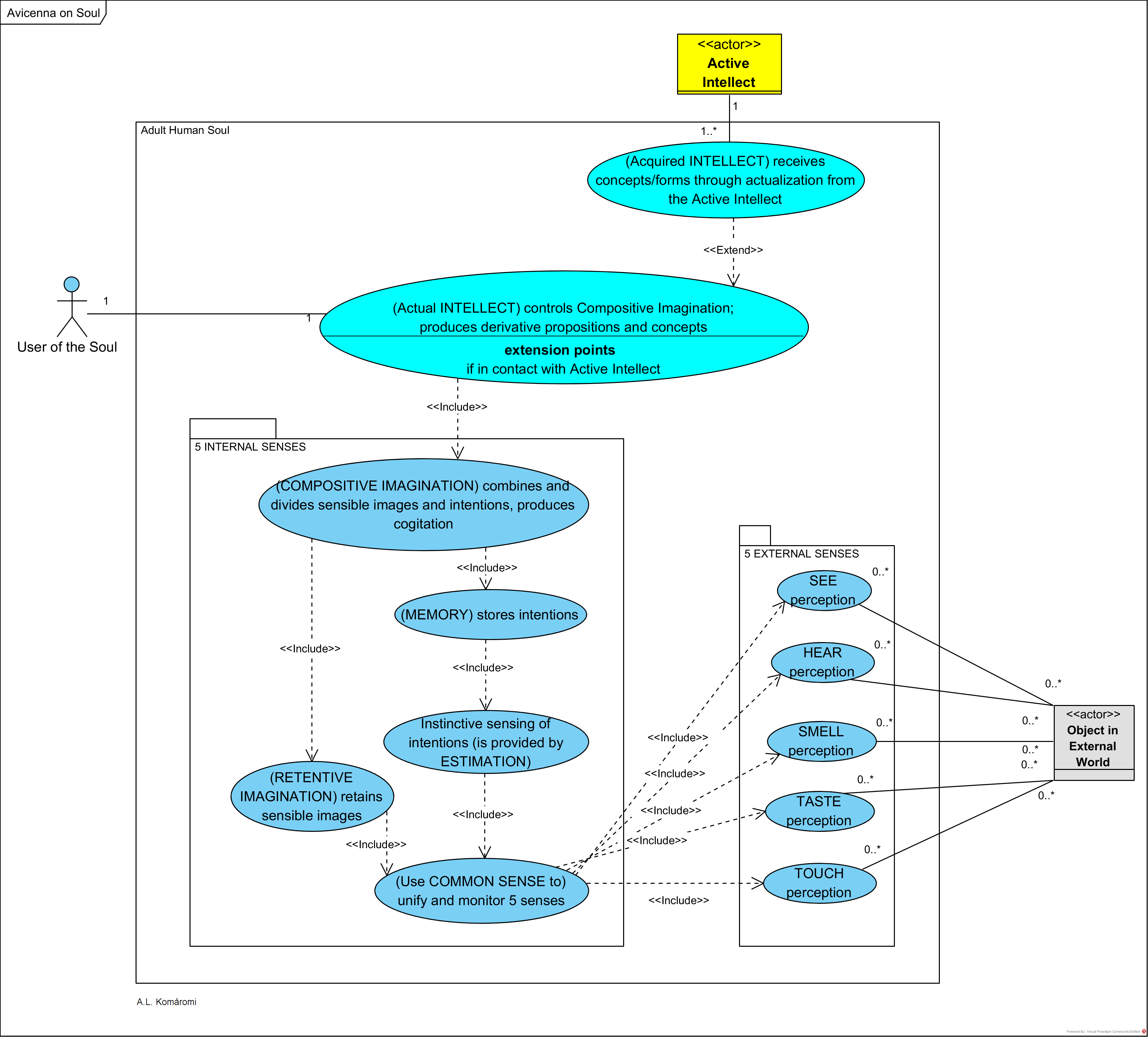
The following UML Use Case diagram presents the main concepts in Avicenna’s theory of the human soul, strongly related with his Cosmology (see [3.3.2]), and Aristotle’s Psychology (see [1.3.6]):

| Faculty | Use Case | Relations |
|---|---|---|
| EXTERNAL SENSES | Use TASTE, TOUCH, SMELL, HEAR, SEE perception: are shared by non-rational and rational animals. | impressed by Object in External World |
| COMMON SENSE (receptive) (al-mushtarak) | (Use COMMON SENSE to) unify and monitor 5 senses, present in animals also. | Includes all 5 extenal senses |
| RETENTIVE IMAGINATION (retentive) (al-khayyāl/ al-mutasawwira) | (RETENTIVE IMAGINATION) retains sensible images provided by the External Senses and Common Sense. | Includes “Use COMMON SENSE to) unify and monitor 5 senses” |
| ESTIMATION (receptive) (wahm) | Instinctive sensing of intentions (is provided by ESTIMATION): “While the range of properties included under the rubric of estimative intentions appears to be quite broad, the most vivid and well-known examples that Avicenna gives are of affective qualities, such as the sheep‘s grasp of the fact that the wolf is her natural enemy, and her recognition of her offspring as an object of affection.” Estimation is present in animals also. | Includes “Use COMMON SENSE to) unify and |
| MEMORY (retentive) (ḏikr) | (MEMORY) stores intentions – whether of good or of evil. | Includes “Instinctive sensing of intentions (is provided by ESTIMATION)” |
| COMPOSITIVE IMAGINATION (al-mutakhayyila) | (COMPOSITIVE IMAGINATION) combines and divides sensible images and intentions, produces cogitation: “The compositive imagination is posited to account for the capacity to combine and divide sensible forms and images with estimative intentions without reference to the actual configuration of things in the external world, that is, without any stipulation that the external senses have previously been affected by such combinations. […] So it is necessary for there to be a faculty in us by which we do this, and this is the faculty which is called cogitative (mufakkirah) when the intellect employs it, and imaginative (mutaḫayyilah) when the animal faculty uses it.” Compositive Imagination is present in animals also, but in humans – when controlled by the Intellect – produces cogitative thought. This, through the generalization of the images and intentions and using syllogisms, prepares the Intellect to receive forms from Agent Intellect through emanation/actualization. | Includes “(MEMORY) stores intentions”; Includes “(RETENTIVE IMAGINATION) retains sensible images” |
| INTELLECT | (Actual INTELLECT) controls Compositive Imagination; produces derivative propositions and concepts through cogitation. | Includes “(COMPOSITIVE IMAGINATION) combines and divides sensible images and intentions, produces cogitation” |
| INTELLECT | (Acquired INTELLECT) receives concepts/forms through actualization from the Active Intellect: “…all new intelligibles must ultimately be explained with reference to a direct emanation from the Agent [Active] Intellect.” | Extends “(Acquired INTELLECT) receives concepts/forms through actualization from the Active Intellect”; Communicates with Active Intellect |
| Actor | Description | Relations |
|---|---|---|
| Object in External World | A sensible object in the external world. | |
| Active Intellect | Active (or agent) intellect is the last, tenth member of the chain of celestial intelligencies emenated by the First Pronciple (see [3.3.2]). | |
| User of the Soul | A human person. | uses (Actual INTELLECT) controls Compositive Imagination; produces derivative propositions and concepts |
Sources
- All citations from: Black, Deborah, “Rational Imagination: Avicenna on the Cogitative Power”, University of Toronto
- Gutas, Dimitri, “Ibn Sina [Avicenna]”, The Stanford Encyclopedia of Philosophy (Fall 2016 Edition), Edward N. Zalta (ed.)
- Herbert A. Davidson, “Alfarabi, Avicenna, and Averroes, on Intellect”, Oxford University Press 1992
First published: 15/8/2019
Updated: added use case related to Acquired Intellect on 7/3/2021
Updated: added table with Actors 7/3/2021

7 thoughts on “[3.3.3] Ibn Sina on the Soul”