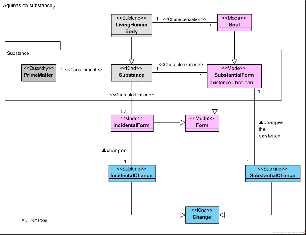
St Thomas Aquinas (“Doctor Angelicus”, 1225 – 1274 AD) in his works On Being and Essence and The Principles of Nature writes about substance as a primary metaphysical category.
- His model is an evolved version of Aristotelian hylomorphism (see [1.3.5], and for humans [1.3.7]), where substances are enduring primary existents composed of prime matter and substantial form.
- The soul is the form of the living human body.
- Incidental (or accidental) changes modify the substance’s incidental forms (or properties) like quality, quantity, place, while substantial change modifies its existence.
The following OntoUML diagram presents Aquinas’s model of substance and change:

| Class | Description | Relations |
|---|---|---|
| Substance | According to Aquinas substances are what are primarily said to exist. “[…] enduring things like men and trees and horses and the like have also come into being and are destined some day to cease to be. Such things are called substances.“ | contains PrimeMatter |
| PrimeMatter | “The subject of a surface or incidental change is a substance [its incidental form]. The subject of a substantial change cannot be a substance; if it were, the result would be a modification of that substance, that is, an incidental change. But we are trying to understand how a substance itself comes into being as the result of a change. There must be a matter or subject but it cannot be matter in the sense of a substance. In order to signal this, we can call the matter prime matter, first matter. But it is important to recognize that this prime matter is not a substance, and does not exist apart from any particular substance. It is always the matter of some substance that exists.” | |
| SubstantialForm | “The form in a substantial change must be that which makes the substance to be what it is. Call it substantial form.” | characterizes Substance; inherits from Form |
| IncidentalForm | Incidental form (or accidental form) can be: “like size or location or temperature” | characterizes Substance; inherits from Form |
| Form | The “elements of the change get the names that stick from another example, whittling wood. The term for wood in Greek is hyle and the term for shape, the external contours of a thing, is morphe. In English, form, a synonym of shape, is used to express the characteristic that the subject acquires as the result of the change, e.g. musical.” | |
| LivingHumanBody | A living human body | subkind of Substance |
| Soul | “When the discussion moves on from what may be said of all physical objects as such to an inquiry into living physical things, the analyses build upon those already completed. Thus, “soul” will be defined as the form of living [human] bodies. […] Thomas merely concludes from this fact that the soul is a ‘particular thing’ and thus a subsistent after the death of the body. He argues that what belongs to the notion of ‘this particular thing’ is only that it be a subsistent, and not that it be a substance complete in a nature. A subsistent is something with an operation of its own, existing either on its own or in another as an integral part, but not in the way either accidental or material forms exist in another. Existing on its own is not distinctive of substances alone. A chair is a particular thing, and thus a subsistent. But on Aquinas’ account it is not a substance; it is rather an accidental unity of other subsistents which may or may not be substances. A hand has an operation distinctive of it as an integral part of a living body, an operation different from the operation of the stomach; it is a particular thing and also a subsistent. (Summa Theologiae Ia.75.2 ad1; also Quaestiones Disputate de Anima 2.) And yet being an integral and functional part of a substance, it does not have the complete nature of a substance.” | inherits from SubstantialForm; characterizes LivingHumanBody |
| Change | Change is can be a change of one substance into another substance, or a modification of an already existing substance. “Aristotle had to begin with a particular example of change, one so obvious that we would not be distracted by any difficulties in accepting it as such. ‘A man becomes musical.’ Someone acquires a skill he did not previously have. Thomas pores over the analysis Aristotle provides of this instance of change and its product. The change may be expressed in three ways: [1] A man becomes musical. [2] What is not-musical becomes musical. [3] A not-musical man becomes musical. These are three different expressions of the same change and they all exhibit the form A becomes B. But change can also be expressed as From A, B comes to be. Could 1, 2 and 3 be restated in that second form? To say ‘From the not-musical the musical comes to be’ and ‘From a not-musical man the musical comes to be’ seem acceptable alternatives, but ‘From a man musical comes to be’ would give us pause. Why? Unlike ‘A becomes B’ the form ‘From A, B comes to be’ suggests that in order for B to emerge, A must cease to be. This grounds the distinction between the grammatical subject of the sentence expressing a change and the subject of the change. The definition of the subject of the change is ‘that to which the change is attributed and which survives the change.’ The grammatical subjects of 2 and 3 do not express the subject of the change. Only in 1 is the grammatical subject expressive of the subject of the change. This makes clear that the different expressions of the change involve two things other than the subject of the change, namely, the characteristics of the subject before (not-musical) and after (musical) the change. These elements of the change get the names that stick from another example, whittling wood. The term for wood in Greek is hyle and the term for shape, the external contours of a thing, is morphe. In English, form, a synonym of shape, is used to express the characteristic that the subject acquires as the result of the change, e.g. musical. The characterization of the subject prior to the change as not having the form is called privation. Using this language as canonical, Aristotle speaks of the subject of the change as its hyle or matter, the character it gains as its morphe or form, and its prior lack of the form as its privation. Any change will involve these three elements: matter, form and privation. The product of a change involves two things: matter and form.” | |
| IncidentalChange | “The analysis of change and the product of change begins with surface [incidental] changes [or accidental changes]. Some enduring thing changes place or quality or quantity. […] As the analysis of incidental change makes clear, the substance previously existed without the form it acquires in the change and it could lose it and still be itself.” | inherits from Change; changes IncidentalForm |
| SubstantialChange | “In a substantial change, the substance itself simply comes to be, or ceases to be.” | inherits from Change; changes existence of SubstantialForm |
Sources
- All citations from: McInerny, Ralph and John O’Callaghan, “Saint Thomas Aquinas”, The Stanford Encyclopedia of Philosophy (Summer 2018 Edition), Edward N. Zalta (ed.)
- Kerr, Gaven : “Aquinas: Metaphysics”, Internet Encyclopedia of Philosophy
- The Cambridge Companion to Aquinas, CAMBRIDGE UNIVERSITY PRESS, Edited by Norman Kretzmann and Eleonore Stump, 2010
First published: 10/09/2020
