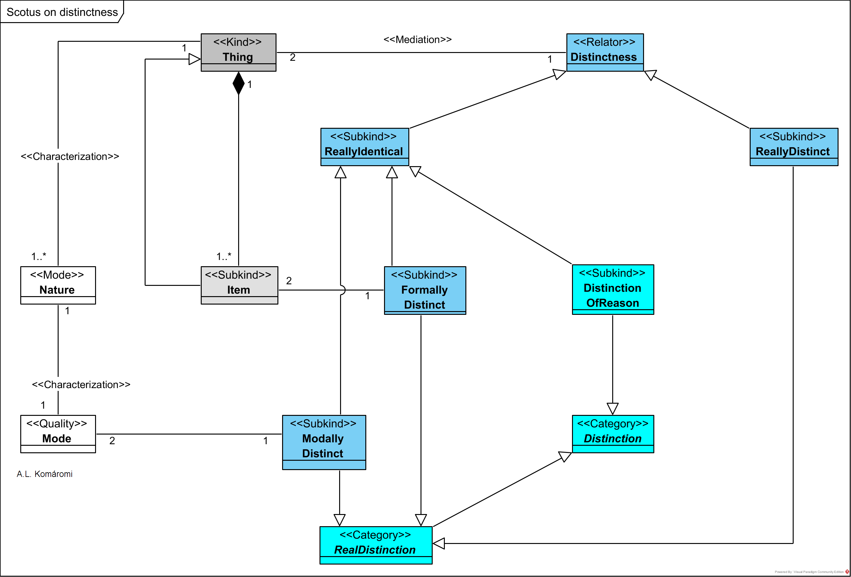
John Duns Scotus (the “Subtle Doctor”, 1265/66–1308 AD), in his work “Ordinatio” analyzes the problem of identity and distinctness of things taken in a comprehensive sense. He concludes that:
- Really distinct things are separable; one can exist without the other.
- Really identical things are existentially inseparable.
- Some identical things are formally distinct because they contain items, which exhibit different properties. E.g., intellect and will are formally distinct but really identical as part of the intellect.
- Some identical things are modally distinct due to the difference of degrees in their nature.
- Formal and modal distinctions are real distinctions, not like distinctions of reason.
- The “strongest” distinction is in the separable things, the formal distinction is stronger than the modal distinction.
The following OntoUML diagram presents Duns Scotus’s analysis of identity and distinctness:

| Class | Description | Relations |
|---|---|---|
| Thing | Things are existents in the largest sense: substances, universals, categories, etc. | |
| Item | An item is a thing, which is inseparable part of an other thing. | subkind of Thing; exclusive part of Thing |
| Nature | “some natures come in a range of degrees that are inseparably a part of what they are” e.g. | characterizes Thing |
| Mode | “the intrinsic mode is not formally distinct from its nature, since the mode can only be (adequately) grasped through the ratio or definition of the nature.” | characterizes Nature |
| Distinctness | Distinctness shows us if two things are really distinct or really identical. | mediates between Things |
| ReallyDistinct | “Scotus holds that two items are really distinct from one another if and only if they are separable: one can exist without the other, at least by divine power. More precisely, they are said to be ‘distinct as one thing (res) and another’ if and only if they are separable. This applies to actually separated things as well as to things and their potentially separated parts, whether the parts be physical or metaphysical. Such a real distinction holds between Socrates and Plato, Socrates and his hand, prime matter and substantial form, items belonging to different categories, and so on; there is no further requirement that the items so distinguished be ‘things’ in a full-blooded sense.” | subkind of Distinctness |
| ReallyIdentical | “Conversely, Scotus maintains that items are really identical if– that is, if and only if neither can exist without the other, even by divine power.” These items are existentially inseparable. | subkind of Distinctness |
| FormallyDistinct | “The core intuition behind Scotus’s formal distinction is, roughly, that existential inseparability does not entail identity in definition, backed up by the conviction that this is a fact about the way things are rather than how we conceive of them. Since formally distinct items are existentially inseparable, they are really identical, in the sense just defined. Hence, the formal distinction only applies to a single real thing. In Scotus’s terminology, it is ‘less’ than a distinction of one thing from another. […] The formal distinction is central to Scotus’s metaphysics. He holds, for example, that there is a formal distinction between each of the following (within an individual thing): the genus and specific differentia; the essence and its proper attributes; the faculties of the soul and the soul itself; the Persons of the Trinity and the divine essence; the uncontracted common nature and the individual differentia – and this list is not exhaustive. The presence of formally distinct items within a thing provides a real basis for our deployment of different concepts regarding that thing, which are thereby anchored in reality. For, by definition, formally distinct items exhibit different properties, and these can serve as the real basis for our distinct concepts. Without multiplying the number of things, we can draw finer distinctions in the world. […] For example, the psychological faculties of intellect and will are really identical with the soul but formally distinct from one another, since what it is to be an intellect does not include the will, and what it is to be a will does not include the intellect” | subkind of ReallyIdentical; relates Items |
| ModallyDistinct | “Scotus introduces and describes the modal distinction in Ord. 1, d. 8, pars 1, q. 3, nn. 138–40. It is meant to be an even lesser distinction than the formal distinction, but nevertheless real in the broad sense. The core intuition behind Scotus’s modal distinction is, roughly, that some natures come in a range of degrees that are inseparably a part of what they are, and that this is a fact about the way things are rather than about how we conceive of them. […] the intrinsic mode is not formally distinct from its nature, since the mode can only be (adequately) grasped through the ratio or definition of the nature. Finally, it is clear that the modal distinction is real in the broad sense, since the nature and its intrinsicmode are really conjoined in the thing, prior to any activity of the intellect; something really has a given degree of brightness whether anyone thinks so or not.” | subkind of ReallyIdentical; relates Modes |
| RealDistinction | “Yet real identity does not entail complete sameness. For, as we shall see, Scotus holds that really identical items can nevertheless have distinct properties – in modern terms, that the Indiscernibility of Identicals fails – in virtue of their being formally or modally distinct. The latter can also be called ‘real’ distinctions in a broad sense, not to be confused with the distinction of one thing from another described in the preceding paragraph. For the formal and the modal distinctions mark out differences that exist independently of any activity on the part of the intellect.” | aggregates ModallyDistinct, FormallyDistinct and ReallyDistinct |
| DistinctionOfReason | “On that score, they are to be contrasted with a distinction of reason, or conceptual distinction, which is at least partially mind-made: today may be thought of as yesterday’s tomorrow or tomorrow’s yesterday, for instance, or Venus conceived of as the Morning Star and as the Evening Star.” | subkind of ReallyIdentical |
| Distinction | Distinction | Aggregates DistinctionOfReason and RealDistinction |
Sources
- All citations from: King, Peter, “Scotus on Metaphysics”, The Cambridge Companion to Duns Scotus, Cambridge University Press 2003, ed. Thomas Williams
- Williams, Thomas, “John Duns Scotus“, The Stanford Encyclopedia of Philosophy (Winter 2019 Edition), Edward N. Zalta (ed.)
First published: 8/4/2021

3 thoughts on “[4.15.2] John Duns Scotus on Identity and Distinctness”