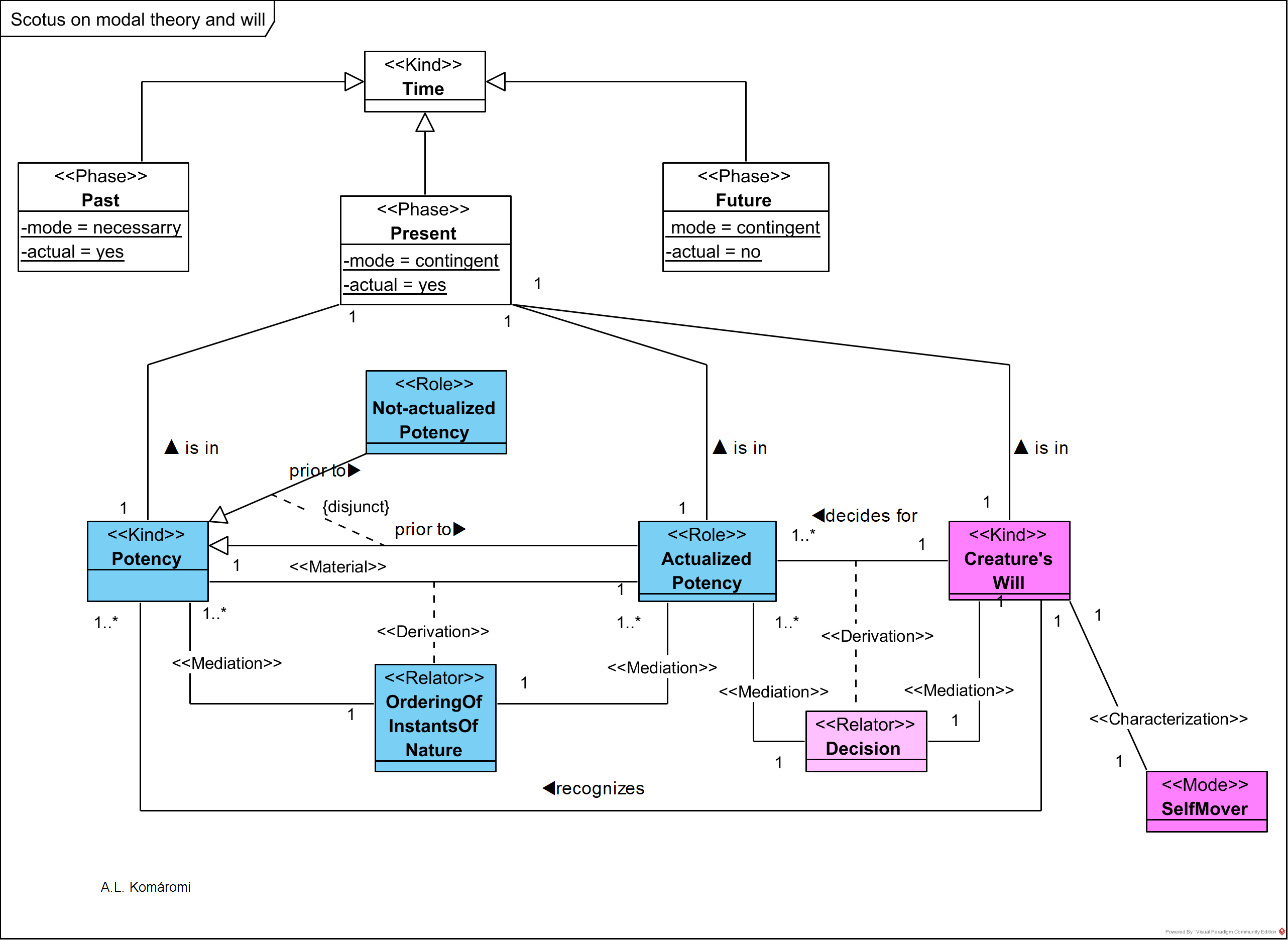
John Duns Scotus (the “Subtle Doctor,” 1265/66–1308 AD), in “Quaestiones super libros Metaphysicorum Aristotelis”, “Lectura” and “Ordinatio” writes about modal theory, contingency of the present, and free will. His main ideas are:
- He thinks, that modality (necessity and contingency) is not essentially connected to time.
- The past is necessary, but contrary to the Aristotelian view (see [1.3.19]), the present is contingent, as the future is.
- The present is contingent because, at a given time, we can have alternative open possibilities (potencies), all with the capacity to realize (actualize) in the instant of the present moment. In these cases, the present event is not necessarry because all the alternative possibilities could realize in the present instant. In these cases we don’t have an ordering in time of the potency and the actualized potency, but an ordering of instants of nature.
- As a self-mover, the free will of the intelligent creature can pick one (or more) of the alternative possibilities and realize it in the present instant.
The following OntoUML diagram presents Duns Scotus’s theory of contingency of the present and free will.

| Class | Description | Relations |
|---|---|---|
| Time | “In his Physics Aristotle defines time as the measure of change (kinesis) with respect to prior and posterior and defines change as the actualization of a potentiality as such.” | |
| Past | Scotus accepts the necessity of the past. “the past and future met in the present instant” | phase of Time |
| Present | “He denies the same necessity to the present. […] The present instant can, at a minimum, be regarded as a pair of instants of nature ordered as before and after in nature. […] Scotus thinks that it is because of this ordering of nature within the present instant of time that we can speak of the present as being only contingently the way it is. It is as if the past and future met in the present instant with the prior instant of nature belonging to the past (as its endpoint) and the posterior one to the future (as its beginning).” | phase of Time |
| Future | “the past and future met in the present instant” | phase of Time |
| Potency | Potency in the Aristotelian sense (see [1.3.4]). Example: “Consider a rational creature – an angel, for example – that exists only for an instant during which it is, let us suppose, loving God. The question posed is whether it could be loving God freely. The argument that the angel could not be loving God freely is that for it to do so it has to have a power [potency] to do otherwise, say, to hate God.” | prior to ActualizedPotency; is in Present |
| Not-actualizedPotency | Not-actualized potency, in the Aristotelian sense (see [1.3.4]) : a potency, which has not been realized. Example: The angel does not hate God. | role of Potency |
| ActualizedPotency | Actualized potency, in the Aristotelian sense (see [1.3.4]) : a potency, which has been realized. Example: The angel loves God. | role of Potency; is in Present |
| OrderingOfInstants OfNature | “not all causal relations (largely understood) involve succession in time. For Scotus the productive relations within the Trinity serve as obvious cases in which no temporal succession is involved, and the creation of the world (and with it motion and so time) is another. Even in natural philosophy the picture of light’s being propagated instantaneously through a diaphanous medium by the sun, a hypothesis certainly compatible with the empirical data available to Scotus, served as a case of a causal process in which the effect and the cause were coincident in time and in which, despite the temporal coincidence, there is a clear sense in which emission of light by the sun is prior to its reception on the earth. Now if one holds, as Scotus did, that in the relevant sense a power [potency] must be prior to its actualization (see In Metaph. 9, q. 14, for example) and one accepts the Propositio Famosa, one could generalize these examples to produce a partial ordering of instants of nature. A is naturally prior to B if and only if mention of A is required in giving an explanation of B. We can now give a sufficient condition for the distinctness of two instants of nature n1 and n2. […]” Example: “In the context of the angel existing only for a single temporal instant, Scotus treats an instant of time as divisible into a sequence of instants of nature. […] The prior is that in which the angel has both the power [potency] to love God and the power to hate God, and the posterior is that in which the angel has actualized the power [potency] to love God. These are prior and posterior in nature because the power [potency] to love God is naturally prior to its actualization. Since ‘in’ the instant of time there is an instant of nature (namely the prior of the two) at which the angel has the power to hate God, we can say that the angel has the power [potency] to hate God at that instant of time (and could, relative to that ‘prior’ instant of nature, actualize it at the posterior instant of nature), and thus the angel is now free. [his will is free]” | relates Potency with ActualizedPotency |
| Creature’sWill | Creature’s will “is the exercise of a rational power – that is, a power for opposites – that includes the ‘nonevident’ power for the contrary at time t of whatever it is actually choosing at time t.” Example: “the angel could not be loving God freely is that for it to do so it has to have a power [power] to do otherwise, say, to hate God.” | recognizes Potency; decides for ActualizedPotency; is in Present |
| Decision | Decision of the Creature’sWill about the Potency to actualize. | Relates Creature’sWill with ActualizedPotency |
| SelfMover | A creature’s (e.g. a human or an angel) will is a self mover, because it has “a power for opposites – that includes the ‘nonevident’ power for the contrary at time t of whatever it is actually choosing at time t.” Example: The angel could love or hate God. | characterizes Creature’sWill |
Sources
- All citations from: Normore, Calvin G., “Duns Scotus’s Modal Theory”, The Cambridge Companion to Duns Scotus, Cambridge University Press 2003, ed. Thomas Williams
- Williams, Thomas, “John Duns Scotus“, The Stanford Encyclopedia of Philosophy (Winter 2019 Edition), Edward N. Zalta (ed.)
First published: 20/5/2021
