William Ockham (1285-1349 AD) in Summa of Logic (SL) and Quodlibet elaborates the main concepts of its logic:
- Syllogisms are inferences made up of three propositions: two premises and one conclusion (see [1.3.9]).
- Propositions (sentences) are made up of terms.
- Terms can be categorematic and syncategorematic. The former signifies (represents) something in themselves (e.g., man, Aristotle, a number, an object), the latter represents something connected with other concepts (e.g., non in nonhuman).
- Terms in a proposition refer to other terms – the suppositum (or supposita); this relation is called supposition. The supposition of a term always occurs in a propositional context and can be entirely different from its signification (see [4.0.1]).
- The relation between the term and the suppositum is called supposition (reference).
- Ockham defines three kinds of supposition: personal, simple, and material.
- “A term has personal supposition when it stands in a sentence for [the object] what it signifies.” Only categorematic terms can have personal supposition.
- “A term has simple supposition when it stands in a sentence for the mental term to which it is subordinated. Ockham thinks genera and species are mental terms, and thus he thinks that in a sentence like ‘(The) Donkey is a species,’ ‘donkey’ stands for the concept of donkey.”
- “A term has material supposition when it stands in a sentence for itself or a related term.” E.g. Apple is a five-letter word.
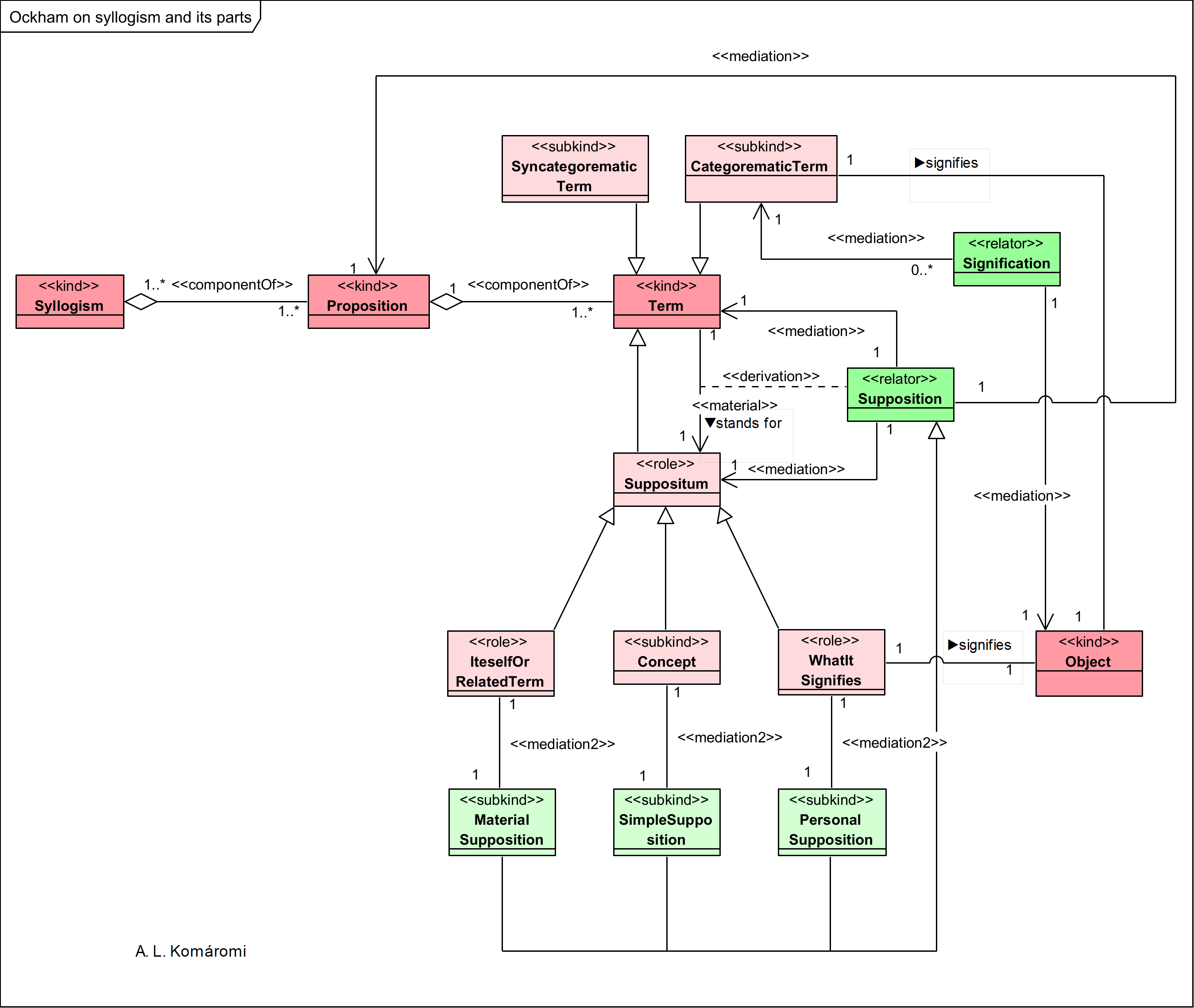
The following OntoUML diagram presents the main classes of Ockham’s logic:

| Class | Description | Relation |
|---|---|---|
| Syllogism | Syllogisms are inferences with two premises and a conclusion (see [1.3.9]). “The immediate parts of syllogisms are sentences (propositiones), and these are resolved into what Ockham in the first chapter of SL calls ‘terms’.” | |
| Proposition | “The immediate parts of syllogisms are sentences [propositions] (propositiones), and these are resolved into what Ockham in the first chapter of SL calls ‘terms’.” | shared part of Syllogism |
| Term | “The immediate parts of syllogisms are sentences (propositiones), and these are resolved into what Ockham in the first chapter of SL calls ‘terms’. Terms, broadly speaking, come in two sorts: categorematic and syncategorematic.” | component of Proposition |
| Signification | Signification relates CategorematicTerm with Object | mediates CategorematicTerm with Object |
| CategorematicTerm | “A categorematic term is one that has signification. […] Categorematic terms have a ‘fixed and definite signification.’ Ockham explains that, in the narrow sense, a term signifies whatever it is ‘verified’ of. A term is verified of a thing if it can be truly predicated of a proper name or demonstrative pronoun picking out that thing in a singular affirmative categorical sentence with the present tense and unmodified copula ‘is’ (est). Thus ‘human’ signifies, in the narrow sense, Socrates if and only if ‘Socrates is human’ is true. […] Ockham presents another, ‘wider’ sense of signification in which a term signifies a thing if it can be truly predicated of a proper name or demonstrative pronoun picking out that thing in an affirmative singular sentence with the copula ‘can be’ (potest). In this wide sense the term ‘green’ can be said to signify even the White House if that building can be green. It is often suggested that, in introducing this wider sense of signification, Ockham commits himself to an ontology of possibilia. The signification relation connects language to the world, and Ockham suggests that the signification of mental categorematic terms is natural. We encounter objects in the world, and these encounters produce (absolute and, if there are any, simple connotative) mental terms. Thus we acquire these terms but do not learn them in any sense requiring that we have already represented the world. But the signification relation does not enter directly into the truth conditions for sentences. For that we need another relation – that of supposition.” | subkind of Term; signifies Object |
| SyncategorematicTerm | “A syncategorematic term has no signification by itself. Ockham says that a syncategorematic term is one that alters the signification of, or ‘exercises some other function with respect to’ categorematic terms, but that account is narrower than his practice, which is to admit that syncategorematic terms can not only combine with other terms but combine sentences (as do ‘and,’ ‘or,’ ‘because,’ and the like) and affect other syncategorematic terms (as ‘not’ affects words like ‘all’). Syncategorematic terms seem to be ‘logical words’ in a sense akin to, but broader than, the current notion of logical constant.” | subkind of Term |
| Suppositum | Suppositum is “whatever a term supposits for” or refers to. | role of Term |
| Supposition | “Supposition is a relation a term has to things when that term is a term strictly speaking, that is, when it is the subject or predicate of a sentence. Ockham’s official doctrine is that only whole subjects or predicates have supposition, but in practice he often assigns supposition to parts of subjects or predicates. Ockham distinguishes three basic kinds of supposition: personal, simple, and material.” | mediates Term with Suppositum and Proposition |
| PersonalSupposition | “A term has personal supposition when it stands in a sentence for [the object] what it signifies. Personal supposition is in many ways the default supposition for Ockham; for example, predicates (as contrasted with subjects) always have personal supposition.” | subkind of Supposition; mediates Term with WhatItSignifies |
| WhatItSignifies | “A term has personal supposition when it stands in a sentence for [the object] what it signifies. Personal supposition is in many ways the default supposition for Ockham; for example, predicates (as contrasted with subjects) always have personal supposition.” | role of Suppositum; signifiesObject |
| SimpleSupposition | “A term has simple supposition when it stands in a sentence for the mental term to which it is subordinated. Ockham thinks genera and species are mental terms, and thus he thinks that in a sentence like ‘(The) Donkey is a species,’ ‘donkey’ stands for the concept of donkey.” | subkind of Supposition; mediates Term with MentalTerm |
| MentalTerm | “A term has simple supposition when it stands in a sentence for the mental term to which it is subordinated. Ockham thinks genera and species are mental terms, and thus he thinks that in a sentence like ‘(The) Donkey is a species,’ ‘donkey’ stands for the concept of donkey.” | role of Suppositum |
| MaterialSupposition | “A term has material supposition when it stands in a sentence for itself or a related term. The device of quotation was just being invented in Ockham’s time, and material supposition does much of the same work. There are differences though; for example, it is the same term (and not a name of that term) that has material supposition as has personal, and there is no way of iterating material supposition as there is of iterating quotation marks.” | subkind of Supposition; mediates Term with ItselfOrRelatedTerm |
| ItselfOrRelatedTerm | “A term has material supposition when it stands in a sentence for itself or a related term. The device of quotation was just being invented in Ockham’s time, and material supposition does much of the same work. There are differences though; for example, it is the same term (and not a name of that term) that has material supposition as has personal, and there is no way of iterating material supposition as there is of iterating quotation marks.” E.g. Apple is a five-letter word. | role of Suppositum |
| Object | An object, a thing or state of affairs in the external world. |
Sources:
- All citations from: Calvin, G. Normore, “Some Aspects of Ockham’s Logic”, The Cambridge Companion to Ockham, ed. Paul Vincent Spade, Cambridge University Press, 2006
First published: 13/9/2021
