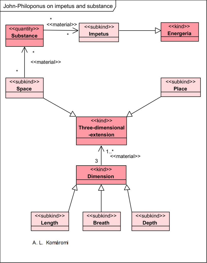
John Philoponus (490-570 AD) altered the classical Aristotelian theory in some relevant aspects:
- Length, breadth, and depth are dimensions
- Place and space are three-dimensional extensions
- Substance relates to space
- Substance relates to the impetus
- Impetus is a kind of Enérgeia
The following OntoUML diagram presents the theory of impetus and space

| Class | Description | Relations |
|---|---|---|
| Place | “Aristotle defined the pace of a body as the inner surface of the body or all the bodies taken together that contain it (Phys. IV 4); Philoponus replies that place ought instead to be conceived as the three-dimensional extension identical to the determinate size of the given body, i.e. its volume.” | subkind of |
| Space | “space as a whole is the indeterminate three-dimensional extension everywhere devoid of body, though it is not actually infinite – so much Philoponus concedes to Aristotle. Philoponus’ discussion of matter builds upon this conception of space. […] However, in Book XI of the polemical treatise against Proclus (see below, 3.1) he jettisons the Neoplatonic conception of prime matter and posits as the most fundamental level of his ontology ‘the three-dimensional’, as he calls it, i.e. indeterminately extended mass. […] following the Stoics (Aet. 414), and it has been pointed out that this ontological level is reminiscent to us of the Cartesian res extensa, although Descartes would not allow Philoponus’ distinction between space and corporeal extension. In order to rebuff the likely objection that ’the three-dimensional’ cannot be the most fundamental level of being because extension, belonging to the Aristotelian category of quantity, is an accident and requires the assumption of a distinct underlying subject, Philoponus argues that extension is in fact not an accident, but an essential and inseparable differentia of ‘the three-dimensional’, just like heat in fire or whiteness in snow. Thus quantity (corporeal extension) is constitutive of the body as such. This amounts to a promotion of one sort of quantity to the category of substance.” | subkind of |
| Three-dimensional extension | three-dimensional extension | |
| Dimension | Length, breadth, and depth are dimensions | |
| Length, Breadth, Depth | Length, breadth, and depth are dimensions | subkind of |
| Substance | “Thus quantity (corporeal extension) is constitutive of the body as such. This amounts to a promotion of one sort of quantity to the category of substance. “ | |
| Impetus | “Philoponus compares this impetus or ‘incorporeal motive enérgeia’, as he calls it, to the activity earlier attributed to light. Once projectile motion was understood in terms of an impetus in this way, it became possible for Philoponus to reassess the rôle of the medium: far from being responsible for the continuation of a projectile’s motion it is in fact an impediment to it (In Phys. 681). On this basis Philoponus concludes, against Aristotle, that there is in fact nothing to prevent one from imagining motion taking place through a void.” | subkind of |
| Enérgeia | “Philoponus compares this impetus or ‘incorporeal motive enérgeia’, as he calls it, to the activity earlier attributed to light.” |
Sources
- Wildberg, Christian, “John Philoponus”, The Stanford Encyclopedia of Philosophy (Winter 2021 Edition, Edward N. Zalta (ed.)
- SORABJI, RICHARD: “HILOPONUS AND THE REJECTION OF ARISTOTELIAN SCIENCE”, EDITED BY RICHARD SORABJI INSTITUTE OF CLASSICAL STUDIES SCHOOL OF ADVANCED STUDY UNIVERSITY OF LONDON 2010
First published: 16/5/2022
