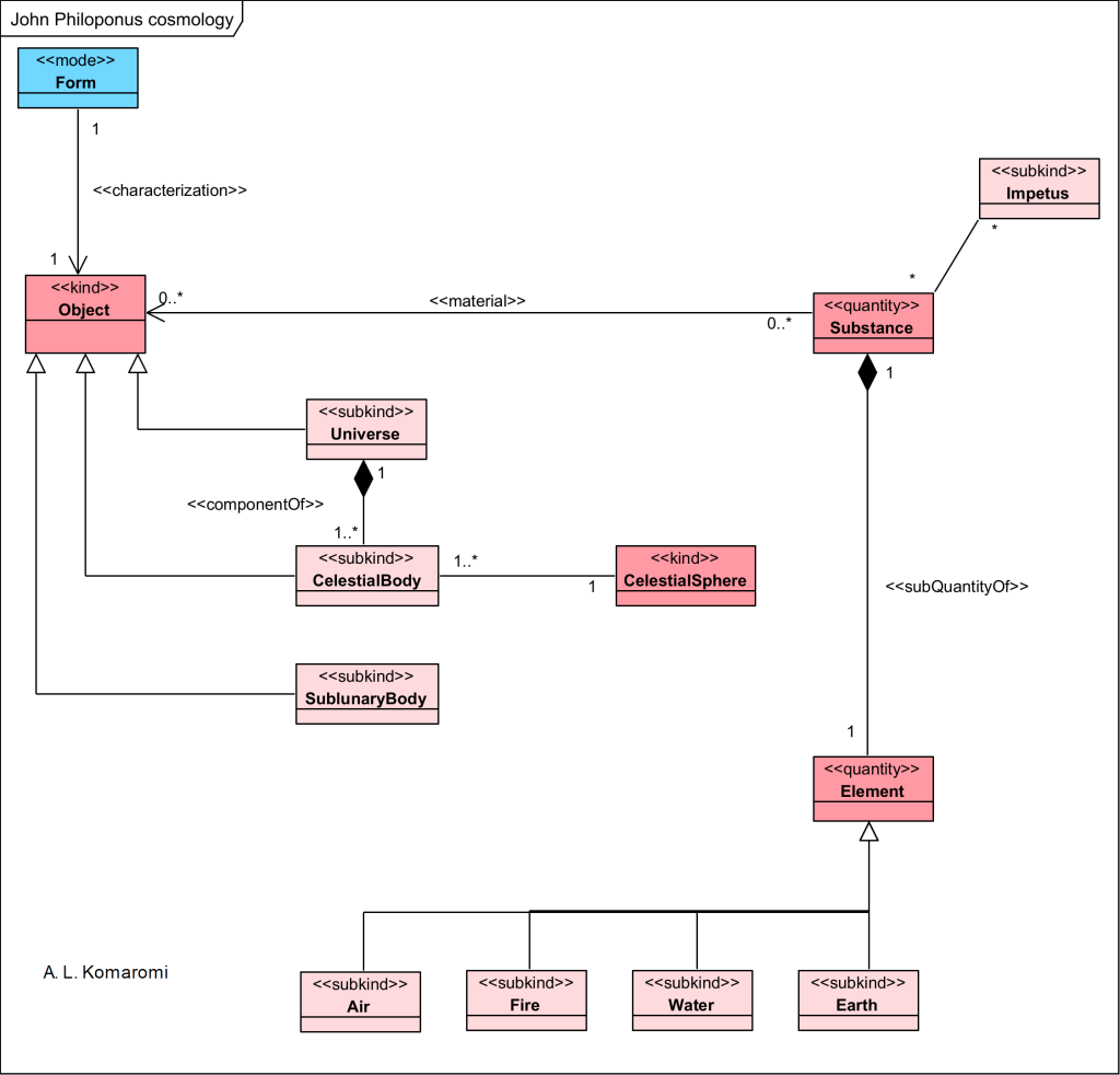
John Philoponus (490-570 AD) implemented several basic modifications to the Aristotelian cosmology:
- Sublunary bodies, celestial bodies, and the Universe are objects with form.
- Celestial bodies are components of the universe, located in celestial spheres.
- The substance has impetus.
- Elements, like air, fire, water, and earth are subquantityes of substance.
- Aether and Unmoved Mover are not part of the Philoponus model of ([1.3.14] Aristotle on Cosmology)
The following OntoUML diagram shows the main classes in this model:

| Class | Description | Relations |
|---|---|---|
| Object | Objects, according to Aristotle are primary existents, compounds of Substance (matter) and Form. | |
| Form | The form is that which unifies the substance into a single object, and which provides actuality. | characterizes Object |
| Substance | The substance is that which persists in the object, and which provides potentiality. Substance at the bottom level, is composed of a mix of the four elements, is generated and corruptible. | |
| Impetus | “So far, Philoponus’ applications of impetus theory are only dynamics into unconnected areas. Projectile motion was explained air. The heavens were thought to be alive and their motion, explained in psychological terms. The fall of rocks and rising by reference to an inner nature, while the rotation seen, was a special case. Philoponus’ next move has the effect context is the discussion of creation in the book of Genesis. opificio mundi, which has been dated to thirty or forty extends impetus theory, in one form or another, to all the to do so by the belief, for which he has argued in so many the universe. It is God who implants (< entheinai ) a motive sun, moon and other heavenly bodies at the time of creation. downward inclination (rhopê) in earth and the upward inclination implants in animals the movements which come from the souls The impetus which God implants in heavenly bodies seems which a thrower implants in a javelin, but in the other cases, impetus implanted in the elements, earth, air, fire and water, in Philoponus’ view, elements lose their weight or lightness, move down or up, once they reach their proper places. when lifted away from its resting position. What God implants inclination to move down, but an inclination to move down, animals, what God implants when he implants their impetus in a javelin, and indeed at this point the analogy I have been insisting that, in so far as Philoponus unifies creator God which enables him to do so.” (Sorabji, 2020) | |
| Universe | “in the De caelo Aristotle treats of the universe as a single individual substance [object] with form and matter… ‘Since the universe is perceptible, it is an individual thing [object]; for every perceptible thing exists in matter… Aristotle’s assertion, in De caelo 1. 9, that the universe is individual occurs in the context of his rejecting the atomist’s many-worlds thesis: ‘Such a plurality is impossible if this world is made from the entirety of matter, as it is’. In general, form admits of plural instantiations, he concedes. However, when a form is instantiated in all matter, it can be instantiated only once.” (Matthen, 2001) | subkind of Object |
| Celestial Body | Celestial Bodies are the stars, the planets, the Sun, and the Moon. | subkind of Object; component of the Universe; located on CelestialSphere |
| Celestial Sphere | The Celestial Bodies, are located on the (perfect) celestial spheres. The stars are fixed on their own sphere; each planet, the Sun and the Moon circulates on its own sphere. This movement is circular, regular and continuous | |
| Sublunary Body | Sublunary bodies are located under the Celestial Sphere of the Moon. They include the Earth – the center of the universe, ad all the natural (e.g. minerals, living beings, humans) and man-made objects (e.g. houses, statues) on the Earth. | subkind of Object; component of the Universe |
| Element | Aristotle believes that everything is made of earth, air, fire and water. These elements are defined by their possession of one of each of the two fundamental pairs of opposites, hot/cold and wet/dry. Aristotle also thinks that these elements can change into one another” (Ainsworth, 2016) | subquantity of substance |
| Water; Earth; Fire; Air | Aristotle believes that everything is made of earth, air, fire and water. These elements are defined by their possession of one of each of the two fundamental pairs of opposites, hot/cold and wet/dry. Aristotle also thinks that these elements can change into one another” (Ainsworth, 2016) | subkinds of Elemenet |
Sources
- SORABJI, RICHARD: “HILOPONUS AND THE REJECTION OF ARISTOTELIAN SCIENCE”, EDITED BY RICHARD SORABJI INSTITUTE OF CLASSICAL STUDIES SCHOOL OF ADVANCED STUDY UNIVERSITY OF LONDON 2010
- Wildberg, Christian, “John Philoponus”, The Stanford Encyclopedia of Philosophy (Winter 2021 Edition, Edward N. Zalta (ed.)
- Ainsworth, Thomas, “Form vs. Matter“, The Stanford Encyclopedia of Philosophy (Spring 2016 Edition), Edward N. Zalta (ed.)
- Bodnar, Istvan, “Aristotle’s Natural Philosophy”, The Stanford Encyclopedia of Philosophy (Spring 2018 Edition), Edward N. Zalta (ed.)
- Matthen, Mohan, “The Holistic Presuppositions of Aristotle’s Cosmology”, in Oxford Studies in Ancient Philosophy 20:171-199 January 2001
First published: 19/8/2022
