The humanist Lorenzo Valla (c. 1406–1457) in his De vero bono (On the True Good), ‘presents a discussion between an “Epicurean,” a “Stoic,” and a “Christian” on an age-old question: what is the highest ethical good? The result of this confrontation between pagan and Christian moral thought is a combination of Pauline fideism and Epicurean hedonism, in which the Christian concepts of charity and beatitude are identified with hedonist pleasure, and the “Stoic” concept of virtue is rejected (Valla, De vero falsoque bono). Valla thus treats Epicureanism as a stepping-stone to the development of a Christian morality based on the concept of pleasure, and repudiates the traditional synthesis of Stoicism and Christianity, popular among scholastics and humanists alike.’
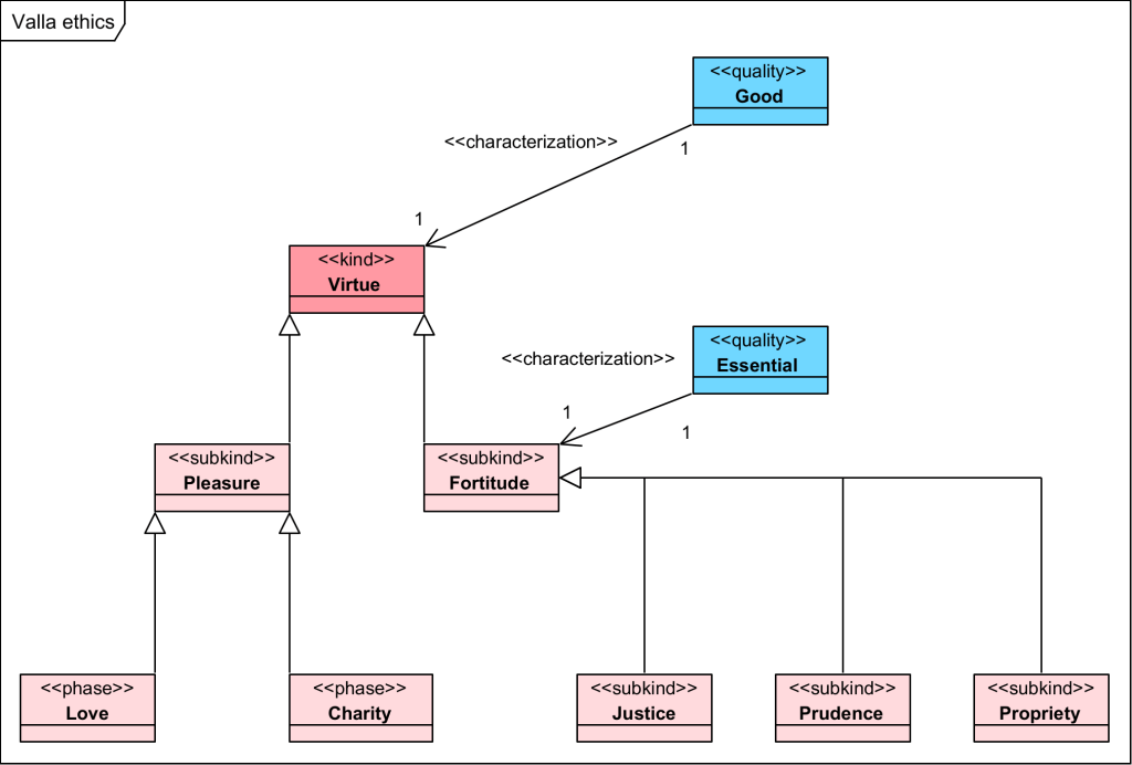
- Valla thinks that virtue is good, and fortitude is an essential virtue.
- Justice, prudence, and propriety are subkinds of fortitude.
- For Valla pleasure is a subkind of virtue.
- Love and charity are phases of pleasure.
The following OntoUML diagram shows the main classes in this model:

| Class | Description | Relations |
|---|---|---|
| Virtue | “Valla presents a discussion between an “Epicurean,” a “Stoic,” and a “Christian” on an age-old question: what is the highest ethical good? The result of this confrontation between pagan and Christian moral thought is a combination of Pauline fideism and Epicurean hedonism, in which the Christian concepts of charity and beatitude are identified with hedonist pleasure, and the “Stoic” concept of virtue is rejected (Valla, De vero falsoque bono). Valla thus treats Epicureanism as a stepping-stone to the development of a Christian morality based on the concept of pleasure, and repudiates the traditional synthesis of Stoicism and Christianity, popular among scholastics and humanists alike. The substance of the dialogue is repeated in a long chapter in his Repastinatio (Repastinatio, 1:73–98; 2:411–418; DD 1:130–75).” | |
| Good | Virtue is good. | characterizes Virtue |
| Fortitude | “For Valla, fortitude is the essential virtue, since it shows that we do not allow ourselves to be conquered by the wrong emotions, but instead to act for the good. As a true virtue of action, it is closely connected to justice and is defined as “a certain resistance against both the harsh and the pleasant things which prudence has declared to be evils.” It is the power to tolerate and suffer adversity and bad luck, but also to resist the blandishments of a fortune which can be all too good, thus weakening the spirit. Fortitude is the only true virtue, because virtue resides in the will, since our actions, to which we assign moral qualifications, proceed from the will.” | subkind of Virtue |
| Essential | “For Valla, fortitude is the essential virtue, since it shows that we do not allow ourselves to be conquered by the wrong emotions, but instead to act for the good” | characterizes Fortitude |
| Pleasure | “By equating pleasure with love, Valla can argue that it is love or pleasure that is our ultimate end. This entails the striking notion that God is not loved for his own sake, but for the sake of love: “For nothing is loved for its own sake or for the sake of something else as another end, but the love itself is the end” (Repastinatio, 2:417). This is a daring move. Traditionally, God was said to be loved for his own sake, not for his usefulness in gaining something else. Many thinkers agreed with Augustine that concupiscent love was to be distinguished from friendship, and, with respect to heavenly beatitude, use from fruition. We can love something as a means to an end (use), and we can love something for its own sake (fruition). But because Valla has maintained that pleasure is our highest good, God can only be loved as a means to that end.” | subkind of Virtue |
| Love; Charity | “Valla’s reductive strategy has a clear aim: to equate this essential virtue of action, fortitude, with the biblical concept of love and charity. This step requires some hermeneutic manipulation, but the Stoic overtones of Cicero’s account in De officiis have prepared the way for it—ironically, perhaps, in view of Valla’s professed hostility towards Stoicism—since enduring hardship with Stoic patience is easily linked to the Pauline message that we become strong by being tested (II Cor. 12:10, quoted by Valla). The labor, sweat, and trouble we must bear, though bad in themselves, “are called good because they lead to that victory,” Valla writes, echoing St Paul (Repastinatio, 1:88–89; 2:415; DD 1:156). We do not, then, strive to attain virtue for its own sake, since it is full of toil and hardship, but rather because it leads us to our goal. This is one of Valla’s major claims against the Stoics and the Peripatetics, who—at least in Valla’s interpretation— regarded virtue as the end of life, that is, the goal which is sought for its own sake. Because virtuous behavior is difficult, requiring us to put up with harsh and bitter afflictions, no one naturally and voluntarily seeks virtue as an end in itself. What we seek is pleasure or delectation, both in this life and—far more importantly —in the life to come. It is therefore a moot point whether Valla successfully integrated Epicurean hedonism with Christian morality. He seems to argue that the Epicurean position is valid only for the period before the coming of Christ. In our unredeemed state, we are rightly regarded as pleasure-seeking animals, governed by self-interest and utilitarian motives. After Christ’s coming, however, we have a different picture: repudiating Epicurean pleasure, we should choose the harsh and difficult life of Christian honestas (virtue) as a step towards heavenly beatitude. Yet, the two views of human beings are not so readily combined. On the one hand, there is the positive evaluation of pleasure as the fundamental principle in human psychology—which is confirmed and underscored by the terminological equation of voluptas (pleasure), beatitudo (beatitude), fruitio (fruition), delectatio (delectation), and amor (love). On the other hand, Valla states apodictically that there are two pleasures: an earthly one, which is the mother of vice, and a heavenly one, which is the mother of virtue; that we should abstain from the former if we want to enjoy the latter; and that the natural, pre-Christian life is “empty and worthy of punishment” if not put in the wider perspective of human destiny. In other words, we are commanded to live the arduous and difficult life of Christian honestas, ruled by restraint, self-denial, and propriety (temperance), and, at the same time, to live a hedonist life, which consists of the joyful, free, and natural gratification of the senses.” | phase of Pleasure |
| Justice; Prudence; Propriety | Justice, prudence, and propriety are subkinds of fortitude. | subkind of Fortitude |
Sources
- Nauta, Lodi, “Lorenzo Valla”, The Stanford Encyclopedia of Philosophy (Fall 2021 Edition), Edward N. Zalta (ed.).
First published: 15/9/2022
