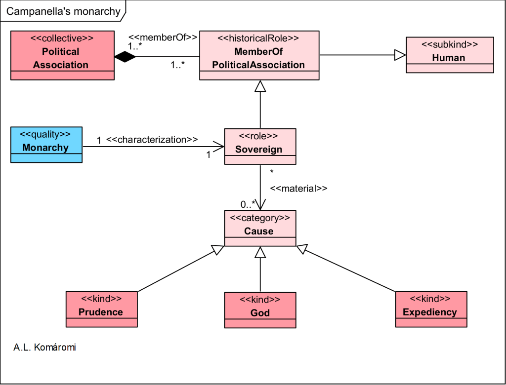
Tommaso Campanella (Stilo, 1568–Paris, 1639) wrote about the causes of political association:
- Human a is member of a political association (a role).
- A human is member of political association (member of).
- Monarchy characterizes sovereign.
- Sovereign is in material relation with cause.
- Prudence, God, and expediency are the causes.
The following OntoUML diagram on the universal monarchy.

| Class | Description | Relations |
|---|---|---|
| PoliticalAssociation | A human is a member of the political association. | member of PoliticalAssociarion |
| MemberOf PoliticalAssociation | A human person is member of political association. | |
| Human | A human is a member of a political association. | |
| Sovereign | “Appealing to biblical texts, Campanella maintains that the Spanish can aspire to the monarchy of the world if he takes inspiration from the model of Cyrus, invested by God, as Isaiah (45.1) confirms, with the mission of liberating the Church from infidels and of bringing together all peoples under a single faith. For the Catholic king the only practical way of achieving his own universal plans is through a firm accord with the Church and with the pope, following the example of Constantine and Charlemagne. Campanella further stresses that religion is the most powerful bond of political unity. Machiavelli, too, had emphasized the strength of this bond, when analyzing the events of the Roman Republic, but then had condemned the Christian religion as a cause of weakness, strife and divisions. Campanella has no doubt that religion, whether true or false, is the primary and most powerful unifying force in the political body, in that it rules over souls and brings them together, and that all other ties between human beings depend on it. […] Appealing to biblical texts, Campanella maintains that the Spanish sovereign can aspire to the monarchy of the world if he takes inspiration from the model of Cyrus, invested by God, as Isaiah (45.1) confirms, with the mission of liberating the Church from infidels and of bringing together all peoples under a single faith.” | subkind of MemberOf PoliticalAssociarion |
| Monarchy | “Appealing to biblical texts, Campanella maintains that the Spanish can aspire to the monarchy of the world if he takes inspiration from the model of Cyrus, invested by God, as Isaiah (45.1) confirms, with the mission of liberating the Church from infidels and of bringing together all peoples under a single faith.” | characterizes Sovereign |
| Cause | God, prudence, and expediency are causes. | |
| Prudence | “The two other primary causes of political associations are prudence. and expediency [..]. The main task of political action will therefore be to promote the most effective union among its members. The virtue specific to this activity is prudence, which has the job of reinforcing natural bonds and coming up with unifying techniques designed to strengthen the ties of individuals with the whole, of integrating unlike with like and of attenuating the most violent conflicts, so that the result is the correct functioning and prosperity of the entire organism. When he speaks of prudence, Campanella insists on distinguishing it from Machiavellian cunning and from “reason of state,” drawing on various clever and subtle contrasts and distinctions. While prudence is an instrument of organic unity, cunning and reason of state are nothing but techniques designed to affirm individualistic egoism and, for this reason, are doomed to failure, as is amply demonstrated by the tragic end of Machiavellian heroes, whose successes are revealed to be merely apparent or ephemeral, or by the sad life of tyrants, constantly plagued by suspicions and fears. “ | is cause |
| God | “Both these elements are found in a central text of Campanella’s political thought, the Monarchia di Spagna (Monarchy of Spain). Right from the outset, he expresses the doctrine of the three causes that are at the origin of political associations—God, prudence and expediency—in order to highlight the inadequacy of a vision of history, characteristic of politicians, that is limited solely to human causes. The first cause, that rules and governs the others and that is always present, even if in hidden ways, in all historical events is, of course, God. This means that a skillful and shrewd politician must endeavor to integrate empirical causes into more general ones. To this end, it is indispensable to have recourse to the “highest sciences” of prophecy and of astrology, that enable one to insert particular events into a universal background” | is cause |
| Expediency | “there is the bond of bodies, in relation to which Campanella insists on the expediency of increasing marriages by all available means, encouraging unions between individuals of different physical constitution and temperament and between the Spanish and other nations, in order both to spread Spanishness to other nations and to temper the vices of the Spanish people, who often arouse hatred for their humility when serving and for their pride when commanding.” | is cause |
Sources
- Ernst, Germana and Jean-Paul De Lucca, “Tommaso Campanella“, The Stanford Encyclopedia of Philosophy (Summer 2021 Edition), Edward N. Zalta (ed.)
First published: 17/1/2023
