[2.2.2] Stoic Philosophy of Language

“In philosophy of language, their (stoics) most noted innovation was their theory of ‘sayables’ or lekta. The Stoics distinguish between the signification, the signifier and the name-bearer. Two of these are bodies: the signifier which is the utterance and the name-bearer which is what gets signified. The signification, however, is an incorporeal thing called a lekton, or ‘sayable,’ and it, and neither of the other two, is what is true or false (Sextus Empiricus 160-210 AD). They define a sayable as “that which subsists in accordance with a rational impression.” Rational impressions are those alterations of the commanding faculty or rational mind whose content can be exhibited in language. Presumably ‘graphei Sôkratês’ and ‘Socrates writes’ exhibit the contents of one and the same rational impression in different languages.”

In this diagram I used OntoUML notation to present the main concepts of Stoic philosophy of language:

Stoic philosophy of language
ClassDescriptionRelations
Body “Only bodies (σώματα, sômata) have being, or exist. Slogan: to exist is to have causal powers. Plato in the Sophist: ‘Now, I say that what has some power to make something else into something, or to suffer the slightest, even once, this has real being. For I define being as nothing but power (δύναμις).’ The Stoic conception of existence is thus dynamic. Matter as such is passive, but bodies are not, since they are also infused by logos, which is active… only bodies can act or be acted upon” (Baltzly)
NameBearerObject “the name-bearer which is what gets signified” – the object (to tychanon). (Baltzly)
E.g: the black cat.
role of Body
Utterance“the signifier … is the utterance” – the sound what is said in a given language. (Baltzly)
E.g: the sounds when we say: “The cat is black”.
subkind of Body; signifies NameBearerObject; means Sayable
IncorporealIncorporeals are: “These do not exist, but subsist (ὑφεστάναι, hyphestanai); yet they are real (ὑπάρχειν, hyparchein). We can think of them as conditions ‘without which the interaction of bodies in the world would neither be analysable nor intelligible” (Baltzly)
Sayable They define a sayable as “that which subsists in accordance with a cognitive (rational) impression.”  
“The signification.. is an incorporeal thing called a lekton, or ‘sayable,’ and it, and neither of the other two, is what is true or false” (Baltzly)- the meaning.
E.g: the claim regarding the color of a specific animal
is Incorporeal; creates CognitivePresentation
CognitivePresentation“Cognitive (rational) impressions [cognitive presentations] are those alterations of the commanding faculty or rational mind whose content can be exhibited in language.” (Baltzly)
AssertibleAssertibles (axiômata) are sayables having a truth value: at any one time they are either true or false. So truth is temporal and assertibles may change their truth-value. They can never be true and false at the same time (law of non-contradiction) and they must be at least true or false (law of excluded middle). (Bobzien)subkind of Sayable
TruthValueTruth value of an Assertible might change over time, so each value is valid from the start time to end time.characterizes Assertible

NOTE: in this diagram I used OntoUML notation.
For better understanding please check also the post about the [2.2.1] Stoic Sage’s Mind and [2.2.5] Stoic Ontology, Genus, Categories.

Sources

  • Baltzly, Dirk, “Stoicism“, The Stanford Encyclopedia of Philosophy (Spring 2019 Edition), Edward N. Zalta (ed.)
  • Bobzien, Susanne, “Ancient LogicThe Stanford Encyclopedia of Philosophy (Winter 2016 Edition), Edward N. Zalta (ed.)

First published: 9/3/2019
Updated: 15/1/2022 addedAssertible, TruthValue

[2.2.1] The Stoic Sage’s Mind

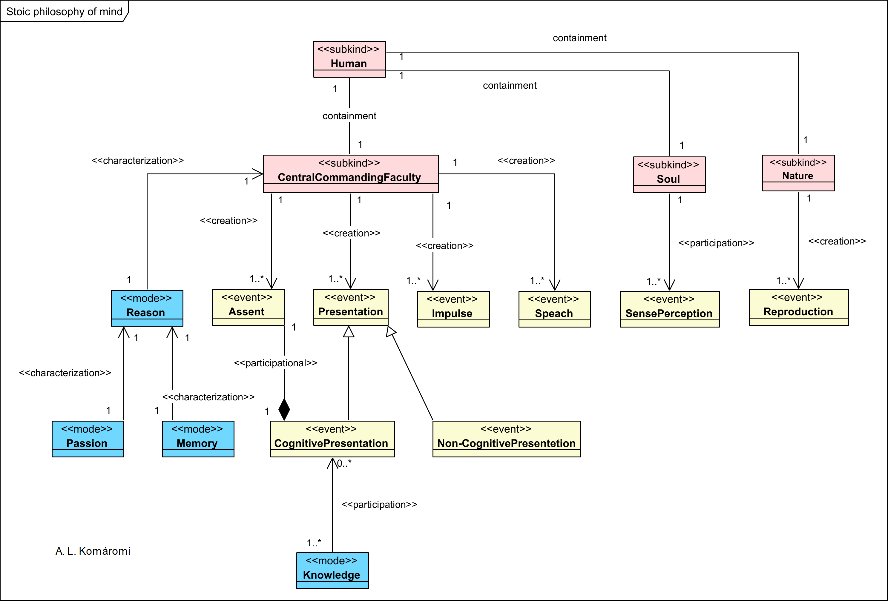
The Stoics held that the (animal, human, and world-) soul consists of a breath-like substance, the pneuma, and the cognitive faculties are its activities. The pneuma of the human soul is a mixture of air and fire. The “activity of the soul is like a king who sends out messengers. When the messengers acquire information, they report it back to the king.”

According to Chrysippus, the human soul – which is a part of God within us -, consists of eight separate kinds of pneuma. These are:

  • the five senses (sight, hearing, smell, taste, touch) responsible for sense perception
  • the reproductive faculty,
  • the speech faculty,
  • central commanding faculty (hêgemonikon).

The most important of these is the hêgemonikon, which has four additional powers: presentation, impulse, assent, and reason. An ideal stoic sage can discern the presentations (phantasia) by firmly giving assent to those true and “withholding assent when conditions do not permit a clear and certain grasp of the truth of a matter.” In the latter cases, the stoic sage avoids forming opinions.


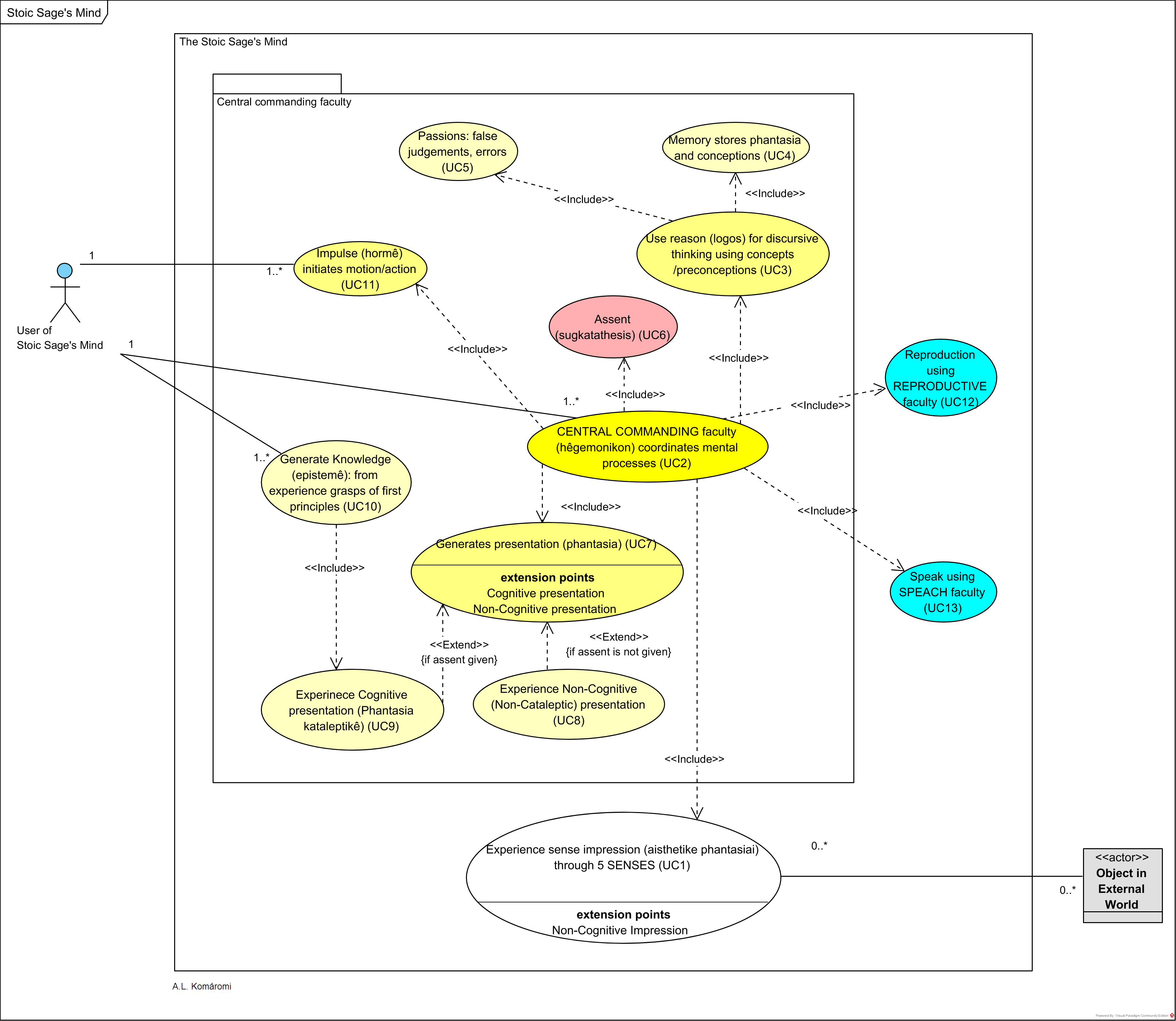
The following UML Use Case diagram shows the main concepts of the Stoic’s philosophy of mind:

Stoic sage’s mind

Use cases:

FacultyUse CaseRelations
SENSE PERCEPTIONExperience sense impression (aisthetike phantasiai) through 5 SENSES (UC1): “The soul (a concept broader than the modern concept of mind) was believed to be a hot, fiery breath [pneuma] that infused the physical body. As a highly sensitive substance, pneuma pervades the body establishing a mechanism able to detect sensory information and transmit the information to the central commanding portion of the soul in the chest. […]
the senses are passive insofar as they receive the tensional motion of a sense object and communicate it to the command center
CENTRAL COMMANDING CENTRAL COMMANDING faculty (hêgemonikon) coordinates mental processes (UC2): “Stoics held that the higher cognitive functions and all cognitive experience take place exclusively in the hêgemonikon. While Aristotle seemed to be comfortable with attributing the experience of touch to the flesh and sight to the eyes, the Stoics tell us that the senses merely report the information to the central faculty where it is experienced and processed. […]
The idea of sensation as the transmission [diadosis] of sensory information is illustrated in the final two analogies of the soul. The first states that activity of the soul is like a king who sends out messengers. When the messengers acquire information they report it back to the king. Likewise, the hêgemonikon extends its pneuma to the sense organs, and when these in turn acquire sensory information, the pneuma transmits the information back to the heart. The second analogy states that the soul is like a spider in a web. When the web is disturbed by an insect the movement is transmitted through vibrations to the spider sitting at the center. […]
The most basic power of the hêgemonikon is the ability to form presentations [phantasiai]. Other psychological states and activities such as mental assent, cognition, impulse, and knowledge are all either extensions or responses to presentations.”
includes UC3, UC6, UC7, UC11, UC12, UC13
CENTRAL COMMANDING Use reason (logos) for discursive thinking using conceptions/preconceptions (UC3): “Only human beings and gods possess the highest level of pneumatic activity, reason [logos]. Reason was defined as a collection of conceptions and preconceptions; it is especially characterized by the use of language. In fact, the difference between how animals think and how humans think seems to be that human thinking is linguistic — not that we must vocalize thoughts (for parrots can articulate human sounds), but that human thinking seems to follow a syntactical and propositional structure in the manner of language. The Stoics considered thinking in rational animals as a form of internal speech. […]”includes UC4, UC5
CENTRAL COMMANDING Memory stores phantasia and conceptions (UC4):  “The doctrine of presentation also provided the foundation for a theory of memory and concept formation. Memory was seen to be stored phantasiai.”
CENTRAL COMMANDING Passions: false judgements, errors (UC5): “Passions are unruly and contrary to reason”
CENTRAL COMMANDING Assent (sugkatathesis) (UC6): “Assent is also a specifically human activity, that is, it assume the power of reason. The sage avoids opinions by withholding assent when conditions do not permit a clear and certain grasp of the truth of a matter… Depending on the content of the presentation and the individual’s conception of what is good, the object of perception may be classified as good, evil, or indifferent. The faculty of assent in conjunction with reason will accept, reject, or withhold judgement based on the value of the object […]
Although we may entertain and experience all sorts of presentations [through the senses], we do not necessarily accept or respond to them all. Hence the Stoics held that some phantasiai receive assent and some do not. Assent occurs when the mind accepts a phantasia as true (or more accurately accepts the subsisting lekton as true).”
CENTRAL COMMANDING Generates presentation (phantasia) (UC7): “The most basic power of the hêgemonikon is the ability to form presentations [phantasiai]. Other psychological states and activities such as mental assent, cognition, impulse, and knowledge are all either extensions or responses to presentations. Zeno defined a presentation as an imprinting [tupôsis] in the commanding faculty. He suggested that the soul is imprinted by the senses much in the same way as a signet ring imprints its shape in soft wax.”
CENTRAL COMMANDING Experience Non-Cognitive (Non-Cataleptic) presentation (UC8)extends UC7
SENSE PERCEPTION Experinece Cognitive presentation (Phantasia kataleptikê) (UC9): “Although we may entertain and experience all sorts of presentations, we do not necessarily accept or respond to them all. Hence the Stoics held that some phantasiai receive assent and some do not. […]
Some presentations experienced in perceptually ideal circumstances, however, are so clear and distinct that they could only come from a real object; these were said to be kataleptikê (fit to grasp). The kataleptic presentation compels assent by its very clarity and, according to some Stoics, represents the criterion for truth. The mental act of apprehending the truth in this way was called katalepsis which means having a firm epistemic grasp.”
extends UC7
CENTRAL COMMANDING Generate Knowledge (epistemê) – from experience grasps of first principles (UC10): “knowledge [epistemê] was defined as a katalepsis that is secure and unchangeable by reason.” includes UC9
CENTRAL COMMANDING Impulse (hormê) initiates motion/action (UC11): “The basic function of impulse is to initiate motion. When we perceive an object or event in the physical world, a phantasia or presentation is produced in the commanding faculty which is then evaluated by the rational faculty… If the object is deemed good, an impulse is initiated as a kind of motion in the soul substratum. If the object is bad, repulsion [aphormê] is produced, and the agent withdraws from the object under consideration.”
REPRODUCTIVE Reproduction using REPRODUCTIVE faculty (UC12)
SPEECHSpeak using SPEECH faculty (UC13): “Speech is an expression and articulation of the tensional motion produced by the construction of thought in the hêgemonikon. Interestingly, it is the fact that speech is produced in conjunction with breath that Chrysippus used as a central argument for the location of the hêgemonikon in the heart and not the brain.”

Actors:

ACTORDESCRIPTIONRELATIONS
Object in External WorldA material object in the external world.in relation with UC1
User of the soulA human person.uses UC4, UC5, UC9

The following OntoUML diagram presents the main classes in the Stoic theory of soul:

Stoic mind

Sources:

First published: 28/1/2019
Updated: 31/1/2019: added Non-Cognitive Impression/Impulse and Action
Updated: 20/3/2019: clarified and described Impulse
Updated: 16/4/2019: some relations changed
Updated: 12/5/2021: completely re-written
Updated: 15/1/2022: added OntoUML diagram