Tommaso Campanella (Stilo, 1568–Paris, 1639) in Del senso delle cose e della magia naturale (On the Sense of Things and On Natural Magic) wrote about magic:
- Magic is knowledge.
- Magic can be divine, natural, and deceitful&diabolical.
- Spiritus historically depends on knowledge.
- Magician historically depends on knowledge.
- Magician is role of human.
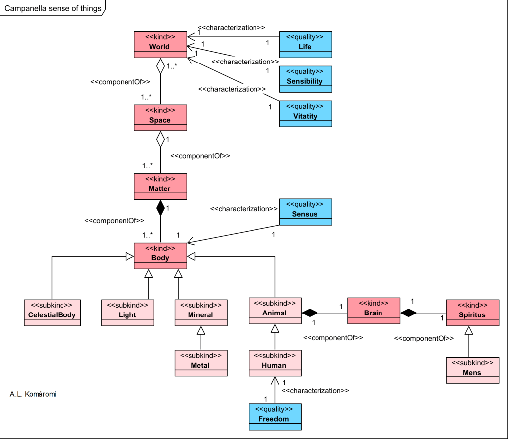
The following OntoUML diagram on magic.

| Class | Description | Relations |
|---|---|---|
| Spritus | “Campanella, however, took it on himself to reinterpret this tradition in light of his doctrine of the sense of things and of the spiritus. […] Natural magic, by means of its body of knowledge, is able to produce specific alterations in the mobile and tenuous spiritus, which is capable of submitting to and receiving any impression. […] In animal organisms vital and cognitive functions depend on the spiritus. Hot, mobile and passive, it is identified with the organic soul. Rejecting the distinctions made by Galen between various abstract faculties, Campanella states that the spiritus is singular and has its seat in the brain, from where, flowing through very subtle nerve channels, it accomplishes its multiple functions, both vital and cognitive. By means of the sense organs, it comes into contact with external reality; all passions and cognition derive from the modifications that it undergoes. Every sensation is a form of “contact” on the part of the spiritus, that enters into a relation, via various sense organs, with the exhalations, motions and light coming from external objects.” | |
| Knowledge | “Natural magic, by means of its body of knowledge, is able to produce specific alterations in the mobile and tenuous spiritus, which is capable of submitting to and receiving any impression” | historicalDependence with Magician; |
| Magic | “Magic is a wisdom that is at the same time speculative and practical, that applies its own body. […] As Pliny the Elder hadnoted (Natural History, XXX.i-ii), magic, an ancient form of wisdom of Persian origin, is constructed from the convergence of threedoctrines: religion, that purifies the soul and imprints faith, honorand reverence on the souls of those toward whom the magical operationis directed; medicine, that makes it possible to understand the powersof herbs, stones and metals; and, finally, astrology, a knowledge ofwhich is indispensable for producing well-timed actions by selectingthe most favorable disposition of the stars. Magic is a wisdom that is at the same time speculative and practical, that applies its own body of knowledge to works that are useful to humankind. Beyond these deceits, that are believed to be genuine solely by the masses and that turn out to be “useless fictions”, the nucleus of the book is natural magic. On the one hand, it is connected to the arts and sciences: all wondrous inventions appear at first to be the result of magical operations, until their true causes are discovered. On the other hand, its particular sphere is the knowledge of unusual and arcane events.” | |
| DivineMagic | “Magic is a wisdom that is at the same time speculative and practical, that applies its own body of knowledge to works that are useful to humankind. It can be divided into three types: divine [magic], natural, deceitful and diabolical. […] Essential both for divine and natural magic is a genuine faith, which requires purity of heart and an intrinsic adherence on the part of the soul to the divinity. Such faith, which renders human beings divine, confers on them the capacity to perform operations on things and transform them according to their own desires (Del senso delle cose, pp. 221–22, 226–29). “ | subkind of Magic |
| NaturalMagic | “Magic is a wisdom that is at the same time speculative and practical, that applies its own body of knowledge to works that are useful to humankind. It can be divided into three types: divine, natural [magic], deceitful and diabolical. […] Essential both for divine and natural magic is a genuine faith, which requires purity of heart and an intrinsic adherence on the part of the soul to the divinity. Such faith, which renders human beings divine, confers on them the capacity to perform operations on things and transform them according to their own desires (Del senso delle cose, pp. 221–22, 226–29). “ | subkind of Magic |
| Deceitful&Diabolical Magic | Deceitful & diabolical magic: “At the opposite pole to divine magic is the type that is playful and deceitful, thanks to which charlatans skillfully produce effects that stupefy ignorant people. These swindlers cause a leg to burst into flames, though in truth the leg is artificial; they place a nail in their eye and another in their mouth, pretending that it has passed from one to the other; they seem to be pierced by fake daggers and swords; and, using the laws of optics, they make it possible to see distant images.” | subkind of Magic |
| Magician | “The basic passions are pain and joy, love and hate, hope and fear. The magician is someone who has the ability to act on these passions by employing herbs, phrases, actions and anything else that might be suitable. This person will know how to increase bodily powers, suggesting foods, drinks, climates, sounds, herbal and animal remedies that aid and strengthen vital energies and counseling against anything that has to do with putrefaction and death.” | role of Human |
| Human | “Proud of his medical knowledge (among his works is one entitled Medicina, made up of eight books and published in Lyons in 1635), here and in other treatises Campanella delighted in highlighting the wondrous structure of the human body and its parts, revealing how the functions and purposes specific and particular to individual organs harmonize in the marvelous order of the totality and confirm the presence of divine craftsmanship in every fiber of natural reality […] Humans do not exhaust all their capacities within the frame of the natural world. They can project themselves by means of thought and desire toward the infinite. They are able to go beyond the limits of natural self-preservation and turn themselves toward higher goods and ends.” |
Sources
- Ernst, Germana and Jean-Paul De Lucca, “Tommaso Campanella“, The Stanford Encyclopedia of Philosophy (Summer 2021 Edition), Edward N. Zalta (ed.)
First published: 6/1/2023

