On the Heavens (De caelo) is Aristotle’s (384-322 BC) main cosmological work. In the elaboration of his astronomical theories, he relies on concepts like motion [1.3.13], elements [1.3.12], hylomorphism [1.3.5].
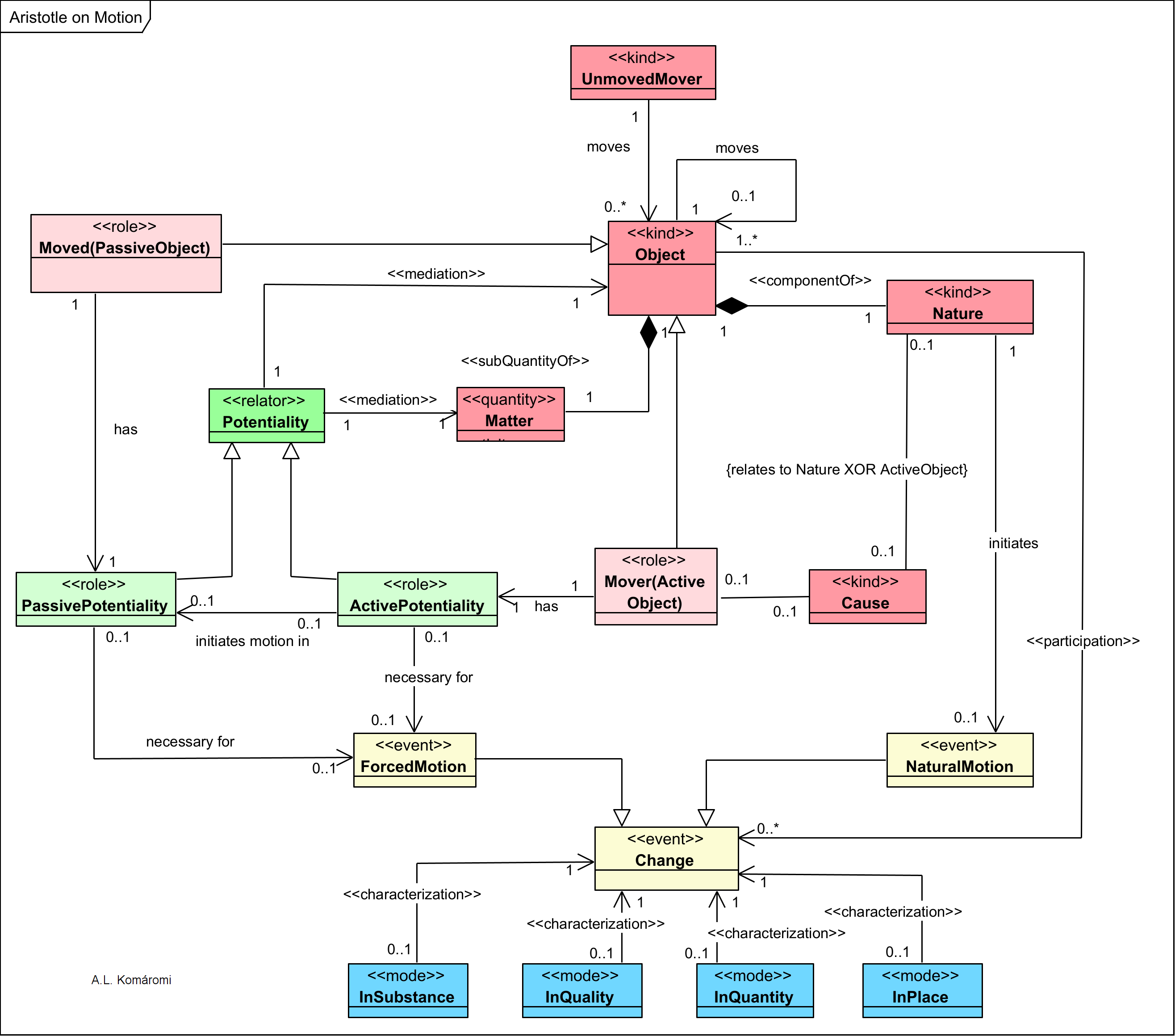
The following OntoUML diagram shows the main classes in this model:

| Class | Description | Relations |
|---|---|---|
UnmovedMover | “In the De caelo Aristotle posits an unchanging intelligent being that exists beyond the heavens, enjoying there ‘the best and most selfsufficient life’ (1. 9, 279121-2). In Physics 8 and Metaphysics this entity becomes the Prime Unmoved Mover, ultimately responsible for all movement, change, and generation in the universe… The Prime Mover is the unmoved mover (see [1.3.13]) of the sublunary elements. So it seems natural to assume that the self-mover responsible for the motion of fire and earth has the Prime Mover as its unmoved part. The Prime Mover moves the aether, and as we have seen, the aether moves the sublunary elements.” (Matthen, 2001) | moves Aether |
| Object | Objects, according to Aristotle are primary existents, compounds of Matter and Form. | |
| Form | The form is that which unifies the Matter into a single object, and which provides actuality. | characterizes Object |
| Matter | The matter (substance) is that which persists in the object, and which provides potentiality. | |
| Universe | “in the De caelo Aristotle treats of the universe as a single individual substance [object] with form and matter… ‘Since the universe is perceptible, it is an individual thing [object]; for every perceptible thing exists in matter… Aristotle’s assertion, in De caelo 1. 9, that the universe is individual occurs in the context of his rejecting the atomist’s many-worlds thesis: ‘Such a plurality is impossible if this world is made from the entirety of matter, as it is’. In general, form admits of plural instantiations, he concedes. However, when a form is instantiated in all matter, it can be instantiated only once.” (Matthen, 2001) | subkind of Object |
| CelestialBody | Celestial Bodies are the stars, the planets, the Sun, and the Moon. These are the most perfect realities, composed of unperishable and incorruptible aether. | subkind of Object; component of the Universe; located on CelestialSphere |
| Aether | Aether is the matter/element for celestial bodies, moved by the Prime Unmoved Mover. It is a perfect element, not generated, and not corruptible. | subkind of Matter; contained in CelestialBody; moves Element |
| CelestialSphere | The Celestial Bodies, are located on the (perfect) celestial spheres. The stars are fixed on their own sphere; each planet, the Sun and the Moon circulates on its own sphere. This movement is circular, regular and continuous. | |
| SublunaryBody | Sublunary bodies are located under the Celestial Sphere of the Moon. They include the Earth – the center of the universe, ad all the natural (e.g. minerals, living beings, humans) and man-made objects (e.g. houses, statues) in the Earth. Sublunary bodies can move naturally – depending on the Nature of the Sublunary Matter they are composed of -, and can have forced movements. | subkind of Object; component of the Universe |
| SublunaryMatter | Sublunary matter, at the bottom level, is composed of a mix of the four elements, is generated and corruptible. | contained in SublunaryBody |
| Element | “Aristotle believes that everything is made of earth, air, fire and water. These elements are defined by their possession of one of each of the two fundamental pairs of opposites, hot/cold and wet/dry. Aristotle also thinks that these elements can change into one another” (Ainsworth, 2016) | subquantity of the SublunaryMatter |
| Water; Earth; Fire; Air | Water; Earth; Fire; Air are the elements of sublunary bodies. They all have their Nature, e.g. – Fire and Air tend to move upwards; – Water and Earth tend to move downwards. | subkinds of Elemenet |
Sources
- Ainsworth, Thomas, “Form vs. Matter“, The Stanford Encyclopedia of Philosophy (Spring 2016 Edition), Edward N. Zalta (ed.)
- Bodnar, Istvan, “Aristotle’s Natural Philosophy”, The Stanford Encyclopedia of Philosophy (Spring 2018 Edition), Edward N. Zalta (ed.)
- Matthen, Mohan, “The Holistic Presuppositions of Aristotle’s Cosmology”, in Oxford Studies in Ancient Philosophy 20:171-199 January 2001
First published: 3/10/2019
Updated: 7/12/2021

