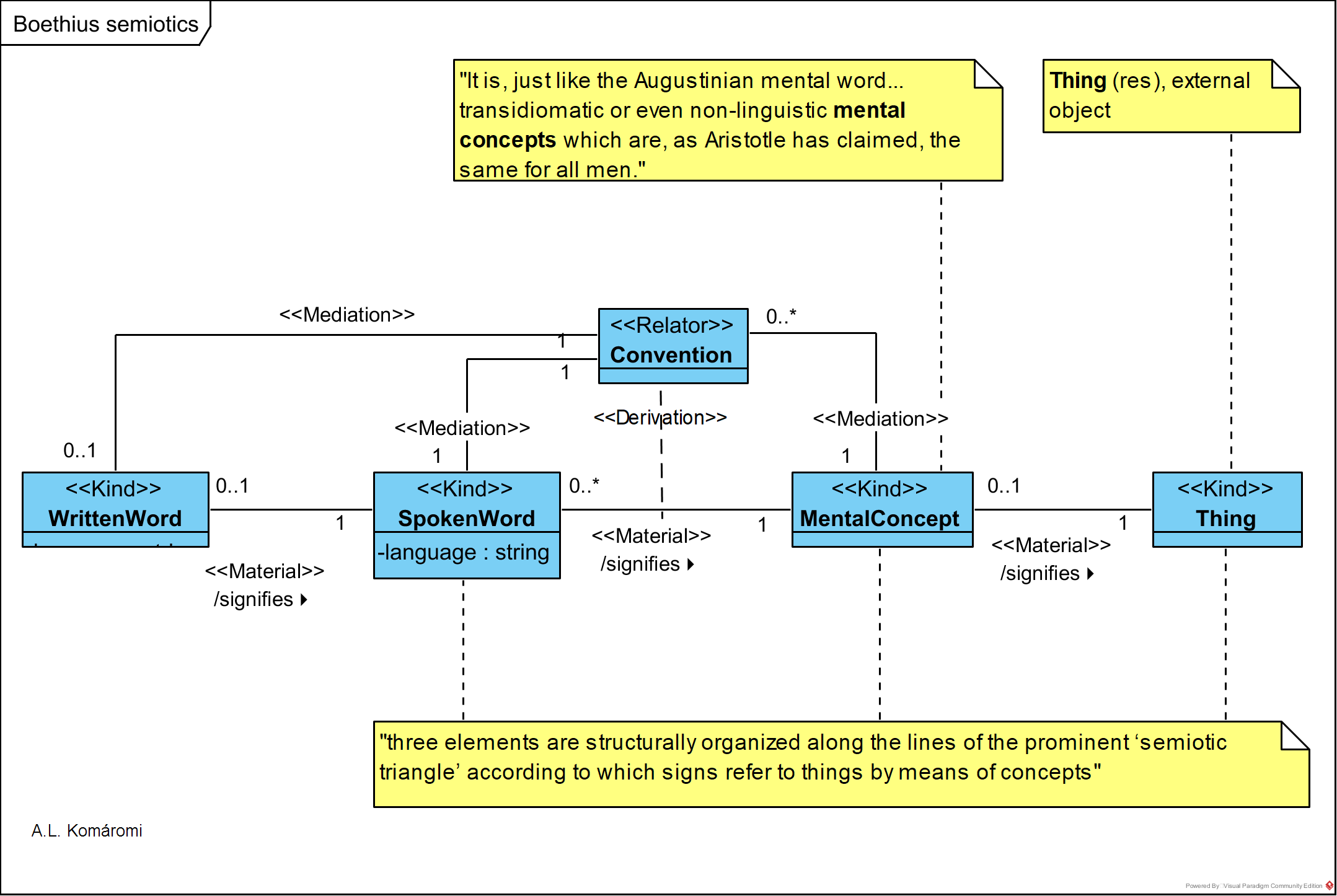
Boethius (477-525 AD), in his comments on the Aristotelian opus Peri hermeneias treats the relations between things, mental concepts, spoken words, and written words. These semiotic elements are forming an ontological chain of dependence, called by Boethius “order of speaking” (ordo orandi), and also a chain of signification:
| Chain of dependence | Chain of signification |
| Without existence of things, there would be no mental concepts. Things can exist without mental concepts. | Mental concepts signify things. |
| Without existence of mental concepts, there would be no spoken words. Mental concepts can exist without spoken words. | Spoken words signify mental concepts. |
| Without existence of spoken words, there would be no written words. Spoken words can exist without written words. | Written words signify spoken words. |
The OntoUML diagram below shows the main semiotic elements in the order of speaking:

| Class | Description | Relations |
| Thing | Thing, (res) or external object. | Assotiation with ends of 1:0..1 showing that Thing is necessary while MentalConcept is contingent. |
| MentalConcept | Mental Concept (passiones, intellectus): “It is, just like the Augustinian mental word… transidiomatic or even non-linguistic mental concepts which are, as Aristotle has claimed, the same for all men.” | Assotiation with ends of 1:0..* showing that MentalConcept is necessary while SpokenWord is contingent, and can have more instances depending on language. |
| Convention | Convention: Boethius, as Aristotle [1.3.3] thinks that MentalConcepts are linked to SpokenWords by convention in a specific language. | |
| SpokenWord | SpokenWord (voces) | Assotiation with ends of 1:0..1 showing that SpokenWord is necessary while WrittenWord is contingent. |
| WrittenWord | WrittenWord (scripta) |
Sources
- All citations from: Meier-Oeser, Stephan, “Medieval Semiotics“, The Stanford Encyclopedia of Philosophy (Summer 2011 Edition), Edward N. Zalta (ed.)
- Nöth , Winfried: Handbook of Semiotics, Indiana University Press, 1990
First published: 20/06/2019
