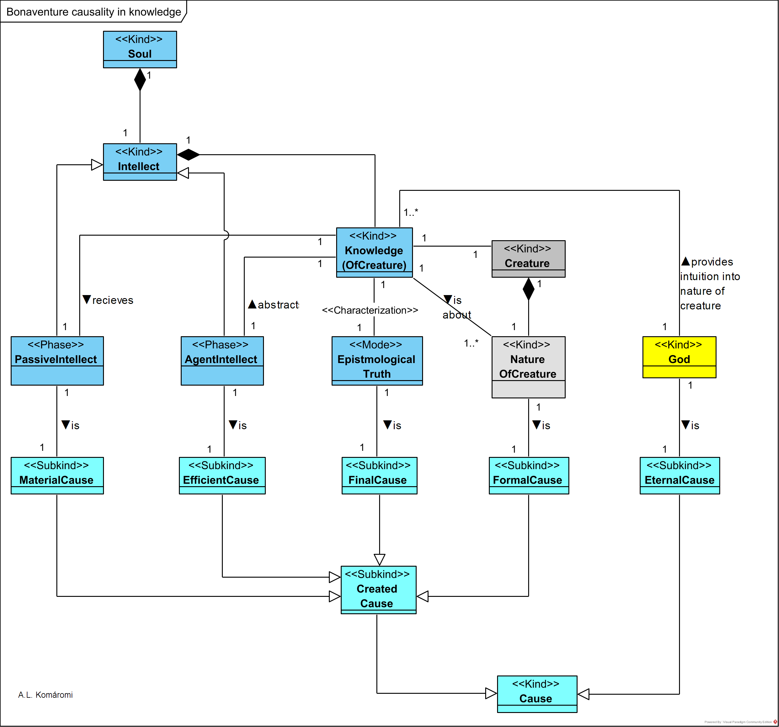
St Bonaventure ( the “Seraphic Doctor”, 1217 – 1274 AD), in the work Commentary on the Sentences of Lombard, presents an Aristotelian causal analysis (see [1.3.4]) of knowledge:
- He defines the four Aristotelian causes as created causes.
- He identifies these created causes, namely the material, efficient, final, and formal causes with the passive intellect, agent intellect (see also [3.2.2], [3.2.4] [3.3.3], [3.3.4], [3.6]), epistemological truth, and the nature of the creature known.
- Besides the created causes, he introduced the eternal cause of the knowledge, which is God.
- The created causes lead us to knowledge, and the eternal cause provides the certainty of knowledge.
Bonaventure’s causal analysis of knowledge is presented in the following OntoUML diagram:

| CLASS | DESCRIPTION | RELATIONS |
|---|---|---|
| Soul | A human soul. | |
| Intellect | “Bonaventure is thoroughly committed to the integral role played by the agent and possible [passive] intellects in human intellectual cognition. The agent and possible intellects are not separated substances, in the way envisaged by Averroes, but properly human faculties essential to the constitution of the human soul.” (Noone, Houser) | exclusive part of Soul |
| Knowledge (OfCreature) | “Bonaventure understood that the step from a true proposition to divine truth is a large one, so he advocates a moderate illuminationist position, one that depends on both divine and created causes. Bonaventure’s Augustinian illumination theory avoids the problems of Platonism, which turns knowing the world into knowing God, and the problems of Muslim illuminationism, which thought a creature could do what it takes the infinite mind of God to accomplish. ‘For certain knowledge, eternal reason is necessarily involved as a regulative and motive cause, however, not as the sole cause or in its full clarity, but along with a created cause and as contuited by us ‘in part’ in accord with our present state of life.'” | exclusive part of Intellect; is about NatureOfCreature |
| PassiveIntellect | “Bonaventure noted that the content of human knowledge comes from four kinds of ‘created’ causes: the passive intellect within the individual soul as material cause, for it receives knowledge;” (Noone, Houser) | phase of Intellect; recieves Knowledge (ofCreature); is MaterialCause |
| AgentIntellect | “Bonaventure noted that the content of human knowledge comes from four kinds of ‘created’ causes: […] the individual agent intellect as efficient cause, for it abstracts the content of knowledge from sensation; […] Hence, unlike his contemporaries, who often thought of the human possible intellect as being illumined by God functioning as an agent intellect, Bonaventure assigns each human being an agent intellect.” (Noone, Houser) | phase of Intellect; abstracts Knowledge (ofCreature); is EfficientCause |
| Epistmological Truth | “Bonaventure noted that the content of human knowledge comes from four kinds of ‘created’ causes: […] epistemological truth as end.” (Noone, Houser) | characterizes Knowledge (ofCreature); is FinalCause |
| NatureOfCreature | “Bonaventure noted that the content of human knowledge comes from four kinds of ‘created’ causes: the essence [nature] of an individual creature known as formal cause” | exclusive partof Creature; is FormalCause |
| God | “Intuition into the essence [nature] of a creature involves truths that are not only universal, but also necessary and certain. God is acquainted with the full extension of any universal, since the divine idea of any truth consists in knowledge of that truth in absolutely all its actual and possible instantiations.” (Noone, Houser) | provides intuition into nature of creature; is EtrernalCause |
| MaterialCause | “The material cause: ‘that out of which’, e.g., the bronze of a statue. […] The bronze enters in the explanation of the production of the statue as the material cause. Note that the bronze is not only the material out of which the statue is made; it is also the subject of change, that is, the thing that undergoes the change and results in a statue. The bronze is melted and poured in order to acquire a new shape, the shape of the statue.” (Falcon) | subkind of Cause |
| EfficientCause | “The efficient cause: ‘the primary source of the change or rest’, e.g., the artisan, the art of bronze-casting the statue, the man who gives advice, the father of the child. […] However, an adequate explanation of the production of a statue requires also a reference to the efficient cause or the principle that produces the statue. For Aristotle, this principle is the art of bronze-casting the statue (Phys. 195 a 6–8. Cf. Metaph. 1013 b 6–9).” (Falcon) | subkind of Cause |
| FinalCause | The final cause: ‘the end, that for the sake of which a thing is done’, e.g., health is the end of walking, losing weight, purging, drugs, and surgical tools. […] A model is made for producing the statue. A mold is prepared for producing the statue. The bronze is melted and poured for producing the statue. Both the prior and the subsequent stage are for the sake of a certain end, the production of the statue. Clearly, the statue enters in the explanation of each step of the artistic production as the final cause or that for the sake of which everything in the production process is done. | subkind of Cause |
| FormalCause | “Formal cause, or the expression of what it is”, e.g., the shape of a statue. […] The bronze is melted and poured in order to acquire a new shape, the shape of the statue. This shape enters in the explanation of the production of the statue as the formal cause.” (Falcon) | subkind of Cause |
| CreatedCause | “To explain the contribution of the ‘created’ causes of knowledge, Bonaventure noted that the content of human knowledge comes from four kinds of ‘created’ cause. (Noone, Houser) | |
| EternalCause | “Above and beyond these ‘created’ causes, knowledge also requires an ‘eternal’ cause. In the mental acts of abstracting universals and arguing inductively, the human mind generalizes well beyond the data of our experience. It is one thing to be able to generalize so, quite another to be sure one has succeeded. Intuition into the essence of a creature involves truths that are not only universal, but also necessary and certain. God is acquainted with the full extension of any universal, since the divine idea of any truth consists in knowledge of that truth in absolutely all its actual and possible instantiations. The infinite extension of God’s knowledge is what makes divine understanding certain, and this certainty in the divine mind is on loan, so to speak, to the human mind.” (Noone, Houser) | |
| Cause | “Aristotle places the following crucial condition on proper knowledge: we think we have knowledge of a thing only when we have grasped its cause (aitia).” (Falcon) | exclusive part of Knowledge |
Sources
- Noone, Tim and R. E. Houser, “Saint Bonaventure“, The Stanford Encyclopedia of Philosophy (Winter 2020 Edition), Edward N. Zalta (ed.)
- Falcon, Andrea, “Aristotle on Causality“, The Stanford Encyclopedia of Philosophy (Spring 2019 Edition), Edward N. Zalta (ed.)
First published: 22/12/2020

