Ibn Sina (Avicenna, 980-1037 AD) in Kitāb al-Išārāt and Remarks and Admonitions or Pointers presents his theory of causation. He analyzes this phenomenon on two levels: on the physical level, causation effects motion, change, while on metaphysical level effects existence.
Ibn Sina accepts the Aristotelian theory of the four causes (see [1.3.4]), according to which causes are of the following types (subkinds): material, formal, efficient, and final types. The “active” cause is the efficient cause, and its relation to the effect follows two principles (Syamsuddin):
- 1st principle: “everything contingent, if it ever exists, must have a cause and must be caused to exist by something other than itself.”
- 2nd principle: “everything contingent that is caused to exist is caused necessarily—that is, its existence is necessitated.”
The causes and effects are mostly organized in causal chains:
- Things can have different roles in a causal chain: they can be efficient causes, such as first cause and intermediaries and effects.
- The existence of an effect (which is the cause of nothing) cannot be explained without an external efficient cause, which in most of the cases is an intermediary, but can be a First Cause also.
- The intermediary is caused by another intermediary or by the First Cause.
- A cause that is cause and effect at the same time and therefore a intermediary would in turn refer to a cause: therefore, no matter how many intermediate terms it includes, the series must always imply an absolutely First Cause: a cause that is a cause for each element of the series and exists together with them.
According to Ibn Sina there can be numerically just one absolute First Cause, and that is God.
One example of a causal chain is in Ibn Sina’s cosmological model (see [3.3.2]), where:
- The First Principle (God) is the First Cause.
- Intelligence and Active Intellect are intermediaries.
- Sublunary Body is an effect.
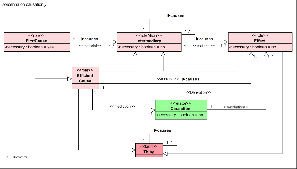
Avicenna’s metaphysical chain of causation is presented in the following OntoUML diagram:

| Class | Description | Relations |
| Thing | A thing, is an existent. A thing can have the role of efficient cause and as such can give existence to an other thing, with the role of effect. | causes Thing |
| EfficientCause | Avicenna “defines the efficient cause (illah failiyyah) or agent as that which bestows existence to another (Avicenna MH: 194). He distinguishes his metaphysical definition of the efficient cause from that of the natural philosopher as follows: Metaphysical philosophers do not mean by “agent” only the principle of motion, as the natural philosophers mean, but the principle and giver of existence, as in the case of God with respect to the world.” (Richardson) | causes Effect; role of Thing |
| FirstCause | The first casue is a necessary existent. “In a series, in fact, the first term—the absolute cause—has the property of being the cause of all that is other than itself.”(Richardson) | is role of EfficientCause; causes Intermediary |
| Intermediary | The existence of the intermediary (al-mutawassiṭ) in contingent, as such is caused by an other intermediary, or by the first cause: “is a cause for one part of the series and an effect for the other, may repeat this relation in a multiplicity if not in an infinity of elements (in an eternal succession of causal relations)”(Richardson) | mixes role of EfficientCause and Effect; causes next Intermediary; last Intermediary in chain causes Effect |
| Effect | The existence of the effect (al-maʿlūl) is contingent, and is caused: “the effect that is simply caused, finally, has the property of being the cause of nothing.”(Richardson) | role of Thing |
| Causation | Causation relates efficient cause with effect. According to Ibn Sina “everything contingent that is caused to exist is caused necessarily—that is, its existence is necessitated.” (Syamsuddin) | relates EfficientCause with Effect |
Sources
- Lizzini, Olga, “Ibn Sina’s Metaphysics“, The Stanford Encyclopedia of Philosophy (Summer 2019 Edition), Edward N. Zalta (ed.)
- Richardson, Kara, “Causation in Arabic and Islamic Thought”, The Stanford Encyclopedia of Philosophy (Winter 2015 Edition), Edward N. Zalta (ed.)
- Syamsuddin Arif, “Causality in Islamic Philosophy: The Arguments of Ibn Sina”, Islam & Science, Vol. 7 (Summer 2009) No. 1
First published: 5/3/2020
Updated: 8/5/2021 added Thing
Updated: 28/5/2021

