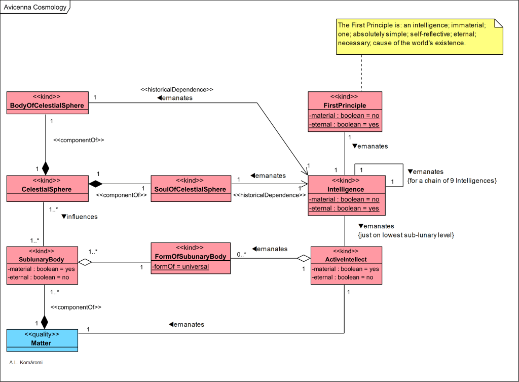
Ibn Sina (Avicenna, 980-1037 AD) writes about cosmology and metaphysics in Ilāhiyyāt of Kitāb al-Šifā’ (known in English as the Metaphysics of the Book of the Healing or the Book of the Cure). The basis of his theory is a necessary chain of causation starting at the First Principle (as cause), continuing with the chain of Intelligencies and Active Intellect (as effects and intermediaries), and ending with the Sublunary Bodies (as final effects) – as shown in the following OntoUML diagram:

| Class | Description | Relations |
| FirstPrinciple | The main attributes of the First Principle are: intelligence; immaterial; one; absolutely simple; self-reflective; eternal; necessary; cause of the world’s existence. “Avicenna considers the world to be ‘instaured” or absolutely created (mubdaʿ) and at the same time establishes that it is eternal and eternally in motion, as Aristotle’s physics and metaphysics teach. He therefore posits a Principle of the world’s existence (wuǧūd) […] the final cause is […] the same efficient cause that makes things exist (mūǧid). The First Principle is therefore a cause in every respect. The First Principle is also referred as Necessary Existent. | associated with the (first) Intelligence of the chain |
| Intelligence | A chain of nine Intelligencies is necessarily emanated (fayḍ) from the First Principle, one from the other for the Heavens – the outermost sphere, one for the fixed stars, Saturn, Jupiter, Mars, Sun, Venus, Mercury, and the Moon. Each Intelligence: “- thinks of the First Principle and aims at it, a further intelligence originates; – from the act by which it thinks of itself and aims at itself, two entities originate: a soul, which is an intelligence bound to a body and which is, in some texts, equated to the practical intellect; – and the celestial body to which this intelligence is bound.” | emanates: next level of Intelligence; SoulOfCelestialSpere; BodyOfCelestialSpere. Lowest level emanates ActiveIntellect |
| ActiveIntellect | Active Intellect (or Agent Intellect) is the last, tenth member of the chain of intelligencies, which emanates universal (unified, undifferentiated) forms of Sublunary Bodies, and Matter, which combines into Sublunary Bodies. Since the forms are universal, the differences, particularities of the Sublunary Bodies are caused by the influence of the Celestial Spheres. Due to the fact, that the members of the chain of intelligencies lose their power with the increasing distance from the First Principle, the Active Intellect is not able to emanate eternal entities, so the sublunary bodies are not eternal, yet in a structure similar to celestial bodies. | emanates FormsOf SublunaryBody; Matter |
| SoulOfCelestial Sphere | Soul of Celestial Sphere is emanated by the Intellect when thinks of itself. | part of CelestialSphere |
| BodyOfCelestial Sphere | Body of Celestia Sphere is emanated by the Intellect when thinks of itself. | part of CelestialSphere |
| CelestialSphere | Celestial Sphere contains Soul of Celestial Sphere and Body of Celestia Sphere. | influences SublunaryBody |
| FormOf SublunaryBody | Form of Sublunary Body is a universal (unified, undifferentiated) form emanated by Active intellect. E.g. Form of sea, Soul of man | part of SublunaryBody |
| Matter | Matter is emanated by Active Intellect, has the potentiality to be actualized by Form. | contained by SublunaryBody |
| Sublunary Body | Sublunary Body is composed of Form and Matter. Its particularity is due to the influence of the Celestial Spheres. |
His cosmological scheme Neoplatonist, and very similar with al-Farabi’s (see [3.2.1]), but with some notable differences:
- the Forms of Sublunary Bodies contained and emanated by Active Intellect are undifferentiated universals, not Particulars, as at al-Farabi
- Matter is emanated by the Active Intellect (not by the Celestial Sphers as at al-Farabi)
- the existence of the First Cause is necessary by itself, the existence of the chain of Intellects is necessary by the First Cause and contingent by itself (aspects not analyzed by al-Farabi)
Sources
- All citations from: Lizzini, Olga, “Ibn Sina’s Metaphysics”, The Stanford Encyclopedia of Philosophy (Summer 2019 Edition), Edward N. Zalta (ed.)
- Davidson, Herbert A., “Alfarabi, Avicenna, and Averroes, on Intellect”, Oxford University Press 1992
First published: 08/08/2019

