John of Salisbury (1115/20–1180 AD) was one of the first medieval authors who wrote about political philosophy. In his work Policraticus, he presents a famous analogy, where posits the commonwealth as a “body which is animated.” He compares the structure of the commonwealth with that of the human body:
- he paired different groups of people (organs of body politic) with the organs of the human body, where each organ has a function to perform for the good of the whole organism
- his theory was not intended to “justify hierarchy and division within society […]. Rather, the body politic found in the Policraticus is the expression of a principle of cooperative harmony.”
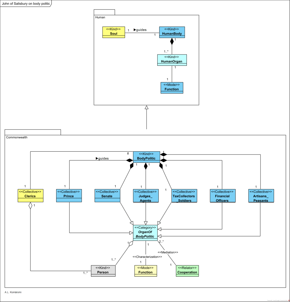
John’s model of body politic is pictured in the following OntoUML diagram:

| Class/Package | Description | Relations |
| Human | A human has a human body, guided by the soul. The body is composed of organs; each of them has functions. | |
| BodyPolitic | “John’s naturalistic conception of cooperative association informs the famous organic analogy that he proposes and develops in the Policraticus. Ascribing his insight to a letter of instruction (John’s creation) purportedly by Plutarch to Emperor Trajan, John commences with the simple observation that the commonwealth may be likened to a ‘body which is animated’ [body politic] […]. The different offices of political society are represented as analogous to the distinct parts of the human anatomy.” | |
| Prince | “Because the political creature is an essentially secular entity, the body politic is ruled by the prince, who ‘occupies the place of the head‘ (PC: 69)” | is exclusive part of BodyPolitic; OrganOfBodyPolitic |
| Clerics | “Like all bodies, the commonwealth is guided by a soul, which John assigns to ‘those who direct the practice of religion’ (PC: 67). Yet, just as the eternal human soul is not coextensive with the mortal physical organism within which it resides, the clerical soul of the polity is not, strictly speaking, a member of the commonwealth” | guides BodyPolitic |
| Senate | “The senate, composed of the prince’s counselors, functions as the commonwealth’s heart.” | is exclusive part of BodyPolitic; OrganOfBodyPolitic |
| Judges_ Agents | “The senses correspond to the royal judges and local agents who exercise jurisdiction in the king’s name.” | is exclusive part of BodyPolitic; OrganOfBodyPolitic |
| Finacial Officers | “The financial officers constitute the body’s stomach and intestines“ | is exclusive part of BodyPolitic; OrganOfBodyPolitic |
| TaxCollectors_ Soldiers | “the tax-collector and the soldier represent the two hands“ | is exclusive part of BodyPolitic; OrganOfBodyPolitic |
| Artisans_ Peasants | “Finally, John compares the feet to the artisans and peasants ‘who erect, sustain and move forward the mass of the whole body'” | is exclusive part of BodyPolitic; OrganOfBodyPolitic |
| OrganOf BodyPolitic | Group of people with a specific function in the republic. | |
| Function | “Each part [organ] of the organism, according to the Policraticus, has its own definite function, fixed by its location within the overall scheme of the body. None of the members may be excluded or removed without serious damage to the whole.” | characterizes OrganOf BodyPolitic |
| Person | A human person, member of the body politic. | is part of OrganOf BodyPolitic and Clerics |
| Cooperation | “the body politic found in the Policraticus is the expression of a principle of cooperative harmony through which otherwise disparate individuals and interests are reconciled and bound together. John adopts a ‘physiological’ approach to the political organism, according to which all of the organs cooperate reciprocally in order to achieve a common purpose.” | mediates between instances of OrganOf BodyPolitic |
Sources
- All citations from: Bollermann, Karen and Nederman, Cary, “John of Salisbury”, The Stanford Encyclopedia of Philosophy (Fall 2016 Edition), Edward N. Zalta (ed.)
First published: 16/07/2020
