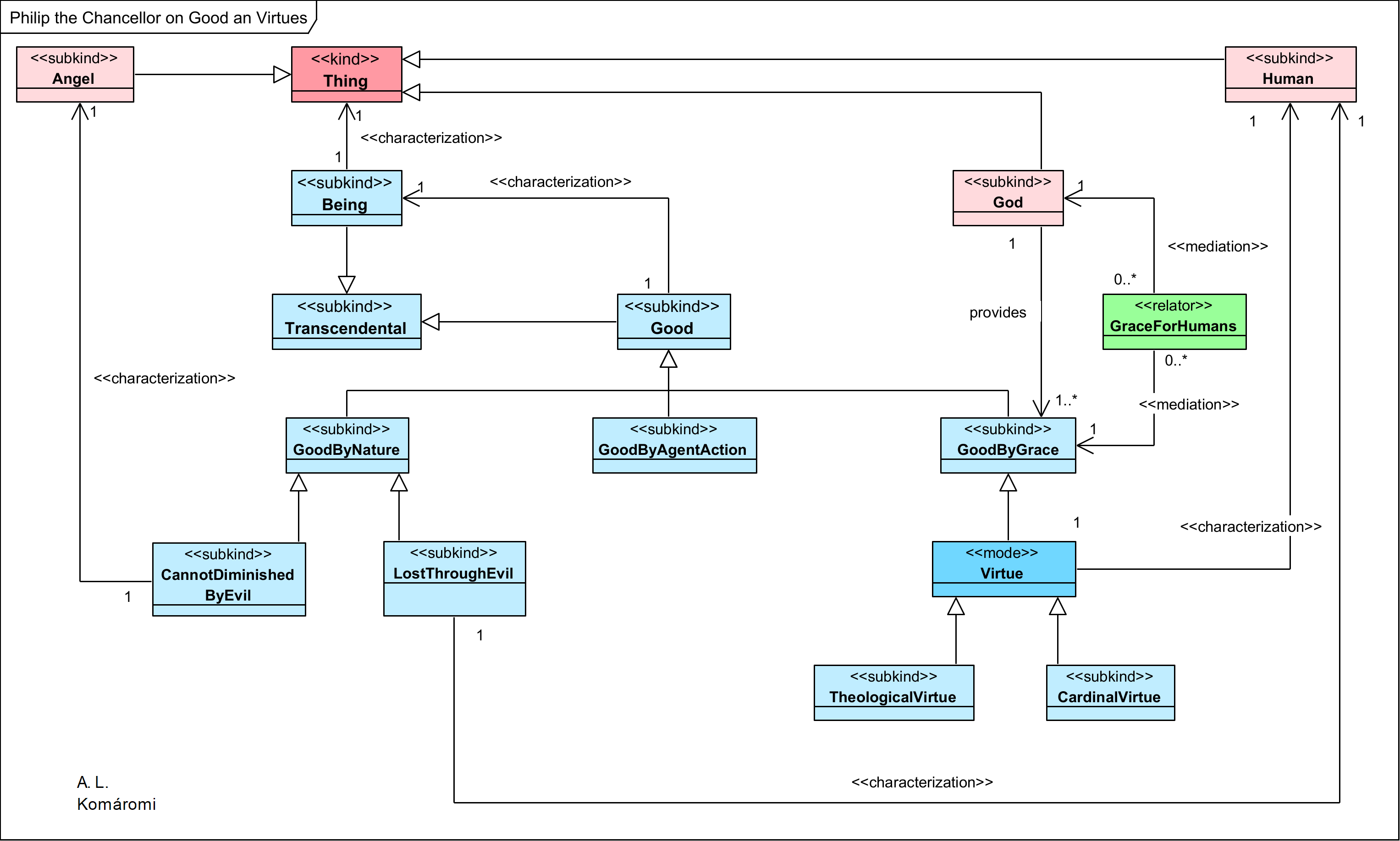
Philip the Chancellor (1160?-1236 AD) in the work Summa de bono elaborates a theory of transcendentals (see also [4.7.1]), and gives a detailed analysis of goodness and virtues:
- Transcendentals are properties to be found in all and every thing: being, unity, good, truth
- they are convertible to each other, are coextensional meaning that “whatever has being also has unity, truth, and goodness”,
- the division of the transcendentals exists only in the human mind.
- Good can be of divided intos goods by nature, by agent action and by grace.
- Theological virtues (faith, hope, charity) and cardial virtues (rudence, fortitude, temperance, modesty, sobriety, continence, virginity, justice) are goods by grace.
The following OntoUML diagram presents Philip the Chancellor’s theory of goodness and virtues:

| Class | Description | Relations |
|---|---|---|
| Thing | A thing is an individual (otherwise particular). | |
| God | God | subkind of Thing; provides GoodByGrace |
| Angel | Angel | subkind of Thing |
| Human | Human | subkind of Thing |
| Transcendental | “Certain properties fall into none of Aristotle’s categories; rather they are properties of all of the things to which the categories are applicable. For this reason, these properties are said to ‘transcend’ the categories [transcendental].” | |
| Being | “The concept of being is fundamental in that the concepts of the other transcendentals presuppose it.” | subkind of Transcendental; characterizes (each and every) Thing |
| Good | “Although there is some variation in what is counted as a transcendental, the list generally included being, unity, truth, and goodness. Thus, everything that falls into any of Aristotle’s categories is a being, has a certain sort of unity, and is true and good to a certain extent. Not only do these properties transcend the categories and as a result, apply to everything classified by the categories, but they are held to be convertible with each other as well. This could mean one of two things. The transcendentals could be coextensional, so that whatever has being also has unity, truth, and goodness. This leaves open the possibility that the transcendentals are separate and distinct from one another. The second option of the convertibility thesis involves a stronger claim, namely, the idea that the transcendentals differ from one another only in concept, not in reality. Unity, truth, and goodness add nothing to a particular being over and above what is already there; everything that is a being is also one, true, and good in virtue of the very same characteristics. […] The various transcendentals do not differ in reality, only in concept. The concept of being is fundamental in that the concepts of the other transcendentals presuppose it. However, the concepts of all of the other transcendentals add a certain basic notion to the notion of being in order to differentiate them from being (see Aertsen 2012, MacDonald 1992). This basic notion is the notion of being that is undivided. Because this is a purely negative notion, it picks out no additional property in reality. The addition of indivision alone yields the concept of unity. To derive the concepts of the true and the good, one adds further the notion of the appropriate cause. The concept of truth involves the idea of the formal cause, that is, the cause in virtue of which matter is enformed, and a thing becomes what it is. Things are true, that is, genuine instances of the kind of thing they are to the extent that they instantiate the form of things of that kind. Thus, the concept of truth is the concept of being that is undivided from a formal cause. Goodness, on the other hand, has to do with being that is undivided from a final cause, that is, a cause that has to do with goals or ends, especially those goals that have been brought to fulfillment. Everything has a particular nature, that is, properties that make that thing a thing of that type. But things can exemplify those properties to a greater or lesser extent. Philip claims that everything has as its goal its own perfection, which means that things move toward exemplifying their specifying characteristics to the greatest extent possible. To the extent that a thing does so, that thing will be good. But that thing will also have being to the same extent. Thus, goodness and being in a given thing coincide in reality, and a thing’s goodness adds nothing over and above the thing’s being. But of course, goodness and being involve two different concepts. Thus, being and goodness have the same extension while differing intensionally. […] Philip adopts the second notion of convertibility. The various transcendentals do not differ in reality, only in concept. The concept of being is fundamental in that the concepts of the other transcendentals presuppose it.“ | subkind of Transcendental; characterizes Being |
| GoodByNature | Goods by nature are: “good retained by creatures by virtue of their natures (bonum nature). In turn, these goods fall into two categories: those goods that cannot be diminished by evil and those goods that can be lost through evil.” | subkind of Good |
| CannotDiminishedByEvil | Goods that cannot be diminished by evil are the properties of angels. | subkind of GoodByNature; characterizes Angel |
| LostThroughEvil | Goods that can be lost through evil are the properties of human beings. “Those goods that can be affected by evil are discussed in conjunction with Adam’s fall from grace in the Garden and its consequences.” | subkind of GoodByNature; characterizes Human |
| GoodByAgentAction | Good by agent’s action: “Philip considers what he calls bonum in genere. Although this sort of good has a rather peculiar title, the bonum in genere represents goods that come about as a result of an agent’s actions. These goods have this title because what determines whether a given act is good depends not only on the sort of act it is (its ‘form’ so to speak) but also what the act has to do with (its ‘matter’ so to speak), thus suggesting that these sorts of goods can be classified along the lines of genera and species. Moreover, these sorts of generic goods contrast with the meritorious goods brought about as the result of God’s grace.” | subkind of Good |
| GoodByGrace | There are goods by grace provided by God: “Philip goes on to look at the good that is associated with grace. Here, he divides his treatment into the graces that pertain to angels (as well as their ministries) and the graces that pertain to human beings. Philip includes the virtues in his discussion of human graces.” | subkind of Good |
| GraceForHumans | “graces that pertain to human beings” | mediates God with GoodByGrace; results Virtue |
| Virtue | “Although he denies that the virtues are a type of grace, he includes them in this section because virtues come about as a result of grace working within human beings.” | subkind of GoodByGrace; characterizes Human |
| TheologicalVirtue | “This idea is most naturally associated with the theological virtues of faith, hope, and charity, and indeed, Philip discusses these virtues here at some length.” | subkind of Virtue |
| CardinalVirtue | Philip discusses “cardinal virtues: prudence, fortitude, temperance (and the associated virtues of modesty, sobriety, continence, and virginity), and justice, virtues which one might argue have no direct connection with grace. Philip admits that strictly speaking cardinal virtues are not divine virtues since they have to do with what is for the sake of the end and not directly with the end itself (the end of course being God). But he argues that justice has to do both with God and with human governance; perhaps because of this connection, he felt justified in including them in a broader discussion of grace” | subkind of Virtue |
Sources
- All citations from: McCluskey, Colleen, “Philip the Chancellor”, The Stanford Encyclopedia of Philosophy (Summer 2019 Edition), Edward N. Zalta (ed.)
First published: 3/2/2022

