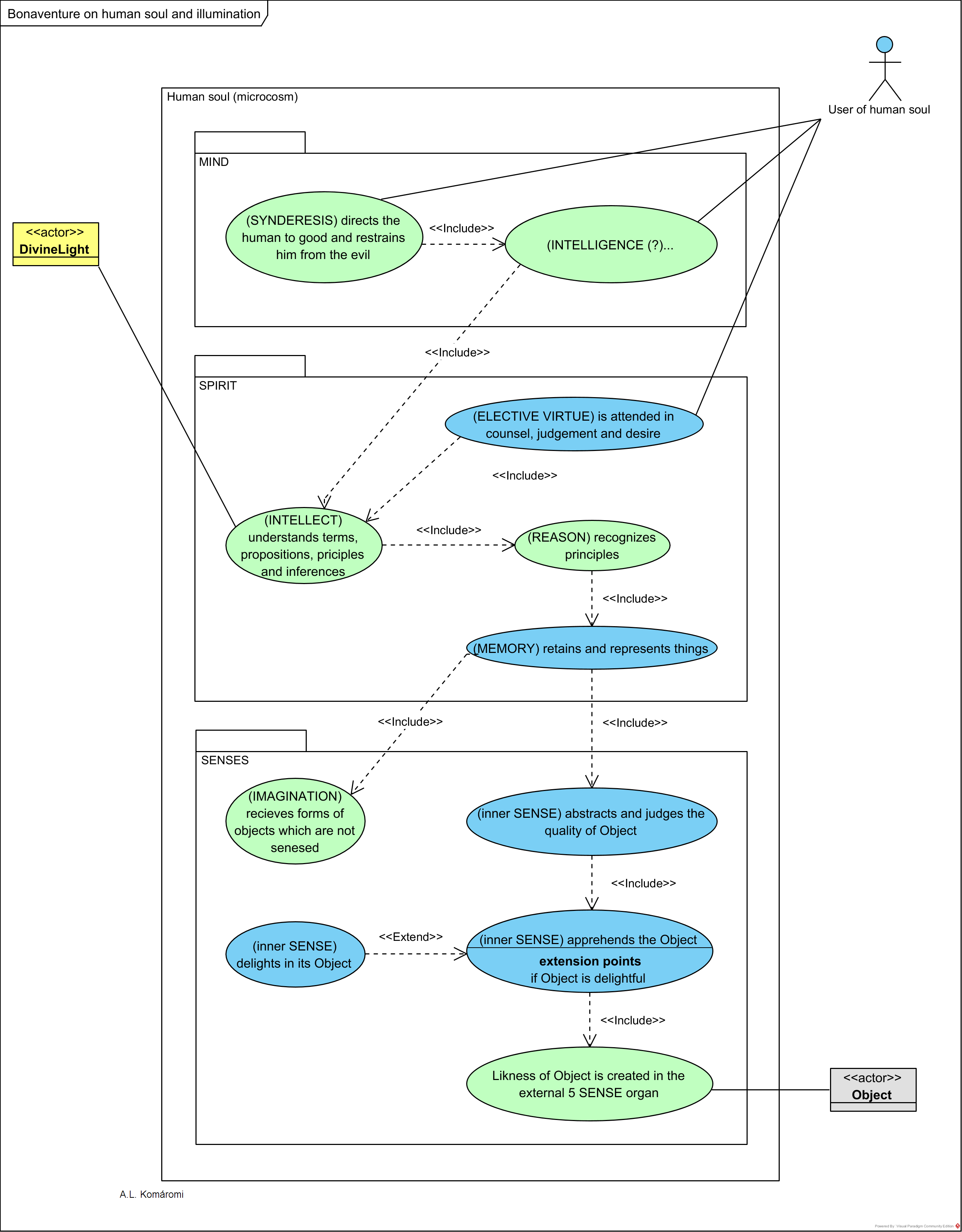
St Bonaventure ( the “Seraphic Doctor”, 1217 – 1274 AD), in his work “The Journey of the Mind Into God”, presents a model of the human soul (inspired from St. Francis of Assisi’s mystical vision of a six-winged Seraph) from the perspective of one’s knowledge of God – and the world, as a side effect:
- The human soul is composed of three main parts, the senses, the spirit, and the mind.
- The senses are aimed to exterior corporeal (objects), the spirit is preoccupied with the self, and the mind with above the self.
- This threefold structure is then divided into six central powers, which are paralleled with six steps that lead to God’s knowledge. These steps are: “sense, the imagination, the reason, the intellect, the intelligence, and the apex of the mind or the spark of synderesis.”
- Besides these six powers, others, like memory, elective virtue, are also included in the model.
- The object of the knowledge as shadow and vestige, and the knower human soul, as image and similitude, both point to God (see [4.10.1])
- Knowledge of the world and God starts from sense perception and evolves through the spiritual and intellectual powers of the human soul, however for certain knowledge the illumination of the divine light is needed (see also [4.10.3], [4.10.4]).
The following UML Use Case diagram presents Bonaventure’s model of the human soul:

| Power | Use case | Relations |
|---|---|---|
| external 5 SENSE | Likeness of Object is created in the external 5 SENSE organ: “Man therefore, who is called the microcosm, has five senses like five gates, through which aquaintance with [cognitio] all things, which are in the sensible world, enters into his soul. For through vision there enters bodies sublime and luminous and the other colored things, but through touch bodies solid and terrestrial, indeed through the three intermediary senses there enters intermediary things, as through taste liquids [aquea], through hearing gases [aërea], through smell vapours [vaporabilia], which have something of the humid nature, something of the gaseous [aërea], something of the fiery [ignea] or hot (nature), as is clear in the smoke released from aromatics [aromatibus]. Therefore there enters through these gates both simple bodies and also composite ones, from these (which are) mixted. But because in sensing [sensu] we perceive no only these particular sensibles, which are light, sound, odor, taste and the four primary qualities, which apprehend (our) touch; […] Moreover these exterior sensibles are those which at first step into the soul through the gates of the five senses; they enter, I say, not through substances, but through their similitudes [likenesses] at first generated in the midst and from the midst in the organ and from the exterior organ in the interior, and from this into the apprehensive power; and thus the generation of the species in the midst and from the midst in the organ and the conversion of the apprehensive power over it causes [facit] the apprehension of all these which the soul apprehends exteriorly.” | relates to Object |
| inner SENSE | (inner SENSE) apprehends the Object and its properties: “Therefore there enters through these gates both simple bodies and also composite ones, from these (which are) mixted. But because in sensing [sensu] we perceive no only these particular sensibles, which are light, sound, odor, taste and the four primary qualities, which apprehend (our) touch; but also the common sensibles, which are number, magnitude, figure, rest and movement [motus]; both “all, which is moved is moved by another” and certain things are moved by themselves and rest, as are the animals: while through those five senses we apprehend the movement of bodies, we are lead by hand towards aquaintance with spiritual movers as through an effect towards acquaintance with its causes. […] Therefore there enters, as much as regards three genera of things, into the human soul through apprehension, that whole sensible world.” | includes “Likeness of Object is created in the external 5 SENSE organ” |
| inner SENSE | (inner SENSE) delights in the Object: “To this apprehension, if it belongs to something agreeable [rei convenientis], there follows enjoyment. Moreover the sense takes delight [delectatur] in the object perceived through the abstract similitude and/or [vel] by reason of its beauty [speciositatis], as in sight, and/or by reason of its savor, as in smell and hearing, and/or by reason of its wholesomeness [salubritatis], as in taste and touch, respectively [appropriate loquendo]. Moreover every delectation is by reason of its proportionality. But since the species holds the reason for the form, virtue and activity, according to which it has a relation [respectum] to the begining, from which it flows [manat], to the middle, through which it passes over, and to the end, in which it acts; for that reason proportionality either is attended in similitude, according to which it accounts [habet rationem] for the species or form, and so is called beauty [speciositas], because ‘beauty [pulchritudo] is nothing other than numeric [numerosa] equality’, or ‘a certain one of the parts of position [situs] together with the savor of color’.” | extends “(inner SENSE) apprehends the Object and its properties” |
| inner SENSE | (inner SENSE) abstracts and judges the quality of Object: “After this apprehension and enjoyment there occurs [fit] dijudication, by which not only is it distinguished [diiudicatur], whether this be white, and/or black, because this pertains [pertinet] to a particular sense; not only, whether it be holesome, and or noxious [nocivum], because this pertains to interior sense; but also, because it is distinguished and an account [rationem] is rendered, why it takes delight in this; and in this act one inquires for [inquiritur de] a reason for the delectation, which in the sense is perceived from the object. This is moreover, when the reason for the beautiful [pulcri], savory and wholesome is sought: and one finds [invenitur] that this is the proportion of equality. Moreover the reason for equality is the same in great things and in small and it neither is extended in dimensions nor succeeds or passes over with those things passing over nor is it altered by movements. Therefore it abstracts [abstrahit] from place, time and movement, and for this reason it is thoroughly unchangeable [incommutabilis], uncircumscribable and entirely spiritual. Therefore dijudication is an action, which causes [facit] the sensible species, accepted sensibly through sense, to go into the intellective power by pruning [deputando] and abstracting (it). And thus, this whole world has to go into [introire habet] the human soul through the gates of the senses according to the three aforesaid activities. […] Moreover by a more excellent and immediate manner dijudication leads us to gaze upon [in speculandam] eternal truth with more certainty [certius].” | includes “(inner SENSE) apprehends the Object and its properties” |
| MEMORY | (MEMORY) retains and represents things/priciples: “Moreover the activity of the memory is the retention and representation not only of things present, corporal and temporal, but also of things coming afterwards succendentium], simple and sempiternal. For the memory retains things past [praeterita] through remembrance, things present through capture [susceptionem], things future through foresight [praevisionem]. It also retains simple things, like the principles of continuous and discrete quantities, such as [ut] point, presence [instans] and unity, without which it is impossible to remember or think of those things which are derived [principiantur] by means of them…” | includes “(inner SENSE) abstracts and judges the quality of Object”; “(IMAGINATION) receives forms of Objects which are not sensed” |
| IMAGINATION | (IMAGINATION) receives forms of Objects which are not sensed: From the second it appears, that it not only has to be itself formed from the exterior through phantasms, but also from the superior by taking up simple forms, which cannot not enter through the gates of the senses and the phantasies of sensibles. From the third is had, that it has itself a thoroughly unchangeable light present to itself, in which it remembers the truth of invariables. And thus through the activities of memory it appears, that the soul itself is an image and similitude of God, to this extent, that present to itself and having Him present, it seizes Him by act and through power ‘it is capable of Him and can be a participant’ (in Him). “ | |
| REASON | (REASON) recognizes principles: “reason, on the contrary [quin] it approves those things heard and assents to them, perceives (them) not as from something new, but recognizes [recognoscat] them as things innate and familiar to itself; as is clear, is the self-evident [se proponatur alicui]: ‘The affirmation and/or negation of anything’; and/or ‘Every whole is greater than its part’, and/or whatever other rank, for which there is no contradiction [contradicere] ‘in accord with internal reason’.” | includes “(MEMORY) retains and represents things/priciples” |
| INTELLECT | (INTELLECT) understands terms, propositions, priciples and inferences: “Moreover the activity of intellective virtue is in the perception of the understanding [intellectus] of terms, propositions, and illations. Moreover it siezes what is signified by the understanding of terms, when it comprehends, what each thing [unumquodque] is by definition. Moreover the activity of intellective virtue is in the perception of the understanding [intellectus] of terms, propositions, and illations. Moreover it siezes what is signified by the understanding of terms, when it comprehends, what each thing [unumquodque] is by definition.” | inludes “(REASON) recognizes principles“ |
| ELECTIVE VIRTUE | (ELECTIVE VIRTUE) is attended in counsel, judgement and desire. “Moreover the activity of elective virtue is attended in counsel, judgement and desire. Moreover counsel is in inquiring, what be better this or that. But it is not called better unless through access to the best; however access is according to the greater assimiliation; therefore no one knows whether this be better than that, unless he knows, that it is more assimilated to the best. However, no one knows, that anything is assimilated more to another, unless he becomes acquainted with it; for not I do not know [scio], that this is like Peter, unless I know [sciam] or become acquainted with Peter; therefore upon everyone giving counsel there is necessarily impressed the notion of the Most High Good. Moreover certain judgement from those able to give counsel es through some law. However no one judges with certainty through law, unless he be certain that that law is upright [recta], and that one ought not judge it; but our mind judges about [de] its very self: therefore since it cannot judge about the law, through which it judges; that law is superior to our mind, and it judges through this, according to that which is impressed upon itself.” | includes “(INTELLECT) understands terms, propositions, priciples and inferences” |
| INTELLIGENCE | INTELLIGENCE (?)…”For from memory there arises intelligence as its offspring [proles], because we next understand, since the similitude, which is in the memory, results in the keeness [acies] of the intellect, which is nothing other than a word” There is no definition, description of this power in the original text. | includes “(INTELLECT) understands terms, propositions, priciples and inferences” |
| SYNDERESIS | (SYNDERESIS) directs the person to good and restrains him from the evil | includes “INTELLIGENCE (?)” |
Sources
- All citations from: St Bonaventure of Bagnoregio: “The Journey of the Mind Into God”, Christian Classic Ethreal Library, Grand Rapids, MI
- John R. White, “The Illumination of Bonaventure: Divine Light in Theology, Philosophy and History According to Bonaventure”, Fides quaerens intellectum, 2001, vol. 1, no. 2, 201-223
- Noone, Tim and R. E. Houser, “Saint Bonaventure“, The Stanford Encyclopedia of Philosophy (Winter 2020 Edition), Edward N. Zalta (ed.)
- John R White, “Divine light and human wisdom: Transcendental elements in Bonaventure’s illumination theory,” International Philosophical Quarterly, Vol. 48, no. 2, June 2008, 175-185
First published: 14/1/2021

